新闻资讯

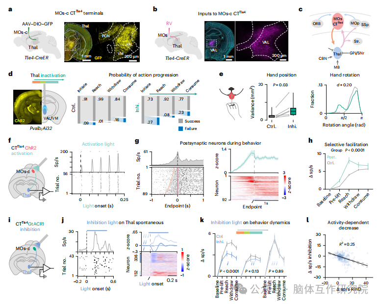
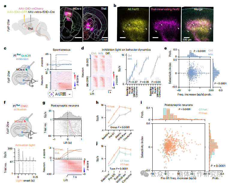
2026年1月29日,美国杜克大学于《Nature Neuroscience》发表了一篇名为“Corticothalamic communication for action coordination in a skilled motor behavior”的文章。解析小鼠伸手 - 取回 - 饮水(RWD) 行为中,前肢与口面部动作协调的神经机制,明确次级运动皮层中央区(MOs-c)及其皮层 - 丘脑通路在该复杂运动行为中的调控作用。 1 研究目的 定位调控 RWD 行为的关键皮层网络节点,明确 MOs-c 在动作时序推进与协调中的核心功能。区分 MOs-c 内两种投射神经元 —— 锥体束神经元(PTFezf2)和皮层丘脑神经元(CTTle4)的活动特征与功能差异。阐明皮层 - 丘脑环路如何通过突触可塑性机制,选择性增强与 RWD 行为相关的丘脑神经元活动,实现动作协调。 2 研究方法 1 动物模型与行为学范式 采用多种基因编辑小鼠品系,构建头部固定的RWD行为范式。设置不同位置的饮水口,利用高速摄像结合DeepLabCut深度学习算法,提取多项肢体运动时序特征,划分“伸手-取回-饮水”三个动作阶段。 2 宽场钙成像与神经活动编码分析 通过Cre依赖的病毒载体,在特定神经元群体中表达钙指示剂,对小鼠背侧皮层进行宽场钙成像。结合广义线性模型,分析皮层活动与前肢运动时序的相关性,定位与RWD行为高度相关的皮层节点。 3 光遗传学操控与电生理记录 光抑制实验:在特定小鼠或特定神经元群体中表达抑制性视蛋白,通过闭环光抑制或持续性光抑制,阻断特定皮层区域或神经元类型的活动,观察RWD行为缺陷。 光遗传学标记与电生理记录:在目标神经元中表达ChR2,结合线性硅探针或Neuropixels探针进行在体电生理记录,通过光脉冲触发动作电位,标记并区分不同类型神经元的放电特征。 4 神经环路示踪技术 顺行示踪:通过AAV病毒标记特定神经元轴突投射,明确其仅靶向丘脑特定核团。 逆行单突触狂犬病毒示踪:标记特定神经元的上游输入,发现其接收来自前肢体感皮层、口面部运动皮层等区域的直接投射,并与丘脑神经元形成双向环路。 3 研究内容 1 RWD 行为的动作时序与运动特征分析 行为学拆解:RWD 行为分为伸手、取回、饮水三个阶段,其中伸手阶段包含抬手-瞄准-推进-抓取步骤,取回阶段为旋前,饮水阶段为舔舐。 目标位置依赖性:小鼠针对不同位置饮水口,通过调整上臂外展/内收、腕部屈曲实现精准瞄准,对侧目标的伸手动作需要更大的角度修正,运动轨迹更复杂。 手-口协调特征:取回阶段手部旋前角度与舌部伸出精准匹配,旋前角度随动作阶段发生规律性变化。 图1 | 消耗过程中伸展与回缩的协调进展 2 调控 RWD 行为的皮层网络定位 皮层活动全景:宽场钙成像显示,RWD 行为中背侧皮层多个区域存在显著活动,且活动模式与目标位置高度相关。 核心节点确认:GLM 分析表明,MOs-c 的两类神经元活动与 RWD 运动学特征相关性最高,其中一类表现为“快速激活峰”,另一类表现为“延迟持续激活”。 皮层节点功能验证:对侧 MOs-c 的光抑制导致伸手动作失败,且取回阶段手部旋前和舔舐动作严重受损,证实 MOs-c 是调控 RWD 行为的核心节点。 图2 | 皮层子网络差异性报告运动进程 3 MOs-c 内不同投射神经元的功能差异 神经元类型特异性抑制实验:抑制一类神经元主要影响对侧目标的伸手精准度,缺陷程度与目标位置难度相关;抑制另一类神经元则导致手-口协调严重紊乱,且缺陷不受目标位置影响。 动作阶段调控差异:一类神经元活动在伸手阶段达到峰值,取回阶段迅速下降;另一类神经元活动在伸手-取回转换阶段达到峰值,并在饮水阶段持续维持高放电水平。 图3 | MOs-c PT与CT是RWD进展及协调所必需的。 图4 | MOs-c PT与CT动力学与动作相进展呈差异性相关。 4 皮层-丘脑环路的功能机制 特定神经元对丘脑神经元的选择性调控:特定神经元轴突投射至丘脑特定核团,其激活可通过突触易化机制,选择性增强与 RWD 行为相关的丘脑神经元活动;抑制该类神经元则会显著降低对应丘脑神经元的放电频率,破坏手-口协调。 两类投射神经元的突触可塑性差异:一类投射神经元与丘脑神经元的突触表现为短时程压抑,主要参与运动准备阶段的丘脑活动调控;另一类投射神经元与丘脑神经元的突触表现为短时程易化,负责维持运动执行阶段的丘脑神经元持续激活。 图5 | MOs-c CTTle4神经元选择性增强与RWD相关的丘脑动力学。 图6 | MOs-c PTThal亚群对丘脑动力学的影响 4 创新点 1 首次定位 MOs-c 为调控复杂运动协调的核心皮层节点 通过皮层全域宽场钙成像与闭环光抑制实验,明确次级运动皮层中央区(MOs-c)是调控小鼠 RWD 行为动作时序推进与手 - 口协调的关键枢纽,填补了高级运动皮层调控复杂摄食行为的研究空白。 2 揭示 PT 与 CT 神经元在运动调控中的分工协作模式 首次在功能层面区分 MOs-c 内 PTFezf2和 CTTle4神经元的活动特征与功能:PTFezf2负责目标导向的伸手动作精准控制,依赖目标位置难度;CTTle4负责动作全程的时序协调,尤其是手 - 口动作匹配,且具有位置非依赖性。 3 阐明皮层 - 丘脑环路的突触可塑性编码机制 发现 CTTle4神经元通过短时程突触易化,选择性增强丘脑神经元中与 RWD 行为相关的活动;而 PTThal神经元通过短时程突触压抑调控运动准备阶段的丘脑活动。两种不同的突触可塑性机制,实现了皮层对丘脑活动的精准调控。 5 启发 1 研究思路层面:从行为拆解到环路解析的系统策略 精细化行为分析:借助深度学习工具对复杂运动进行分阶段、多维度量化,为后续神经机制研究提供精准的行为学指标。 从全域到局部的定位逻辑:先通过宽场钙成像确定核心皮层网络,再利用神经元类型特异性操控,实现从 “网络 - 区域 - 细胞类型” 的层层递进式解析。 2 技术方法层面:多技术融合的神经环路研究范式 将宽场钙成像、光遗传学操控、在体电生理、环路示踪等技术有机结合,实现了 “活动观测 - 功能验证 - 机制解析” 的完整研究闭环,为复杂神经环路的研究提供了可借鉴的技术框架。 光遗传精准调控,电生理深度解码 —— 解锁神经环路的运动协调密码!欢迎各位老师与我司探讨交流相关技术,为您的科研文献提供有力的数据支持。 参考文献: Li Y, An X, Mulcahey PJ, Qian Y, Xu XH, Zhao S, Mohan H, Suryanarayana SM, Bachschmid-Romano L, Brunel N, Whishaw IQ, Huang ZJ. Corticothalamic communication for action coordination in a skilled motor behavior. Nat Neurosci. 2026 Jan 29. doi: 10.1038/s41593-025-02195-8. Epub ahead of print. PMID: 41612025. 创作声明:本文是在原英文文献基础上进行解读,存在观点偏向性,仅作分享,请参考原文深入学习。





想了解更多内容,获取相关咨询请联系 电 话:+86-0731-84428665 伍经理:+86-180 7516 6076 工程师:+86-180 7311 8029 邮 箱:consentcs@163.com


订购和售后
邮箱:consentcs@163.com
地址:湖南省长沙市高新技术开发区青山路699号湖南省军民融合科技创新产业园8栋B座1609室
微信公众号
Copyright © 康森特生物科技(长沙)有限公司 2024
本网站销售的所有产品均不得用于人类或动物之临床诊断或治疗,仅可用于工业或者科研等非医疗目的。
售前:+86-0731-84228665
+86 -180 7516 6076
售后:+86 -180 7516 7741
传真:+86-0731-84228665