新冠病毒通过三叉神经和视神经聚集眼部引起视网膜炎症
来源:
|
作者:佚名
|
发布时间: 2022-12-23
|
426 次浏览
|
🔊 点击朗读正文
❚❚
▶
|
分享到:
常见的呼吸道病毒可富集在眼部诱导眼科疾病。一项来自意大利的横断面研究发现,在COVID-19患者的结膜拭子中检测到新冠病毒(SARS-CoV2)的mRNA,并且新冠肺炎症状越严重,SARS-CoV2的检出率越高。SARS-CoV2感染引起的眼部症状中,最常见的是红眼、结膜炎、眼痒和畏光。
常见的呼吸道病毒可富集在眼部诱导眼科疾病。一项来自意大利的横断面研究发现,在COVID-19患者的结膜拭子中检测到新冠病毒(SARS-CoV2)的mRNA,并且新冠肺炎症状越严重,SARS-CoV2的检出率越高。SARS-CoV2感染引起的眼部症状中,最常见的是红眼、结膜炎、眼痒和畏光。
研究认为眼部感染是SARS-CoV2的潜在传播途径,因为人眼表面存在新冠病毒的受体(ACE2受体)。在恒河猴的眼结膜上接种SARS-CoV2,发现SARS-CoV2可通过眼结膜入侵宿主。因此明确眼部是否可以作为SARS-CoV2的感染部位,对于新冠肺炎的预防和治疗有重要的临床意义。
2022年12月12日,来自韩国化学技术研究所的Young-Chan Kwon团队在Nature Communications上发表题为“Ocular tropism of SARS-CoV-2 in animal models with retinal inflammation via neuronal invasion following intranasal inoculation”的研究论文,发现呼吸道感染SARS-CoV2具有眼部趋向性,通过三叉神经和视神经感染视网膜,引起视网膜炎症。而眼部感染不能引起视网膜炎症。
1、SARS-CoV2眼部趋向性感染视网膜神经节细胞
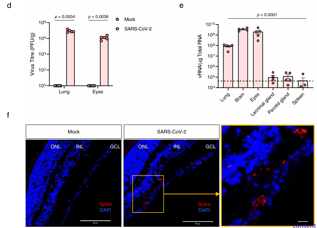
研究人员使用K18-hACE2转基因小鼠和叙利亚仓鼠来评估SARS-CoV2的眼部趋向性和SARS-CoV2是否能通过眼部传播。通过鼻腔接种SARS-CoV2后,小鼠体重明显降低。在感染第6天,小鼠出现流泪和眼部分泌物增加,并且通过检测发现,小鼠眼部病毒的滴度和肺部病毒滴度一样高,并且发现SARS-CoV2主要感染视网膜神经节细胞。
图1:SARS-CoV2具有眼部趋向性并感染视网膜神经节细胞
2、SARS-CoV2引起视网膜炎症水平的增加
对鼻腔感染SARS-CoV2小鼠的眼部变化进行检测,发现小鼠的视网膜厚度明显增加,出现明显的视网膜炎症。SARS-CoV2诱导的浸润性免疫细胞在视网膜的视神经节、内核层和外核层大量积累。对炎性细胞因子和趋化因子进行检测,发现眼部的G-CSF、IP-10、MKC、MCP-1、MIP-2、IL-12和TNF-α在SARS-CoV2感染的第六天均显著增加。
通过视觉悬崖测试研究视网膜炎症对视觉功能的影响,发现正常小鼠能较快通过测试平台,而SARS-CoV2感染的小鼠通过平台的潜伏期大大延长,说明小鼠的空间视觉受到影响。
3、SARS-CoV2通过三叉神经和视神经感染眼部
为了研究SARS-CoV2感染中枢的眼部的途径,研究人员通过鼻腔感染(IN)、支气管感染(IT)、脑室注射感染(IC)、眼睛感染(ED)和尾静脉注射(IV)感染小鼠,发现除了眼部感染,其他的方式均能感染大脑。而所有的感染方式在眼部均能检测到病毒的表达,但眼部感染随着时间的延长,病毒量逐渐降低。随后的研究发现SARS-CoV2通过三叉神经节和视神经节感染眼睛和大脑。
最后研究人员对鼻腔感染和眼睛感染两种方式进行分析,发现鼻腔感染SARS-CoV2明显降低小鼠的体重,增加眼部病毒的表达量,且诱导肺泡间隔增厚和肺部炎症反应。而眼部感染SARS-CoV2均不出现以上症状。
总结
本文发现经过呼吸道感染的SARS-CoV2具有极强的眼部趋向性,通过感染视网膜神经节细胞,引起视网膜炎症。而眼部感染并不会引起中枢感染和肺部感染,并且随着时间的推移,眼部的SARS-CoV2逐渐降低。

-END-
想了解更多内容,获取相关咨询请联系
电话 : +86-0731-84428665
联系人:伍经理 +86-180 7516 6076