新闻资讯
氯胺酮,一种具有多重药理作用的药物,不仅在抗抑郁、麻醉和镇痛领域发挥作用,还因其抗焦虑、镇静催眠和抗惊厥的效果而备受关注。其快速抗抑郁效果主要通过阻断NMDA受体实现,有助于修复慢性压力导致的大脑突触损伤。然而,氯胺酮的副作用,如分离性幻觉和成瘾风险,也使其被列为第二类精神药品,受到严格监管。最新研究揭示,氯胺酮不仅能迅速改变行为和情绪,还能在大脑中引发持久的可塑性变化。

这项跨学科的研究由来自哈佛大学、约翰霍普金斯大学、加州理工学院、马克斯·普朗克多学科科学研究所和北京大学等机构的科学家们共同完成,涉及分子与细胞生物学、神经科学、物理学和化学等多个领域。他们共同探索了氯胺酮如何通过影响去甲肾上腺素和星形胶质细胞回路来促进行为毅力。
构建斑马鱼行为模型探究氯胺酮影响
在研究起始阶段,科研团队精心打造了斑马鱼行为模型,模拟人类在面对徒劳无功情境时的 “放弃” 行为,并以此为基础研究氯胺酮在急性时间尺度上对运动行为产生的影响。实验选取 5 - 8 日龄的斑马鱼,将其置于特制容器内,通过精心设计的闭环和开环视觉刺激诱导其游泳行为精确追踪其行为模式。首先分析了恢复后的闭环游泳,发现处理鱼和对照鱼在闭环期间都表现出正常的游泳(视频 S1),数据表明氯胺酮不会诱导斑马鱼幼鱼基本运动的长期变化。
跨物种比较验证氯胺酮效果一致性
为验证氯胺酮效果在不同物种间的稳定性,研究团队对斑马鱼和小鼠在面对徒劳情境时星形胶质细胞的活动进行了对比研究。在斑马鱼中,徒劳运动会引发星形胶质细胞强烈且常为全脑范围的钙信号(图 1A - 2C)。在小鼠悬尾试验期间,研究采用的小型化、头戴式双光子显微镜能够在小鼠悬浮时,借助慢性颅窗稳定观察星形胶质细胞内的 GCaMP6s 荧光(图 1D;视频 S3)。小鼠徒劳挣扎阶段,整个成像区域的星形胶质细胞钙水平逐渐上升,在从挣扎到静止的转换时刻达到峰值,随后随小鼠停止移动恢复至基线水平(图 1E、2F )。这些结果有力地证明了小鼠星形胶质细胞活性的动态变化与斑马鱼极为相似。

图1:Translational potential and parallels between zebrafish and rodent futility-induced passivity assays(A-F)
测试药物在不同物种中的行为效应
研究发现,若用影响被动性的化合物处理,斑马鱼和啮齿动物无效性模型中相关细胞机制相似的假设会获支持。如小鼠慢性糖皮质激素治疗模拟抑郁症模型中应激轴过度激活,会增加悬尾和强迫游泳试验的被动性,可被抗抑郁药逆转,斑马鱼幼鱼长期氢化可的松预处理也增加徒劳诱导的被动性且氯胺酮可逆转(图2G-J)。此外,除氯胺酮外,多种在哺乳动物中有抗抑郁作用的化合物在斑马鱼无效测定中有类似结果(图 2K-2M),单剂量氯胺酮或迷幻药能产生持久行为影响,氯胺酮和 MK - 801 在暴露 24 小时后仍抑制被动性(图 2M,左),5 - 羟色胺能受体激动剂作用 24 小时后正常被动性重现(图 2M,右),且斑马鱼和小鼠无效行为药理学敏感性相似,斑马鱼可作为研究相关电路级变化的有效模型。

图2:Translational potential and parallels between zebrafish and rodent futility-induced passivity assays(G-M)
利用成像技术剖析神经和胶质细胞活动
研究团队运用先进的全脑成像技术深入探究氯胺酮对去甲肾上腺素 - 星形胶质细胞回路的影响,该回路与被动行为密切相关。借助多种成像手段,如光片成像技术等,对斑马鱼大脑中的神经元和星形胶质细胞活动进行全面监测。在氯胺酮作用下,详细分析大脑活动的改变,尤其是去甲肾上腺素和 5 - HT 水平的动态变化。研究发现,氯胺酮能够显著超激活这一回路,致使在面对徒劳情境时行为的持续性长期增强。这一重要发现凸显了星形胶质细胞在调节行为持续性方面的关键作用,也表明其可能是氯胺酮影响行为的核心靶点之一。

图3:Ketamine triggers a long-lasting calcium elevation in astroglia
(A) Fish expressing the calcium indicator jRGE-CO1a in astroglia were imaged using an epifluor-escence microscope before and during acute treatment with ketamine for 30 min.
(B) Example fluorescence micrographs of jRGE-CO1a signal at three time points illustrating elevation and return to baseline of cytosolic calcium in the presence of ketamine. Scale bar, 50 mm.
(C) Heatmap of glial jRGECO1a signal in four ROIs(left) for fish in (C). Pink bar indicates ketamine in the bath
细胞和回路机制
最后,研究团队通过光遗传学等,电生理实验等操作,探索了去甲肾上腺素和星形胶质细胞在氯胺酮长期增强行为持续性后效应中的必要性和充分性。对斑马鱼和小鼠的行为和大脑成像数据进行详细分析,以了解氯胺酮的即时和长期效果。这些操作显示了去甲肾上腺素和星形胶质细胞对于氯胺酮的长期效应是必要且充分的,揭示了氯胺酮可能通过影响这些细胞和回路来产生其抗抑郁效果,为未来治疗情感障碍的新策略提供了可能的途径。
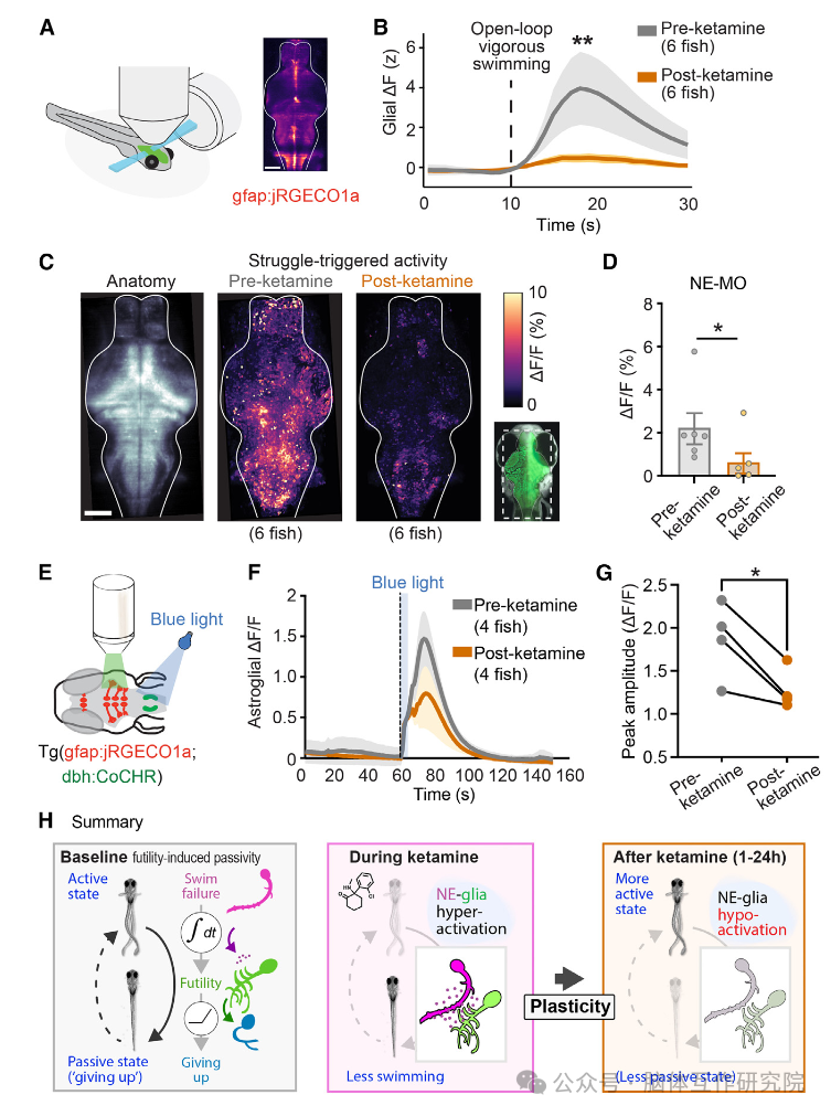
为探究氯胺酮对星形胶质细胞瞬时过度激活导致长期被动抑制的机制,研究人员对 Tg(elavl3:H2B-jGCaMP7f;gfap:jRGECO1a)鱼在氯胺酮暴露恢复后进行近全脑光片成像,评估后脑星形胶质细胞对开环游泳反应性,并控制游泳活力差异分析高能量挣扎状游泳触发的反应。结果显示氯胺酮处理的鱼对徒劳游泳的星形胶质细胞钙反应明显减弱,而对照组无此现象,这可能是被动性下降的原因(图4A-D)。研究还分析了试验期间全脑神经活动和星形胶质细胞钙信号,发现大脑中徒劳挣扎触发的神经反应显著减少,包括 NE - MO(图4C和D)。同时评估了星形胶质细胞对去甲肾上腺素能神经元光遗传学激活的反应,发现氯胺酮清除后至少 1 小时该反应受抑制(图4F和G),结合其他结果表明氯胺酮导致 NE 星形胶质细胞回路持久脱敏。

图4:Persistent suppression of futility-activated neuron-astroglial circuits following ketamine exposure
虽此前研究表明氯胺酮 / 甲苯噻嗪组合会抑制小鼠星形胶质细胞钙水平,但重新实验发现,在未麻醉的 Aldh1l1 - CreER;R26 - lsl - GCAMP6s 小鼠中,急性腹膜内注射氯胺酮可显著且广泛地增加星形胶质细胞钙(图5B;视频 S5),其反应峰值及持续时间与斑马鱼类似,且该反应可被右美托咪定消除(图5F)。同时对 Aldh1l1 - CreER;GCaMP6s;Thy1 - jRGECO 小鼠成像发现,氯胺酮注射使神经元活性降低且与神经胶质钙增加相关,表明氯胺酮参与了进化保守的星形胶质细胞神经调控模式以改变行为反应。

图5:Ketamine elevates astrocytic calcium in mammalian astrocytes in vivo through conserved signaling pathways
结语
该研究发现单剂量氯胺酮可诱导后脑神经调节回路可塑性,使行为毅力持续增加,其机制是急性触发高去甲肾上腺素能脑状态致星形胶质细胞钙长时间升高,随后回路脱敏。此研究意义重大,需重新评估氯胺酮长期行为影响,它通过星形胶质细胞发挥作用,与其他抗抑郁干预措施有潜在联系。星形胶质细胞在大脑调节中重要且保守,与抑郁症及抗抑郁药疗效相关,进一步研究其钙活性可补充对氯胺酮作用的理解。短暂星形胶质细胞激活也有持久影响,研究其有助于了解抑郁症病理和设计新疗法。
免责声明:
本公众号旨在分享科学知识,不提倡或鼓励任何非法药物使用。氯胺酮作为处方药物,在医学指导下使用。
参考文献:Duque, M., Chen, A. B., Hsu, E., Narayan, S., Rymbek, A., Begum, S., Saher, G., Cohen, A. E., Olson, D. E., Prober, D. A., Fishman, M. C., Engert, F., & Ahrens, M. B. (2025). Ketamine induces plasticity in a norepinephrine-astroglial circuit to promote behavioral perseverance. Neuron, 113(3), 1–15. https://doi.org/10.1016/j.neuron.2024.11.011
创作声明:本文是在原英文文献基础上进行解读,存在观点偏向性,仅作分享,请参考原文深入学习。


想了解更多内容,获取相关咨询请联系
电 话:+86-0731-84428665
伍经理:+86-180 7516 6076
徐经理:+86-138 1744 2250
邮 箱:consentcs@163.com

订购和售后
邮箱:consentcs@163.com
地址:湖南省长沙市高新技术开发区青山路699号湖南省军民融合科技创新产业园8栋B座1609室
微信公众号
Copyright © 康森特生物科技(长沙)有限公司 2024
本网站销售的所有产品均不得用于人类或动物之临床诊断或治疗,仅可用于工业或者科研等非医疗目的。
售前:+86-0731-84228665
+86 -180 7516 6076
售后:+86 -180 7516 7741
传真:+86-0731-84228665