新闻资讯
导语
基底前脑包含一组细胞核,它们是学习和注意力的重要调节因子,对学习和注意力调节至关重要,以往研究多关注于胆碱能神经元,对 GABA 能神经元研究较少。基底前脑对感觉信号的调节具有模态特异性,其投射到初级视觉皮层可增强神经元对比敏感度,投射到初级听觉皮层能调节信息编码可靠性。此外,注意力的快速转移需要神经机制具备时间和刺激特异性,而目前尚不清楚基底前脑对刺激属性是否存在系统表征。
基于此,来自瑞士弗里堡大学的 Kevin Thomas、Hamid Azimi 等研究人员开展了一项跨学科研究,该研究整合了神经科学、生理学、组织学等多学科知识。他们聚焦于基底前脑 GABA 能神经元,深入探究其对听觉皮层进行频率特异性调制的机制,以及这种调制如何影响个体对听觉刺激的注意力选择,揭示大脑在听觉信息处理和注意力调控方面的奥秘。

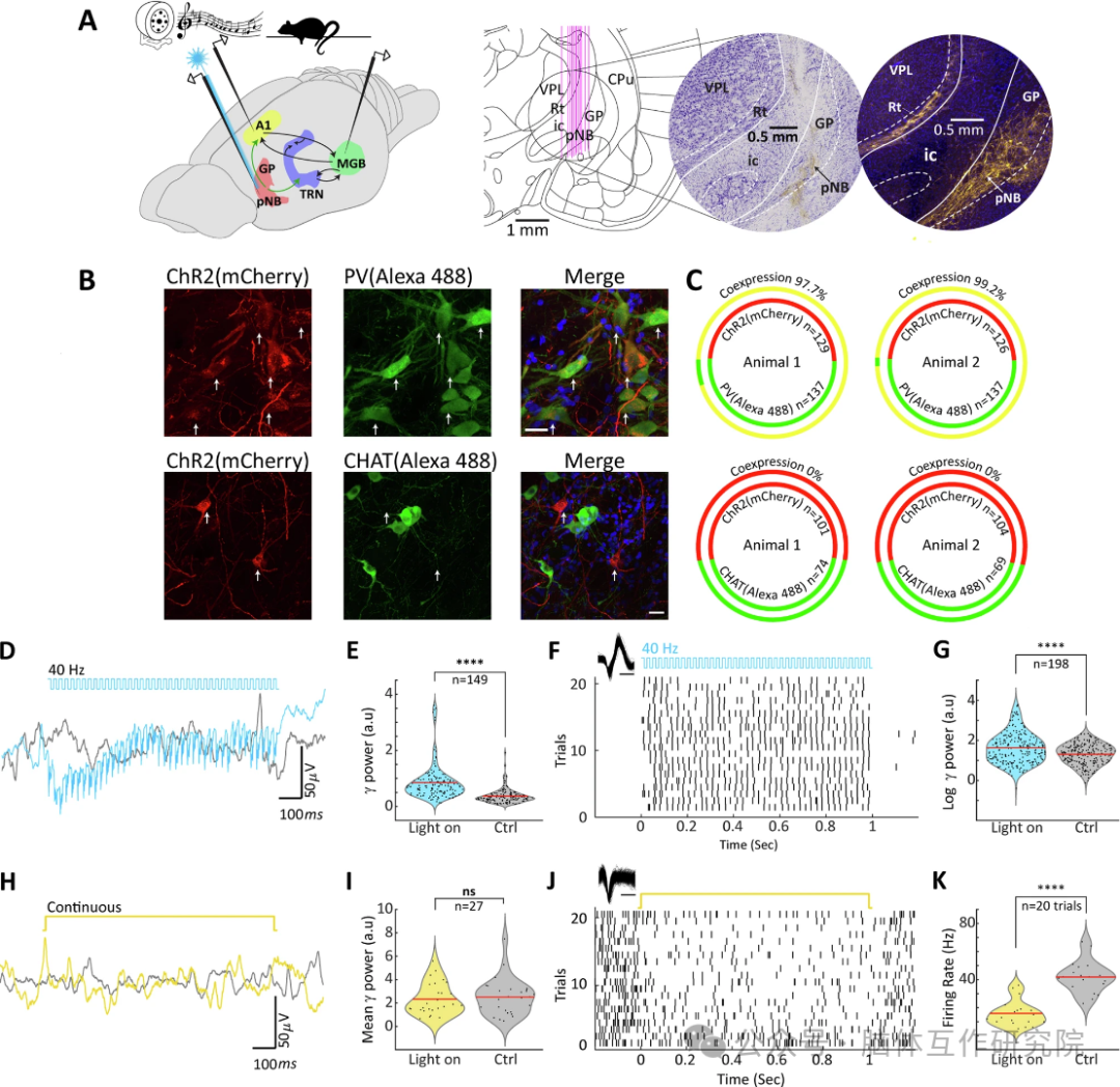
为探究大脑特定区域对听觉刺激的神经反应,作者以异氟醚麻醉的大鼠为实验对象,采用组织学、电生理和光遗传技术展开研究。实验前,向大鼠后基底核和苍白球(pNB/GP)双侧注射 PV-ChR2、PV-Arch、mDlx-ChR2 等病毒构建体,选择性调控局部基底前脑GABA 能回路,并利用 Nissl 染色和ChR2表达验证靶向准确性、明确相关蛋白共表达情况。实验中,同步记录基底前脑的 pNB/GP、丘脑的听觉内侧膝状体(MGB)和异氟醚麻醉下的听觉皮层(AC)的神经活动。40Hz 激光刺激 ChR2 时,pNB/GP 的 LFP 锁定激光频率,在 30 - 80Hz 频段产生可靠 γ 振荡(12只动物的149个记录位点),还触发可靠尖峰活动(12只动物的198个神经元出现 γ 频率夹带尖峰);连续激光照明激活 Arch 抑制神经 PV 回路,虽对 γ 波段 LFP 活性影响不明显,但在2只动物的35个神经元中,受激光照射显著调节的神经元群反应显著降低(p<0.05)。这些结果为揭示相关神经机制提供了有力证据。

图1 围绕 PV-Cre 大鼠展开视蛋白表达和功能验证相关研究
作者使用 40Hz 激光激活 PV 神经元上的 ChR2,对257个神经元(12只大鼠)检测发现,被激活和抑制的神经元数量相近(p<0.05) 。兴奋神经元在激光刺激下短潜伏期内放电增强,38个对光刺激反应显著增强的单元(7只大鼠,p<0.01),首个动作电位平均潜伏期为5 ± 2毫秒。在被抑制的神经元中,14%(5/37)会先短暂兴奋再被抑制,86%(32/37)则无此现象。
PVGABA能神经元 ChR2 激活后,pNB/GP 出现抑制现象,可能是激光脉冲触发递归回路激活,涉及其他细胞类型。推测纯粹被抑制的是非 PV 神经元,因 PV 神经元激活释放的 GABA 而受抑制;短暂激活的可能是 PV 神经元,经局部回路或其他机制延迟抑制。研究结果突破了以往认知,表明 ChR2 激活 PV 神经元对局部神经元回路至少有三种不同影响,且与不同细胞类型有关。

图2 40Hz 激光激活pNB/GP 区域PV 神经元上的ChR2 后神经元的反应
接下来作者对 PV - CRE 大鼠给予不同频率带通噪声刺激,发现 pNB/GP 区域许多神经元具有频率调谐特性,其偏好频率与神经元位置相关,呈现频率拓扑组织,且 PV 神经元是频率选择性神经群体。光遗传激活 pNB/GP PVGABA 能神经元后,在听觉通路的 MGB 和 AC 中,神经元活动增强且具有频率特异性,AC 中偏好及相邻频率带神经元放电率增加,MGB 仅偏好频率处显著增强,对自发活动影响小。在噪声环境下,基底前脑 PV - ChR2 激活能调制 MGB 神经元活动,表现出多种调制类型。在行为学实验中,训练大鼠在宽带噪声中检测特定频率目标声音,筛选出符合条件的大鼠进行光遗传操作。结果表明,基底前脑对听觉系统的神经活动和行为检测存在频率特异性影响,为理解听觉注意力调节机制提供了重要依据。
随后作者综合运用了光遗传学技术与行为学实验技术,深入探究基底前脑 GABA 能神经元对大鼠听觉检测行为的影响。作者先对大鼠开展听觉检测任务训练,使其学会在宽带噪声环境里识别4 - 7kHz 或7 - 10kHz 的目标声音,接着为大鼠注射特定病毒载体并植入光纤。实验过程中,光遗传调制和对照试验随机交替进行,以此观察并收集大鼠行为数据。研究结果表明,沉默基底前脑 PV 神经元后,大鼠对7 - 10 kHz 目标声音的检测命中率、行为表现和 d’敏感性均显著降低,但对4 - 7 kHz 目标声音检测无明显影响;而激活 pNB/GP PV 神经元或更广泛地激活 基底前脑 GABA 能神经元,均未对听觉目标检测行为产生显著作用。

图3 探究基底前脑PV 神经元对大鼠听觉检测的作用

图4 向大鼠注射 mDlx-ChR2 激活GABA 能神经元,探究对听觉检测行为的影响
综上,作者综合运用光遗传学操控特定脑区神经元、电生理记录神经活动、组织学验证以及行为学实验评估听觉检测行为等手段,研究发现基底前脑 GABA 能神经元对听觉皮层存在频率特异性调制,影响听觉刺激的注意力选择,其中基底前脑 PV 神经元在低至中等声压水平下对特定频率听觉检测至关重要,而激活 pNB/GP PV 神经元及更普遍激活基底前脑 GABA 能神经元对听觉目标检测无明显作用。
参考文献:Thomas, K., Azimi, H., Maggioni, D. et al. GABAergic neurons in basal forebrain exert frequency-specific modulation on auditory cortex and enhance attentional selection of auditory stimuli. Commun Biol 8, 149 (2025).
创作声明:本文是在原英文文献基础上进行解读,存在观点偏向性,仅作分享,请参考原文深入学习。


想了解更多内容,获取相关咨询请联系
电 话:+86-0731-84428665
伍经理:+86-180 7516 6076
徐经理:+86-138 1744 2250
邮 箱:consentcs@163.com

订购和售后
邮箱:consentcs@163.com
地址:湖南省长沙市高新技术开发区青山路699号湖南省军民融合科技创新产业园8栋B座1609室
微信公众号
Copyright © 康森特生物科技(长沙)有限公司 2024
本网站销售的所有产品均不得用于人类或动物之临床诊断或治疗,仅可用于工业或者科研等非医疗目的。
售前:+86-0731-84228665
+86 -180 7516 6076
售后:+86 -180 7516 7741
传真:+86-0731-84228665