新闻资讯
传统神经科学认为,去甲肾上腺素(NE)通过直接结合神经元上的α1A-肾上腺素受体(α1A-AR)调控突触强度,但这一模型始终存在矛盾:α1A-AR属于Gq蛋白偶联受体,其激活本应增强突触前钙内流并促进递质释放,而NE却常被报道抑制突触效能。这一悖论暗示NE的作用机制可能远超神经元范畴。最新《Science》研究颠覆性揭示:星形胶质细胞是NE调控突触功能的“核心执行者”!研究团队通过多学科交叉技术证明,NE通过星形胶质细胞的α1A-AR触发钙信号,驱动ATP-腺苷代谢通路,最终抑制突触前递质释放。这一发现不仅重塑了神经调质的经典理论,更为理解脑网络动态重构、开发神经精神疾病新疗法提供了全新视角。

研究思路:
针对“α1A-AR激活导致突触抑制”的矛盾现象,研究团队聚焦两大核心问题——NE的突触抑制效应是否依赖神经元以外的细胞,以及星形胶质细胞如何将NE信号转化为突触前抑制。基于星形胶质细胞高表达α1A-AR且其钙信号可调控突触微环境的线索,团队提出“星形胶质细胞是NE调控突触功能的关键中介”假说,并通过多维度策略验证:整合光遗传学激活蓝斑(LC)-NE投射模拟生理性NE释放、双光子钙成像实时追踪胶质细胞动态变化等跨尺度技术;利用Cre-loxP系统特异性敲除神经元或胶质细胞的α1A-AR以明确作用靶点;通过阻断ATP-腺苷信号关键节点(如CD73、A1R)解析代谢通路传递链;并在啮齿类与自闭症模型中测试机制普适性及治疗潜力,最终构建从分子到行为的系统性证据链。
研究方法和结果:
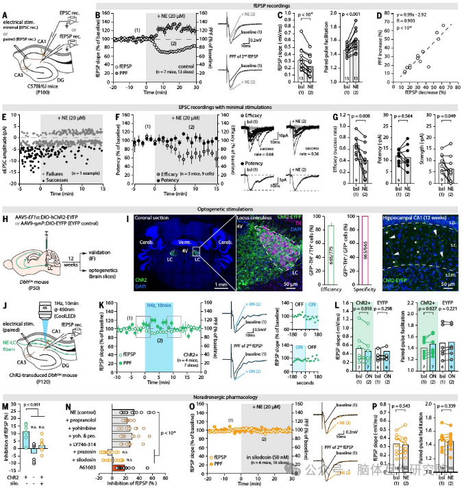
1、NE抑制突触前释放的α1A-AR依赖性
研究内容:
电生理记录:在成年小鼠海马切片中记录AMPA受体介导的场兴奋性突触后电位(fEPSP)与成对脉冲易化(PPF),量化突触强度与释放概率。
光遗传激活:向LC注射AAV5-DIO-ChR2病毒,12周后通过450nm蓝光(1Hz, 10min)激活LC-NE投射至海马CA1区。
药理学阻断:使用α1A-AR特异性拮抗剂Silodosin(50nM)预处理切片。
研究结果:
外源性NE(20μM)或光激活LC-NE投射均显著降低fEPSP斜率(↓35%)并增加PPF(↑40%),提示突触前释放概率降低。

图1 NE和LC- NE活性抑制突触前效应
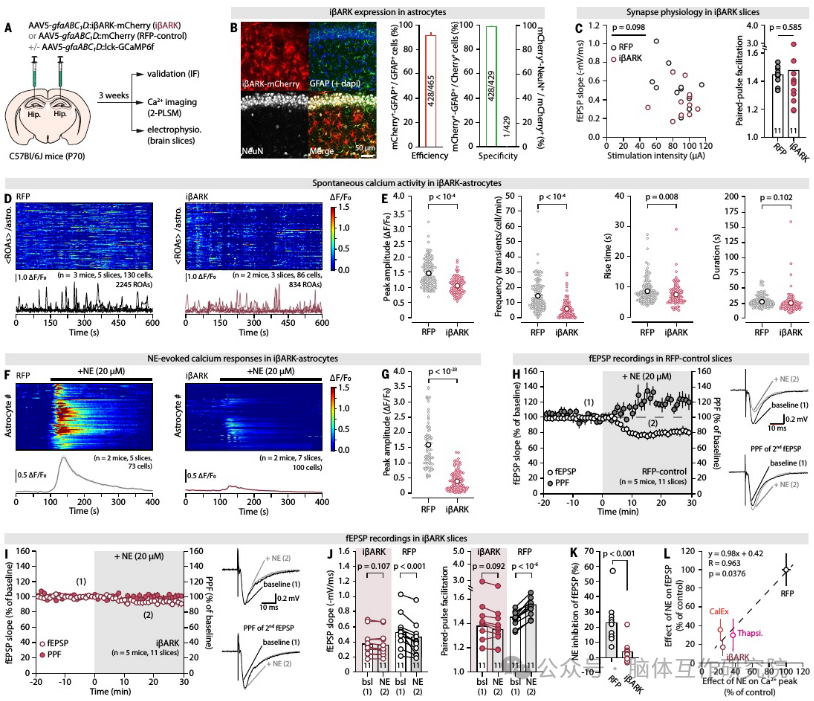
2、星形胶质细胞Ca²⁺动态是NE效应的“闸门”
研究内容:
钙成像:向海马CA1注射AAV5-gfaABC1D::GCaMP6f病毒,双光子显微镜实时监测星形胶质细胞钙信号。
钙信号阻断:使用iβARK(Gq信号抑制)、CalEx(钙外排)或Thapsigargin(内质网钙库耗竭)抑制胶质细胞钙响应。
研究结果:
NE(20μM)引发星形胶质细胞全细胞钙瞬变(ΔF/F₀ ↑1.2),且Silodosin预处理使响应降低75%。

图2 星形胶质细胞Ca²⁺动态调控NE效应
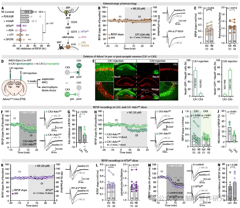
3、神经元α1A-AR敲除无碍,胶质细胞敲除彻底消除NE作用
研究内容:
条件性敲除:通过Cre-loxP系统分别敲除神经元(N-Adra1aKO)或星形胶质细胞(A-Adra1aKO)的α1A-AR。
功能验证:膜片钳记录神经元对NE的膜电流响应,确认受体敲除有效性。
研究结果:
N-Adra1aKO小鼠中,NE仍可抑制fEPSP(↓32%),且神经元膜电流响应消失(*p=0.564*),证明神经元α1A-AR不参与突触调控。

图3 胶质细胞特异性α1A-AR敲除阻断NE效应
4、ATP-腺苷-A1R通路介导突触前抑制
研究内容:
通路干预:使用A1R拮抗剂CPT(200nM)、腺苷脱氨酶(ADA)清除胞外腺苷,或敲除CD73(NT5eKO小鼠)阻断ATP→腺苷转化。
腺苷模拟实验:直接施加腺苷(5μM)观察突触效应。
研究结果:
CPT或ADA预处理完全消除NE的突触抑制(fEPSP抑制↓3% vs. 对照组35%)。

图4 NE通过ATP-腺苷-A1R通路抑制突触前释放
研究结论
本研究首次揭示,去甲肾上腺素(NE)重塑突触功能的核心机制完全独立于神经元受体,而是通过星形胶质细胞的α1A-肾上腺素受体(α1A-AR)触发钙依赖性ATP释放,经CD73酶转化为腺苷,最终作用于突触前A1受体(A1R)抑制递质释放。这一发现完美解释了传统理论中“α1A-AR激活导致突触抑制”的矛盾现象:星形胶质细胞作为“信号中转站”,将NE的Gq通路信号转化为嘌呤能抑制效应。关键实验证据表明,特异性敲除神经元α1A-AR(N-Adra1aKO)不影响NE的突触抑制,而敲除胶质细胞α1A-AR(A-Adra1aKO)或阻断ATP-腺苷通路(如CD73敲除、A1R拮抗剂)则彻底消除NE效应。此外,跨物种研究证实该机制在斑马鱼、果蝇等模型中高度保守,且增强胶质细胞-腺苷信号可恢复自闭症模型小鼠的社交缺陷,凸显其治疗潜力。这一发现颠覆了“神经元中心”的神经调质理论,确立星形胶质细胞为NE调控神经网络的核心执行者,不仅为理解脑状态转换、认知灵活性提供了新框架,更为靶向胶质细胞-嘌呤能通路治疗抑郁症、ADHD等NE相关疾病开辟了全新方向。
参考文献:Lefton KB, Wu Y, Dai Y, et al., Norepinephrine signals through astrocytes to modulate synapses. Science. 2025 May 15. doi: 10.1126/science.adq5480 IF: 44.7 Q1 . Epub 2025 May 15. PMID: 40373122.
创作声明:本文是在原英文文献基础上进行解读,存在观点偏向性,仅作分享,请参考原文深入学习。


想了解更多内容,获取相关咨询请联系
电 话:+86-0731-84428665
伍经理:+86-180 7516 6076
徐经理:+86-138 1744 2250
邮 箱:consentcs@163.com

订购和售后
邮箱:consentcs@163.com
地址:湖南省长沙市高新技术开发区青山路699号湖南省军民融合科技创新产业园8栋B座1609室
微信公众号
Copyright © 康森特生物科技(长沙)有限公司 2024
本网站销售的所有产品均不得用于人类或动物之临床诊断或治疗,仅可用于工业或者科研等非医疗目的。
售前:+86-0731-84228665
+86 -180 7516 6076
售后:+86 -180 7516 7741
传真:+86-0731-84228665