+86-0731-84428665

新闻资讯

厦门大学张杰团队揭示引起酒精使用障碍和抑郁症共患的分子机制
来源: | 作者:康森特生物科技 | 发布时间: 2025-06-03 | 479 次浏览 | 🔊 点击朗读正文 ❚❚ | 分享到:

2025年5月27日厦门大学医学院神经科学研究所张杰教授团队在Molecular Psychiatry杂志发表文章揭示了杏仁核抑制性神经元Menin蛋白引起酒精使用障碍和抑郁症共患的分子机制。


 


1敲除杏仁核抑制性神经元MEN1引起酒精偏好和抑郁样行为

8周龄雄性小鼠进行2周的10%酒精自由摄入实验,根据酒精摄入量将小鼠分为高酒精摄入雄性小鼠(酒精偏好率大于60%)和低酒精摄入雄性小鼠(酒精偏好率小于40%)。与低酒精摄入雄性小鼠相比,高酒精摄入雄性小鼠在悬尾实验和强迫游泳实验中不动时间增多,糖水消耗减少,即存在抑郁样行为。在雌性小鼠也存在类似的现象:高酒精摄入雌性小鼠存在抑郁样行为。

 

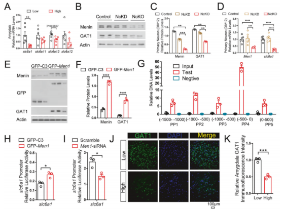
单细胞测序实验发现高酒精摄入小鼠杏仁核脑区差异性共同表达的基因为MEN1。分子实验证实酒精摄入小鼠杏仁核MEN1蛋白表达降低。特异性敲除杏仁核抑制性神经元MEN1可促进小鼠在10%酒精自由摄入实验中的酒精摄入,并能加重抑郁样行为,敲除杏仁核兴奋性神经元MEN1并不引起类似变化。


 

图1、高酒精摄入雌性小鼠存在抑郁样行为

 

2Menin调控GABA转运体GAT1蛋白促进GABA的清除

GABA转运体在GABA的清除过程中发挥重要作用。研究人员检测了多个GABA转运体,发现在高酒精摄入小鼠中杏仁核GABA转运体GAT1下调最为显著。敲除Menin蛋白后GAT1蛋白水平也降低,过表达Menin蛋白后GAT1蛋白水平也升高。此外,Menin可直接与编码GAT1蛋白的基因启动子区域进行直接结合。特异性敲除杏仁核抑制性神经元MEN1后GABA能电流和自发性抑制性突触后电流增强。


 

图2、Menin调控GABA转运体GAT1蛋白促进GABA的清除

 

3MEN1-GAT1信号调控酒精成瘾和抑郁症共患

过表达杏仁核抑制性神经元MEN1后可显著降低酒精偏好,减少高酒精摄入小鼠的比例,减少在悬尾实验和强迫游泳实验中不动时间,增加糖水消耗,发挥抗抑郁作用,在给与GAT1蛋白抑制剂后可阻断上述抗抑郁作用。进一步实验发现过表达GAT1蛋白可阻断特异性敲除杏仁核抑制性神经元MEN1引起的酒精高摄入和抑郁样行为。

 

研究人员进一步通过构建MEN1点突变小鼠,该小鼠杏仁核MEN1蛋白水平不发生变化,GAT1蛋白水平下降。MEN1点突变小鼠在经历2周自由酒精摄入实验后可引起酒精偏好和抑郁样行为,在过表达杏仁核抑制性神经元GAT1蛋白后可降低酒精偏好,并改善抑郁样行为。


 

图3、过表达GAT1蛋白可阻断特异性敲除杏仁核抑制性神经元MEN1引起的酒精高摄入和抑郁样行为

 

 

总结:

本文发现在高酒精摄入后引起杏仁核MEN1蛋白下降,减少GAT1蛋白转录表达,降低GABA的清除,增强GABA能电流,引起抑郁样行为。



参考文献:Chen, Z., Yang, S., Leng, L. et al. A neural substrate of comorbid depressive symptoms in alcohol use. Mol Psychiatry (2025). https://doi.org/10.1038/s41380-025-03061-6

创作声明:本文是在原英文文献基础上进行解读,存在观点偏向性,仅作分享,请参考原文深入学习。
















图片图片


想了解更多内容,获取相关咨询请联系 

 电   话:+86-0731-84428665

伍经理:+86-180 7516 6076

徐经理:+86-138 1744 2250

    邮   箱:consentcs@163.com