《Science》颠覆性发现:情绪涌现的"钢琴延音踏板"机制!人类与小鼠共享全脑双相动态模型,氯胺酮精准消除情感响应
来源:
|
作者:康森特生物科技
|
发布时间: 2025-06-09
|
553 次浏览
|
🔊 点击朗读正文
❚❚
▶
|
分享到:
传统情绪研究面临两大困境:主观体验难以跨物种验证,且神经动态缺乏全脑尺度解析。
传统情绪研究面临两大困境:主观体验难以跨物种验证,且神经动态缺乏全脑尺度解析。最新《Science》研究通过开创性跨物种范式(人类-小鼠),首次揭示情绪从感觉经验中涌现的核心机制——全脑双相动态过程:感觉信号先快速广播至全脑,再转化为持续神经活动,后者通过可调节的"内在时间尺度"(如钢琴延音踏板)维持情绪状态。氯胺酮可精准加速该时间尺度,选择性消除负性情绪而不影响感觉感知,为理解情感障碍提供了新框架。
为破解“感觉如何转化为持续情绪状态”的难题,研究团队提出跨物种保守机制假说,并设计三大创新策略:行为锚定——开发眼吹气(eyepuff)诱发模型,在人类和小鼠中同步诱发快速反射性眨眼(保留感觉输入)与持续性闭眼(表征负性情绪);动态解析——整合人类颅内立体脑电图(iEEG)与小鼠Neuropixels单单元记录,实现全脑神经活动的毫秒级追踪;精准干预——利用解离剂氯胺酮选择性阻断情绪成分,结合计算模型量化“内在时间尺度”的核心作用。通过这些策略,研究揭示了情感状态形成的神经动力学机制,为理解情绪的神经基础和相关精神疾病的治疗提供了新视角。
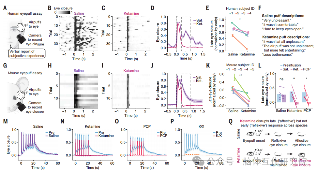
1.跨物种情感行为模型验证
研究者开发了快速、可重复的情绪测量方法,利用人类和小鼠受试者进行相同任务的行为测试。通过向眼睛角膜施加气流来引发快速和反射性的眼睑闭合行为,同时记录大脑活动,发现这种刺激在两种物种中引发了具有负面情绪价值的持续眼睑闭合行为,且该行为可以通过麻醉剂氯胺酮选择性阻断。
2.全脑双相神经动态图谱
使用人类颅内立体脑电图(iEEG)记录技术,研究者在人类受试者中进行了全脑神经活动筛选。发现情感相关的感官信号在大脑中迅速传播,随后形成持久的神经活动信号,并且氯胺酮能够选择性地阻断这一持久信号,而不影响快速的感官传播。
图2 人类吹气触发颅内电动态呈现全脑尺度的快慢成分
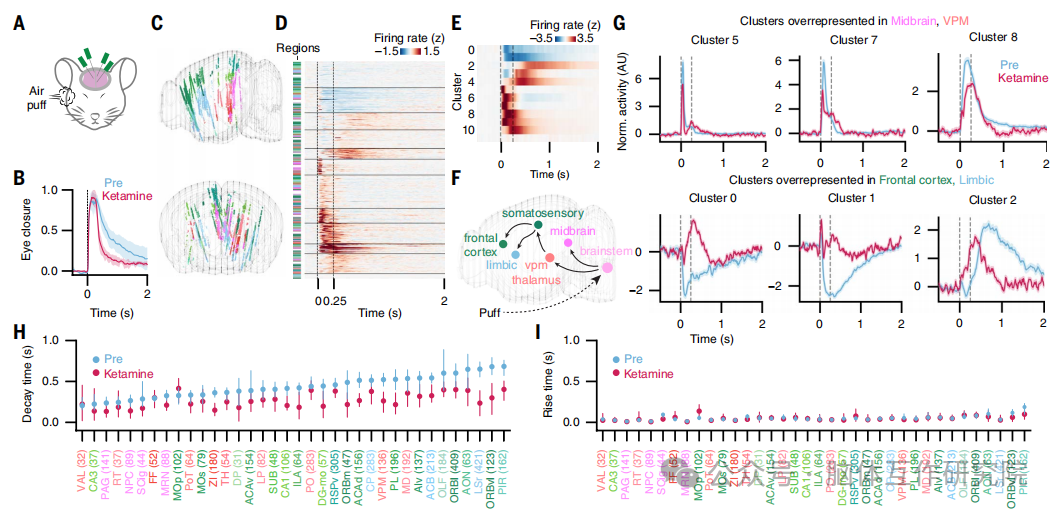
3.小鼠脑电活动的多探针记录
通过多探针神经像素技术对小鼠进行单细胞电生理学记录,研究者观察到与人类相似的双相神经活动过程,即快速的感官信号传播后跟随一个持久且广泛的神经活动信号。氯胺酮对小鼠的神经活动同样表现出选择性阻断。
4. 小鼠神经元的单细胞活动模式
研究者分析了小鼠脑内神经元的单细胞活动模式,发现神经元对气流刺激的反应存在快速和慢速两种模式。快速反应的神经元主要集中在脑干和丘脑区域,而慢速持久反应的神经元则分布在前额叶皮层和边缘系统等区域,氯胺酮主要影响慢速持久反应神经元的活动。
图4 小鼠全脑眼吹气触发尖峰动力学具有可分离的快慢成分
5.小鼠情感状态的神经动力学模型
基于实验数据,研究者构建了情感状态的神经动力学模型,发现情感状态的形成与神经活动的内在时间尺度密切相关。氯胺酮通过加速神经活动的衰减时间,降低了情感状态的持久性,这在不同剂量的氯胺酮和PCP(苯环已哌啶)处理下均得到了验证。
图5 小鼠吹气触发神经活动以一阶系统动力学累积形成持续态
6.跨物种的神经动力学比较
通过比较人类和小鼠的神经活动数据,研究者发现两者在情感状态形成过程中的神经动力学模式高度相似。氯胺酮在两种物种中均加速了神经活动的内在时间尺度,减少了全脑神经活动的耦合度,这一发现为跨物种的情感神经机制研究提供了有力证据。
本研究首次揭示了哺乳动物情绪涌现的跨物种保守双相机制:感觉输入首先快速广播,随后转化为由内在时间尺度(τ)调控的持续活动状态,该机制如同钢琴的延音踏板,维持神经信息整合以形成情绪。核心突破在于:氯胺酮通过显著加速τ(约↓50%)选择性消除负性情绪,为解离症状提供了机制解释;全脑网络耦合强度决定τ稳定性,其中情感枢纽(眶额皮层ORB、前运动皮层PMC、脑岛INS)是关键调控节点;该机制的跨物种保守性证实其是情绪计算的“祖先解决方案”。临床意义重大:精神疾病(如精神分裂症τ过短、强迫症/抑郁症τ过长)可视为时间尺度失调的新视角;通过调控特定神经网络的τ值,有望成为开发精准情绪调节疗法的全新干预靶点。
参考文献:Kauvar I, Richman EB, Liu TX, et al., Conserved brain-wide emergence of emotional response from sensory experience in humans and mice. Science. 2025 May 29. doi:10.1126/science.adt3971 IF: 44.7 Q1 . Epub 2025 May 29. PMID: 40440375.
创作声明:本文是在原英文文献基础上进行解读,存在观点偏向性,仅作分享,请参考原文深入学习。


想了解更多内容,获取相关咨询请联系
电 话:+86-0731-84428665
伍经理:+86-180 7516 6076
徐经理:+86-138 1744 2250
邮 箱:consentcs@163.com
