波形蛋白网络失调:SNCA基因重复帕金森病神经原纤维缺陷的关键因素导
来源:
|
作者:康森特生物科技
|
发布时间: 2025-06-19
|
612 次浏览
|
🔊 点击朗读正文
❚❚
▶
|
分享到:
德国埃尔朗根大学团队利用患者干细胞模型首次证实,SNCA基因重复通过劫持波形蛋白(vimentin)网络导致神经突损伤,更发现两种小分子药物可逆转病变。
《Science Advances》最新研究破解帕金森病神经突退化谜题:德国埃尔朗根大学团队利用患者干细胞模型首次证实,SNCA基因重复通过劫持波形蛋白(vimentin)网络导致神经突损伤,更发现两种小分子药物可逆转病变。这一发现为帕金森病早期干预提供了全新靶点。
研究团队从核心问题出发——SNCA基因重复如何损伤神经突? 通过三管齐下的策略破解谜题:首先利用CRISPR-Cas9技术在患者诱导多能干细胞(iPSC)中构建等基因对照组(SNCAIso) 消除遗传背景干扰;接着通过多组学分析(转录组+蛋白组+表观基因组)锁定关键靶点;最终采用药理学干预验证治疗潜力,形成完整证据链
1. 基因编辑精准调控α-突触核蛋白
揭示α-突触核蛋白(aSyn)在神经前体细胞中的异常累积。团队通过CRISPR技术成功将SNCA重复患者的基因表达恢复至正常水平,发现SNCADupl组神经前体细胞的aSyn蛋白升高,奠定致病基础。
图1 SNCADupl hiPSCs和NPCs中的aSyn水平
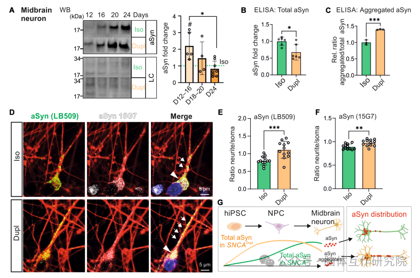
2. 时空失衡的α-突触核蛋白动态
追踪aSyn在神经元分化中的动态变化。时序监测显示:分化早期aSyn异常升高,而分化后期虽总量下降,聚集态aSyn却增加,且异常富集于神经突内,揭示时空失衡特征。
图2 中脑神经元分化过程中的动态α-突触核蛋白表达
3. 神经突三维结构坍塌
展现神经突结构的全面崩溃。三维成像发现SNCADupl组神经突密度下降、直径缩减,关键骨架蛋白bTubIII表达降低。而基因校正后这些参数完全恢复正常,证明损伤的SNCA剂量依赖性。
图3 神经突与β微管蛋白III(bTubIII)水平的分析
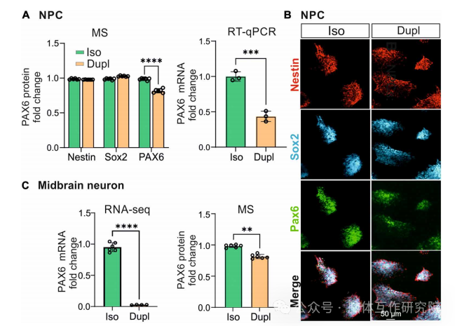
4. 多组学锁定元凶波形蛋白
通过多组学锁定核心靶点。RNA-seq与蛋白质组学联合分析显示:VIM基因(编码波形蛋白)表达上调,神经元分化调控因子PAX6显著下调,且mRNA与蛋白变化高度相关,指明病理枢纽。
5. 染色质开放度揭示调控漏洞
提供表观遗传调控证据。ATAC-seq分析发现VIM基因区染色质开放性增加,而PAX6启动子可及性降低,阐释基因表达紊乱的深层机制。
图5 基于ATAC-seq技术的染色质可及性与转录因子结合位点富集分析
6. PAX6失活阻断神经分化程序
证实分化程序持续受阻。质谱定量显示SNCADupl组PAX6蛋白降低,该关键转录因子的失活导致神经分化程序全面失调。
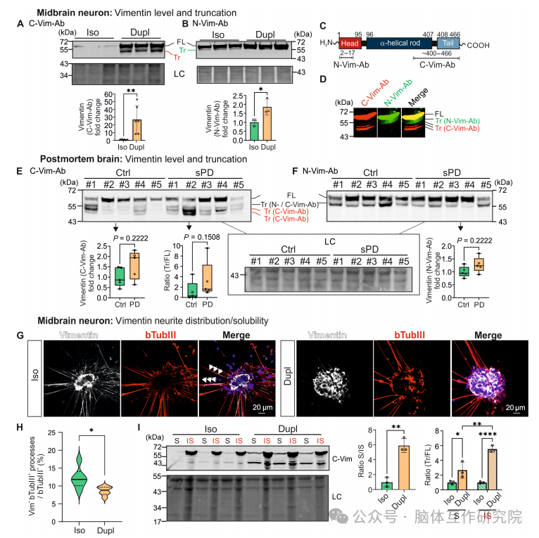
7. 跨模型验证波形蛋白崩解
揭示波形蛋白网络的跨模型崩解。在患者干细胞、人脑组织及动物模型中均观察到:波形蛋白出现异常截断,神经突分布减少,且散发性帕金森患者脑组织重现相同病变,验证临床相关性。
图7 波形蛋白的表达、截短变异、亚细胞定位与组织结构
8. 小分子药物成功修复神经突
实现小分子药物逆转损伤。使用冈田酸和睡茄素A干预波形蛋白后,截断型蛋白减少,神经突直径恢复至正常水平。突破性发现是:睡茄素A仅需2μM即可修复神经突体积,为治疗提供实用方案。
图8 微管相关蛋白vimentin干扰对vimentin、βTubIII及神经突形态的影响
本研究首次绘制出SNCA重复→aSyn失衡→波形蛋白网络解体→神经突损伤的完整致病轴心。更重要意义在于:靶向波形蛋白可绕过α-syn毒性直接修复神经突结构,为帕金森病早期干预开辟新路径。相较于传统聚焦神经元死亡的策略,该发现将治疗窗口期大幅提前至神经突病变阶段,具有重大临床转化价值。
参考文献:
Schneider Y, Koller A, Schweigert A, et al. Vimentin network dysregulation mediates neurite deficits in SNCA duplication Parkinson's patient-derived midbrain neurons. Sci Adv. 2025;11(23):eadq2742. doi:10.1126/sciadv.adq2742 IF: 11.7 Q1
创作声明:本文是在原英文文献基础上进行解读,存在观点偏向性,仅作分享,请参考原文深入学习。


想了解更多内容,获取相关咨询请联系
电 话:+86-0731-84428665
伍经理:+86-180 7516 6076
徐经理:+86-138 1744 2250
邮 箱:consentcs@163.com
