肠道到大脑的“甜蜜信号”:下丘脑神经元如何精准识别葡萄糖
来源:
|
作者:康森特生物科技
|
发布时间: 2025-06-25
|
525 次浏览
|
🔊 点击朗读正文
❚❚
▶
|
分享到:
甜食能给人带来愉悦,更是因为葡萄糖是大脑的主要燃料。
在我们的日常生活中,很少有人能抵挡住甜蜜的诱惑,大脑对葡萄糖的渴望似乎与生俱来。这不仅仅是因为甜食能给人带来愉悦,更是因为葡萄糖是大脑的主要燃料。近期,《Neuron》杂志发表了一项突破性研究,揭示了大脑中一类特定的神经元如何通过肠脑轴精准识别肠道中的D-葡萄糖,从而调节饥饿状态下对葡萄糖的偏好。这一发现不仅增进了我们对大脑如何感知营养的理解,还可能为治疗相关代谢疾病提供新思路。
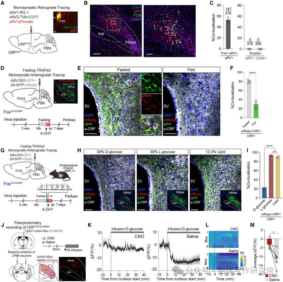
面对“动物为何在饥饿时精准优先选择葡萄糖”这一核心科学谜题,研究团队设计了三阶段递进策略:首先通过基因定位技术(CRISPR-Cas9构建CRFPVN特异性标记小鼠模型),锁定下丘脑关键神经元群,排除遗传背景干扰以验证其作为葡萄糖感知核心靶标的功能;继而采用动态解码双技术并联(光纤记录实时监测神经元群体活动+双光子活体成像解析单细胞编码逻辑),捕捉到葡萄糖触发特异性抑制而脂质激活相同神经元的“双向响应”模式,揭示营养识别的毫秒级神经计算机制;最终通过通路验证实验(精密切断迷走神经证明脂质信号依赖此通路,脊髓-内脏神经切除术则完全阻断葡萄糖信号传递),结合跨物种狂犬病毒追踪技术,绘制出“肠道→脊髓→PBNdl脑干核→下丘脑”的葡萄糖专属神经通道,由此破解进化赋予脊椎动物的“择糖本能”生物算法——脊髓通路以超高速传递葡萄糖身份信号,构成维系生命的能量危机警报系统。
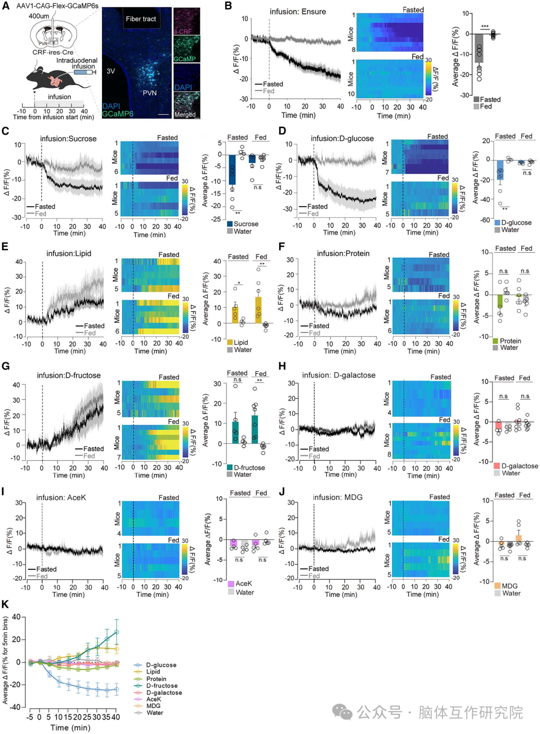
1、肠道葡萄糖的特异性神经解码
研究内容:探究下丘脑神经元对不同肠道营养素的响应模式。
研究结果:
1.CRFPVN神经元活动在肠道灌注D-葡萄糖时显著降低
2.同等热量的脂质激活该神经元,果糖、蛋白质则无显著影响
3.饥饿状态大幅增强神经元对葡萄糖的敏感性
图1 CRF PVN神经元对含D-葡萄糖的糖类的特异性反应
2、葡萄糖识别的分子门户验证
研究内容:解析葡萄糖触发神经抑制的细胞机制。
研究结果:
1.阻断肠道葡萄糖转运体(SGLT1/GLUT2)后,神经元抑制效应完全消失
2.胃肠激素无法模拟葡萄糖的抑制效果
3.证实葡萄糖需经肠道吸收才能启动神经信号
图2 D-葡萄糖诱导的CRF PVN神经元抑制依赖于饥饿状态和葡萄糖转运蛋白,而非饱腹激素
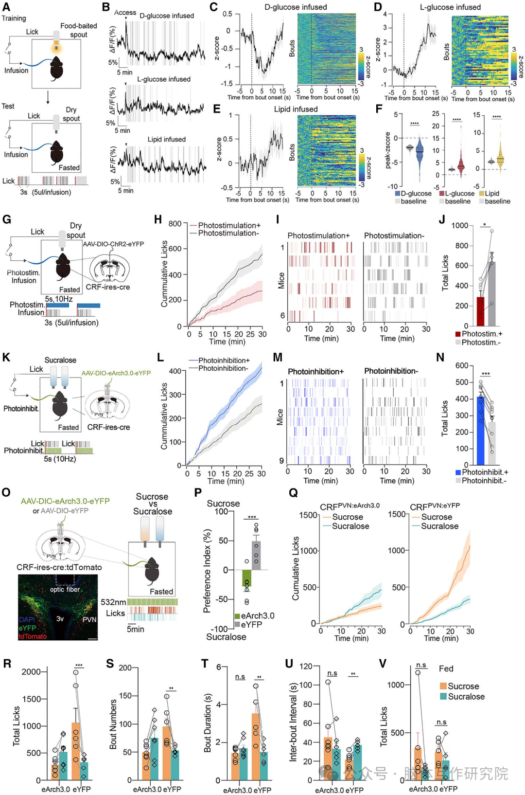
3、神经元活动对进食选择的直接调控
研究内容:通过光遗传学操纵神经元观察营养偏好变化。
研究结果:
1.激活CRFPVN神经元使小鼠主动减少葡萄糖摄入
2.抑制该神经元导致小鼠强烈偏好无营养甜味剂
3.神经元活动即时改变操作性条件反射行为
图3 CRF PVN神经元活动对于D-葡萄糖在操作性自我输注过程中的正强化作用是必需的
4、单细胞水平的营养身份解码
研究内容:在活体大脑追踪单神经元对营养素的响应。
研究结果:
1.发现对葡萄糖抑制和脂质激活产生双向响应的神经元亚群
2.这些神经元能精确区分不同营养素类型
3.非响应神经元在营养识别中无显著贡献
图4 CRF PVN神经元的一个亚群对肠道营养物质产生反应
5、脑干枢纽的饥饿-葡萄糖调控机制
研究内容:绘制肠道信号传递至下丘脑的神经通路。
研究结果:
1.背外侧臂旁核(PBNdl)神经元直接投射至CRFPVN
2.饥饿状态强烈激活PBNdl神经元活动
3.肠道葡萄糖灌注显著抑制PBNdl神经传递
图5 PBNdl神经元的一个亚群将肠道D-葡萄糖信息传递给CRF PVN神经元
6、脊髓通路的必要性验证
研究内容:通过神经切断实验鉴定信号传递路径。
研究结果:
1.切断脊髓-内脏神经通路完全阻断葡萄糖的神经响应
2.迷走神经切断仅影响脂质信号传递
3.证实脊髓通路是葡萄糖信号传递的必要条件
图6 不同的神经通路将肠道营养信号传递至CRF PVN神经元
7、跨物种保守通路的发现
研究内容:探究葡萄糖感知通路的进化保守性。
研究结果:
1.小鼠与果蝇存在类似的葡萄糖感知神经机制
2.果蝇CRF同源神经元通过脊髓同源结构接收信号
3.该通路引导生物在饥饿时优先选择葡萄糖
图7 从PBNdl神经元出发的单突触逆行示踪揭示了脊髓神经元
本研究首次揭示动物在饥饿时优先选择葡萄糖的神经本质:下丘脑CRFPVN神经元作为葡萄糖的“分子识别器”,通过特异性抑制响应肠道D-葡萄糖信号,而脊髓-脑干-PBNdl神经枢纽构成的专属通路以毫秒级速度传递该信号,完全区别于迷走神经介导的脂质感知路径,这种营养信号双路径机制不仅破解了生物在能量危机中精准锁定大脑燃料的百年谜题,更建立了“神经身份识别”理论范式——大脑通过解码营养素分子构型而非单纯热量来驱动生存决策。基于此,CRFPVN-脊髓回路成为干预代谢疾病的黄金靶点:在糖尿病中调控病理性糖欲以缓解神经性饥饿,在肥胖症中通过睡茄素A等小分子药物重塑营养偏好,在帕金森病早期则解释胃肠症状与脊髓神经退变的关联,为神经退行性疾病提供全新预警指标。这项发现从进化保守的神经算法出发,最终锚定人类代谢疾病治疗的精准坐标,标志着脑肠轴研究从机制解析迈向临床干预的重大转折。
参考文献:
Kim J, Kim S, Jung W, et al. Encoding the glucose identity by discrete hypothalamic neurons via the gut-brain axis. Neuron. Published online June 18, 2025. doi:10.1016/j.neuron.2025.05.024 IF: 15.0 Q1
创作声明:本文是在原英文文献基础上进行解读,存在观点偏向性,仅作分享,请参考原文深入学习。


想了解更多内容,获取相关咨询请联系
电 话:+86-0731-84428665
伍经理:+86-180 7516 6076
徐经理:+86-138 1744 2250
邮 箱:consentcs@163.com
