Science:科学家发现海马社交记忆雌雄有别,雌性线索记忆关联奖赏
来源:
|
作者:康森特生物科技
|
发布时间: 2025-07-16
|
455 次浏览
|
🔊 点击朗读正文
❚❚
▶
|
分享到:
vCA1通过不同神经元群编码社交记忆的不同特征(性别、基因等),并发现雌性线索相关的社交记忆具有奖赏特性。
2025年7月3日东京大学Teruhiro Okuyama团队在Science杂志发表文章揭示vCA1通过不同神经元群编码社交记忆的不同特征(性别、基因等),并发现雌性线索相关的社交记忆具有奖赏特性。
1、vCA1脑区神经元表征性别相关的社交记忆
研究人员分别将四个品系的雌、雄性小鼠进行社交实验,通过在体电生理实验记录在社交过程中vCA1神经元放电活动,部分神经元对性别或基因背景作出特异性响应,这类神经元群称为social property cells,部分神经元对性别或基因背景作出非线性响应模式,这类神经元群称为social identity cells。与social identity cells主要在θ波节律的波谷阶段被激活,这与社会刺激无关。与social identity cells主要在θ波节律的上升阶段被激活。
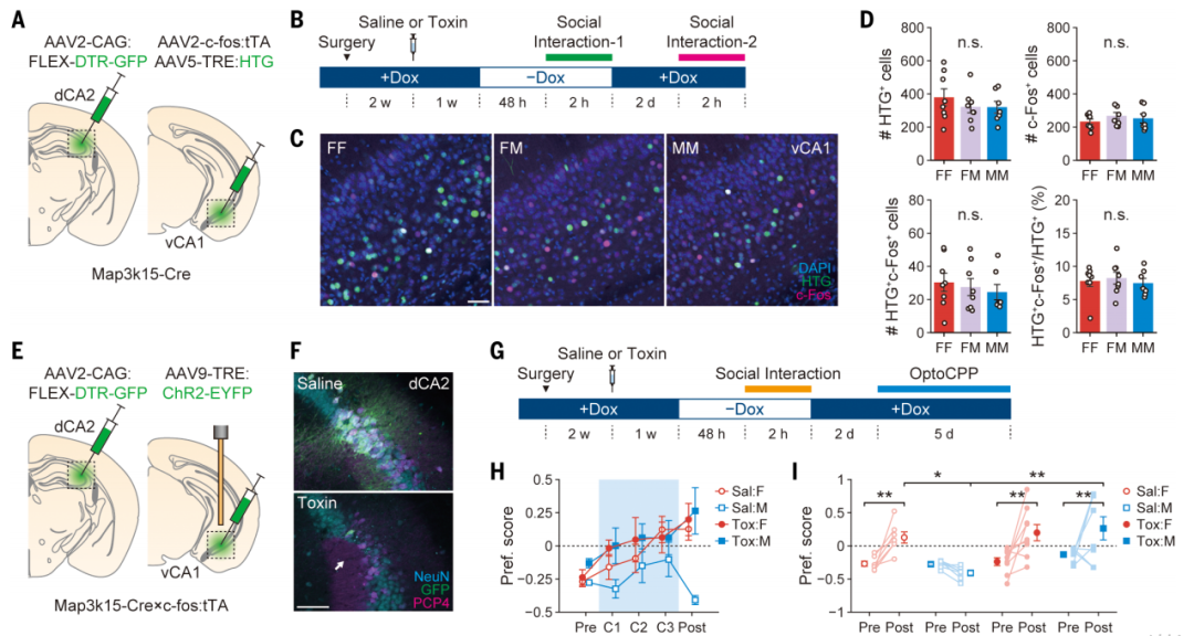
为进一步理解社交记忆的性别特征,研究人员设计三组社交实验:先与雌性BALB/c小鼠互动,再与雌性C3H小鼠互动;先与雌性BALB/c小鼠互动,再与雄性C3H小鼠互动;先与雄性BALB/c小鼠互动,再与雄性C3H小鼠互动。利用病毒工具和cFOS免疫荧光实验分别标记在第一次、第二次社交激活的神经元群,有意思的是,与同性别小鼠社交刺激相比,在接受不同性别小鼠互动时,vCA1脑区两次社交均激活的神经元数量显著减少,表明vCA1脑区神经元可表征性别相关的社交记忆。
2、重激活vCA1脑区雌性线索相关的社交记忆具有奖赏特性
在实时条件位置偏好实验pre-test阶段小鼠自由探索十分钟,在训练期间小鼠在接受雌性或雄性小鼠社交激活2小时后光激活vCA1脑区雌性或雄性线索激活的神经元群,在post-test阶段激活雌性线索激活的神经元群后可引起条件性位置偏好,表明存在奖赏特性。光激活雄性线索激活的神经元群后不能引起条件性位置偏好。在post-test阶段抑制vCA1脑区雌性线索激活的神经元群后可减少条件性位置偏好。
在交互式社交行为中小鼠先后接受两次不同基因背景的雌性或雄性社交刺激,引起不同的社交记忆。光激活vCA1脑区两次雌性线索共同激活的神经元群后可引起条件位置偏好,但激活两次雄性线索共同激活的并不引起条件位置偏好。
图2、重激活vCA1脑区雌性线索相关的社交记忆具有奖赏特性
3、vCA1通过上游dCA2和MeA脑区编码性别相关的社交记忆
dCA2通过投射到vCA1编码社交记忆。通过病毒工具诱导dCA2神经元凋亡后接受不同性别小鼠互动时,vCA1脑区两次社交均激活的神经元数量并不出现减少。此外,尽管不影响雌性社交记忆引起的条件性位置偏好,诱导dCA2神经元凋亡后光激活雄性线索激活的神经元群后可引起条件性位置偏好。内侧杏仁核(MeA)神经元对社交刺激表现出性别二态性特征。诱导MeA神经元凋亡后接受不同性别小鼠互动时,vCA1脑区两次社交均激活的神经元数量并不出现减少,即损害vCA1神经元编码性别相关的社交记忆。此外,MeA神经元凋亡后小鼠对雌性线索社交刺激引起的位置偏好行为减弱,可诱发小鼠对雄性线索社交刺激引起的位置偏好行为。
图3、vCA1通过上游dCA2和MeA脑区编码性别相关社交记忆
总结:
本文发现vCA1神经元群可编码性别特异性的社交记忆,重激活这类神经元具有奖赏特性。
参考文献:Watarai A, Tao K, Okuyama T. Representation of sex-specific social memory in ventral CA1 neurons. Science. 2025 Jul 3;389(6755):eadp3814. doi: 10.1126/science.adp3814. Epub 2025 Jul 3. PMID: 40608915.
创作声明:本文是在原英文文献基础上进行解读,存在观点偏向性,仅作分享,请参考原文深入学习。


想了解更多内容,获取相关咨询请联系
电 话:+86-0731-84428665
伍经理:+86-180 7516 6076
徐经理:+86-138 1744 2250
邮 箱:consentcs@163.com
