蓝斑周围NPY神经元抑制蓝斑NE神经元活性发挥抗焦虑作用
来源:
|
作者:康森特生物科技
|
发布时间: 2025-08-01
|
391 次浏览
|
🔊 点击朗读正文
❚❚
▶
|
分享到:
通过光遗传学刺激蓝斑NE神经元可产生焦虑样行为,抑制该群神经元可改善应激引起的焦虑。神经肽Y(NPY)系统具有抑制蓝斑NE神经元活性的功能:外源性NPY可减少蓝斑NE神经元自发放电。尽管NPY及其受体存在于蓝斑区域,但内源性NPY调控蓝斑NE神经元的功能研究较少。
2025年7月23日乌得勒支大学Frank J. Meye团队在Science Advances杂志发表文章揭示蓝斑周围NPY神经元通过其受体Npy1r 抑制蓝斑NE神经元活性发挥抗焦虑作用。

1、内源性NPY通过Npy1r抑制蓝斑NE神经元活动
研究人员利用NPY-cre工具小鼠和Ai14报告小鼠进行杂交发现NPY阳性神经元主要位于NE神经元胞体附近,定义为蓝斑周围NPY神经元(peri-LC-NPY神经元)。病毒示踪实验发现蓝斑NE神经元接受peri-LC-NPY神经元的局部投射,电生理实验发现激活peri-LC-NPY神经元并不引起蓝斑NE神经元抑制性突触后电流或兴奋性突触后电流的变化,即peri-LC-NPY神经元不与蓝斑NE神经元形成谷氨酸能或GABA能突触连接。
原位杂交实验发现蓝斑NE神经元表达Npy1r 和 Npy2受体。离体脑片实验发现外源性30 nM NPY可降低蓝斑NE神经元放电活动,可被Npy1r拮抗剂所阻断,而高浓度300 nM NPY可显著增加蓝斑NE神经元放电活动,可被Npy2r拮抗剂所阻断,表明NPY可双向调控蓝斑NE神经元活动。利用NPY荧光探针发现激活peri-LC-NPY神经元可促进NPY的释放,蓝斑NE神经元动作电位发放减少,表明内源性NPY抑制蓝斑NE神经元活动。进一步实验发现使用谷氨酸能或GABA能受体拮抗剂并不会阻断NPY对蓝斑NE神经元的抑制作用。Npy1r拮抗剂,而不是Npy2r拮抗剂,可显著阻断NPY对蓝斑NE神经元的抑制作用,这些结果表明内源性NPY通过Npy1r抑制蓝斑NE神经元活动。
图1、内源性NPY通过Npy1r抑制蓝斑NE神经元活动
2、peri-LC-NPY神经元双向调控焦虑样行为
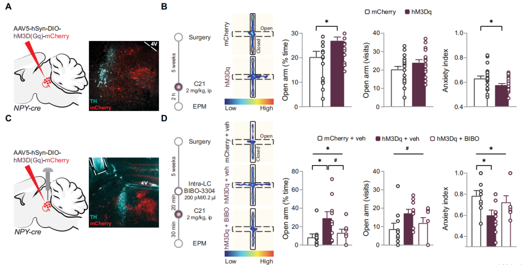
慢性激活peri-LC-NPY神经元在十字高架实验中开放臂的停留时间增多,即存在抗焦虑作用,蓝斑区域注射Npy1r拮抗剂可阻断上述作用。在新奇抑制摄食试验中慢性激活peri-LC-NPY神经元减少开始摄取食物的潜伏时间,食物摄入增多,抑制peri-LC-NPY神经元并不影响开始摄取食物的潜伏时间,但减少摄入量,表明peri-LC-NPY神经元双向调控焦虑样行为。
图2、peri-LC-NPY神经元双向调控焦虑样行为
3、激活peri-LC-NPY神经元改善应激诱发的焦虑样行为
重复足底电击可增加小鼠蓝斑NE神经元放电活动,十字高架实验中开放臂的停留时间减少,引起焦虑样行为。免疫荧光实验发现重复足底电击后小鼠peri-LC-NPY神经元激活的数量增多,电生理实验发现peri-LC-NPY神经元放电频率显著增加。光纤钙成像记录系统观察到重复足底电击后小鼠蓝斑区域NPY释放增多。化学激活peri-LC-NPY神经元可改善焦虑样行为。
图3、应激后peri-LC-NPY神经元放电频率显著增加
总结:
本文详细的揭示了蓝斑周围NPY神经元调控NE神经元活动的分子机制,并进一步发现NPY神经元通过其受体Npy1r 抑制蓝斑NE神经元活性发挥抗焦虑作用。
参考文献:Riga et al., Sci. Adv. 11, eadq0011 (2025),Neuropeptide Y neurons surrounding the locus coeruleus inhibit noradrenergic system activity to reduce anxiety
创作声明:本文是在原英文文献基础上进行解读,存在观点偏向性,仅作分享,请参考原文深入学习。


想了解更多内容,获取相关咨询请联系
电 话:+86-0731-84428665
伍经理:+86-180 7516 6076
徐经理:+86-138 1744 2250
邮 箱:consentcs@163.com
