
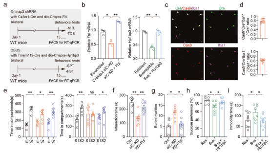
1、自闭症样和抑郁样动物模型aIC脑区Cx3cr1和Tmem119阳性小胶质细胞结构变化存在差异
研究人员在成年小鼠aIC脑区注射CSF1R拮抗剂可诱导小胶质细胞凋亡,随后进行一系列行为学,发现aIC脑区小胶质细胞缺失后出现显著的社交障碍、重复刻板行为,类似于自闭症样行为障碍,出现快感缺失、强迫游泳中不动时间增多,类似于抑郁样行为,但不表现出焦虑样行为。
Cntnap2是自闭症的风险基因。通过病毒工具特异性敲低aIC脑区Cntnap2后可在三箱社交实验中社交能力正常,但存在社交新颖性障碍,在埋珠实验中存在重复刻板行为,在强迫游泳实验和糖水偏好实验中表现正常。通过慢性社交挫败应激模型(CSDS)模拟抑郁症状,发现与应激抵抗性小鼠相比(社交正常),应激敏感性小鼠(存在社交障碍)表现出快感缺失、强迫游泳中不动时间增多。
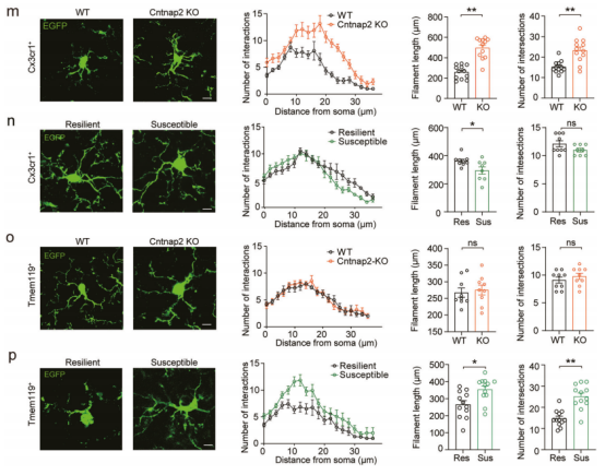
有意思的是,Cntnap2全敲小鼠中aIC脑区Cx3cr1阳性小胶质细胞分支长度增多、复杂性增强,而在应激敏感性小鼠小胶质细胞分支长度却显著减少。Cntnap2全敲小鼠中aIC脑区Tmem119阳性小胶质细胞分支长度和复杂性均未发生显著变化,而在应激敏感性小鼠小胶质细胞分支长度增多、复杂性增强。免疫荧光实验发现Cx3cr1和Tmem119在aIC脑区分布存在差异性。
图1、自闭症样和抑郁样动物模型aIC脑区Cx3cr1和Tmem119阳性小胶质细胞结构变化存在差异
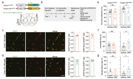
2、抑制Cx3cr1阳性小胶质细胞引起自闭样行为,抑制tmem119阳性小胶质细胞引起抑郁样行为
利用病毒工具特异性诱导aIC脑区Cx3cr1阳性小胶质细胞凋亡后小鼠社交能力正常,糖水消耗正常,但存在社交新颖性障碍。特异性诱导aIC脑区Tmem119阳性小胶质细胞凋亡后小鼠社交能力正常,糖水消耗存在障碍。类似的,通过化学遗传学技术慢性抑制aIC脑区Cx3cr1阳性小胶质细胞表现出社交新颖性障碍、认知功能障碍,存在刻板行为,但不表现出抑郁样行为障碍;抑制Tmem119阳性小胶质细胞后不影响社交功能,也不引起刻板行为,但引起抑郁样行为,表明aIC脑区不同亚群小胶质细胞调控不同的行为。
研究人员通过单细胞测序发现这两类细胞群差异性表达基因主要为线粒体吞噬作用与大脑稳态信号通路相关。在形态学上,Cx3cr1阳性小胶质细胞分支更长、胞体更大。抑制Cx3cr1阳性小胶质细胞活性后与兴奋性神经元树突发生接触减少,兴奋性突触结构增多,抑制Tmem119阳性小胶质细胞与抑制性神经元树突发生接触减少,抑制性突触结构增多。电生理实验发现抑制Cx3cr1阳性小胶质细胞活性后aIC脑区兴奋性突触后电流频率增多,抑制性突触后电流并未发生变化。抑制Tmem119阳性小胶质细胞活性后aIC脑区抑制性突触后电流频率增多,兴奋性突触后电流并未发生变化。
图2、抑制Cx3cr1阳性小胶质细胞引起自闭样行为,抑制tmem119阳性小胶质细胞引起抑郁样行为
3、Cx3cr1和Tmem119阳性小胶质细胞差异性调控自闭样和抑郁样行为的分子机制
为进一步揭示aIC脑区Cx3cr1和Tmem119阳性小胶质细胞群的分子差异,通过蛋白质组学分析发现抑制上述两类细胞群后可显著引起14种蛋白质变化,其中Fbl, Atp5k, Hspd1, Hp1bp3和 Suclg1 富集表达在上述两种细胞群中。敲低aIC脑区Fbl可引起社交新颖性障碍,敲低Hp1bp3可引起糖水消耗障碍。抑制Cx3cr1阳性小胶质细胞Fbl蛋白水平降低,抑制Tmem119阳性小胶质细胞后Hp1bp3蛋白表达降低。
通过CRISPR技术特异性增加aIC脑区Fbl蛋白表达后可逆转慢性抑制Cx3cr1阳性小胶质细胞引起的兴奋性突触障碍(表现为兴奋性突触增加、兴奋性突触后电流增强)和社交新颖性障碍。另一方面特异性增加aIC脑区Hp1bp3蛋白表达后可逆转慢性抑制Tmem119阳性小胶质细胞引起的抑制性突触障碍(表现为抑制性突触增加、抑制性突触后电流增强)和抑郁样障碍。进一步实验发现增加aIC脑区Fbl蛋白表达后可改善Cntnap2敲低小鼠的社交新颖性障碍和刻板行为,增加aIC脑区Hp1bp3蛋白表达后可改善应激敏感小鼠的抑郁样行为。
图3、增加aIC脑区Fbl蛋白表达后改善自闭样行为,增加Hp1bp3蛋白表达改善抑郁样行为
总结:
本文发现aIC脑区Cx3cr1阳性小胶质细胞通过Fbl蛋白信号调控自闭样行为,Tmem119阳性小胶质细胞通过Hp1bp3蛋白信号调控抑郁样行为。