+86-0731-84428665

新闻资讯

武胜昔团队揭示皮层线粒体功能障碍引起硫化氢升高,诱发社交障碍
来源: | 作者:康森特生物科技 | 发布时间: 2025-09-09 | 358 次浏览 | 🔊 点击朗读正文 ❚❚ | 分享到:



2025年9月5日第四军医大学(空军军医大学)武胜昔团队在Cell Metabolism杂志发表文章揭示了自闭症动物模型小鼠前扣带皮层(ACC)脑区线粒体功能障碍引起硫化氢升高,驱动突触功能障碍,诱发社交障碍。

 

1自闭症动物模型ACC脑区硫化氢水平升高与其线粒体功能紊乱相关

透射电镜发现Shank3b敲除和Fmr1敲除小鼠ACC脑区神经元胞体中线粒体数量显著减少、长径变小。此外,这两种敲除小鼠线粒体呼吸链复合体Ⅱ活性降低,复合体IV活性增加,活性氧水平显著增加。代谢组学分析发现Shank3b敲除和Fmr1敲除小鼠ACC脑区共同表达上调的代谢产物中约25%为氨基酸代谢物相关。在这些氨基酸代谢产物中存在胱硫醚和蛋氨酸的,均与硫氨基酸代谢途径密切相关。进一步实验发现这两种敲除小鼠ACC脑区胱硫醚β-合酶(CBS,一种促进硫化氢合成的关键酶)蛋白表达升高,硫化氢水平显著升高,这也出现在杏仁核和内侧前额叶皮层。

 

原代细胞实验发现线粒体呼吸链复合体I 和III抑制剂均能引起硫化氢水平,并引起突触蛋白Homer-1,PSD95水平降低,AMPA 谷氨酸受体1表达降低。离体培养的Shank3b敲除和Fmr1敲除小鼠的原代神经元接受正常线粒体处理后硫化氢水平降低,表明自闭症动物模型ACC脑区硫化氢水平升高与其线粒体功能紊乱相关。

 

图1、自闭症动物模型ACC脑区硫化氢水平升高与其线粒体功能紊乱相关

 

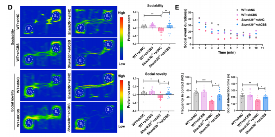
2降低ACC脑区硫化氢水平改善自闭症动物模型的社交障碍

正常小鼠ACC脑区注射过表达CBS后硫化氢水平显著升高,神经元树突分支减少,成熟树突棘密度降低,Homer-1,PSD95以及AMPA 谷氨酸受体1蛋白水平降低。电生理实验发现过表达CBS引起ACC脑区兴奋性/抑制性紊乱,长时程增强作用诱导出现障碍。在三箱社交实验中过表达CBS引起社交能力和社交新颖性障碍。Shank3b敲除小鼠ACC脑区沉默CBS后硫化氢水平显著降低,神经元树突分支增多,成熟树突棘密度增加,Homer-1,PSD95以及AMPA 谷氨酸受体1蛋白水平升高,可有效诱导长时程增强作用,并能改善社交障碍。


 

图2、降低ACC脑区硫化氢水平改善自闭症动物模型社交障碍

 

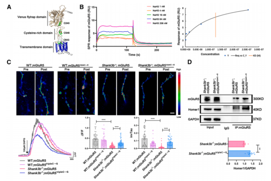
3ACC脑区硫化氢引起mGluR5巯基化水平升高介导社交障碍的发生

硫化氢信号传递的主要方式是通过S-硫巯基化修饰实现的。荧光探针实验发现Shank3b敲除小鼠ACC脑区S-硫巯基化水平显著升高,进一步硫巯基化组学分析发现Shank3b敲除小鼠ACC脑区1210种蛋白质中有1986个巯基化位点显著上调,而27种蛋白质中有32个巯基位点显著下调。考虑到突触功能在自闭症发病中的关键作用,研究人员重点关注参与跨突触信号传导和离子稳态的差异性表达蛋白,发现MAPK1, Syngap1和mGluR5这三个蛋白同时与突触和离子稳态相关。在Shank3b缺陷的人类胚胎干细胞诱导培养的神经元中硫化氢水平升高,S-硫巯基化水平也显著升高。

 

分子实验发现Shank3b敲除小鼠ACC脑区mGluR5 and MAPK1蛋白巯基化水平升高。考虑到mGluR5 在自闭症发病中的重要性,研究人员发现mGluR5第240、548和643位的半胱氨酸残基被巯基化。光学表面等离子共振技术发现硫化氢与mGluR5存在互作。通过病毒工具引起mGluR5上述三个位点突变后可阻断Shank3b敲除小鼠mGluR5 巯基化,促进mGluR5与Homer-1的互作,可有效诱导长时程增强作用,有效改善社交障碍。

 

已有研究表明 含巯基的化合物N-乙酰半胱氨酸(N-Acetylcysteine,NAC)可部分中和高浓度硫化氢的毒性。Shank3b敲除和Fmr1敲除小鼠在接受NAC处理后可显著改善社交能力和社交新颖性障碍。限制含硫氨基酸(SAAR)饮食后也可改善Shank3b敲除和Fmr1敲除小鼠的社交障碍。

 

图3、ACC脑区硫化氢引起mGluR5巯基化水平升高介导社交障碍的发生

 

 

总结:

本文发现Shank3b敲除和Fmr1敲除小鼠自闭症动物模型ACC脑区线粒体出现功能紊乱,引起硫化氢水平升高,导致突触蛋白mGluR5 巯基化水平升高,引起突触功能障碍,诱发社交障碍。


参考文献:Xian P, Wang M, Xie R, Ma H, Zheng W, Kang J, Chen Y, Liu H, Dong S, Liu H, Zhang W, Mao H, Wang F, Yang N, Yu J, Zhao N, Wang Y, Wu S. Mitochondrial dysfunction reveals H2S-mediated synaptic sulfhydration as a potential mechanism for autism-associated social defects. Cell Metab. 2025 Aug 26:S1550-4131(25)00359-6. doi: 10.1016/j.cmet.2025.08.003. Epub ahead of print. PMID: 40907489.



创作声明:本文是在原英文文献基础上进行解读,存在观点偏向性,仅作分享,请参考原文深入学习。










图片图片


想了解更多内容,获取相关咨询请联系 

 电   话:+86-0731-84428665

伍经理:+86-180 7516 6076

工程师:+86-180 7311 8029

    邮   箱:consentcs@163.com