新闻资讯

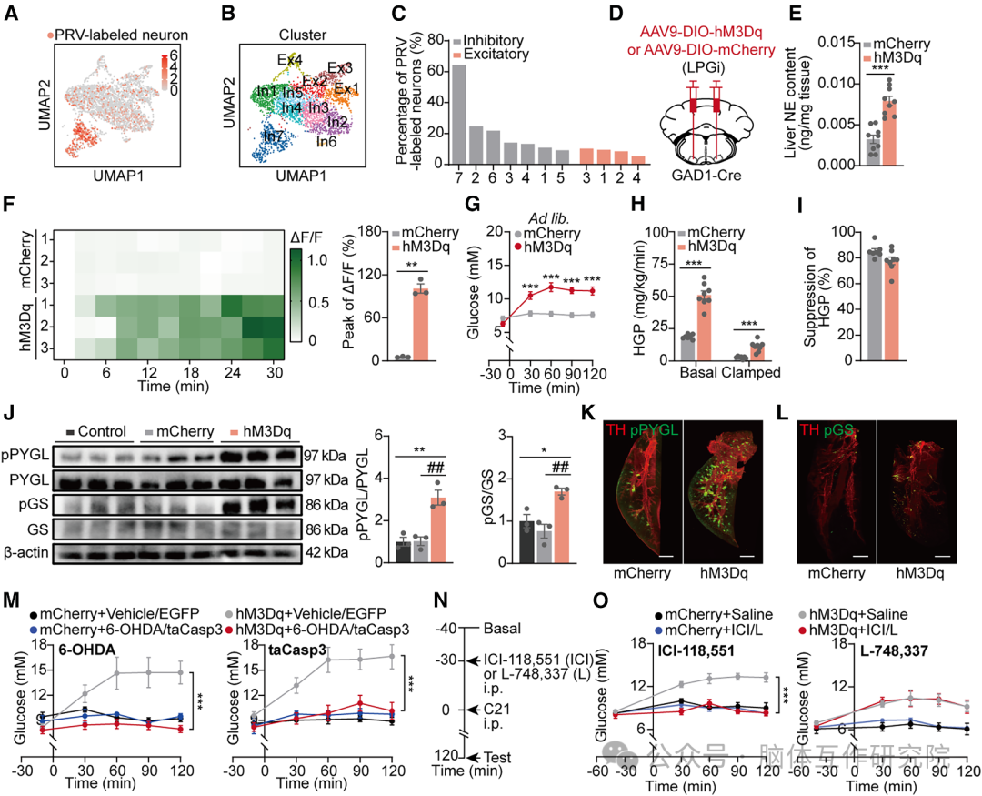
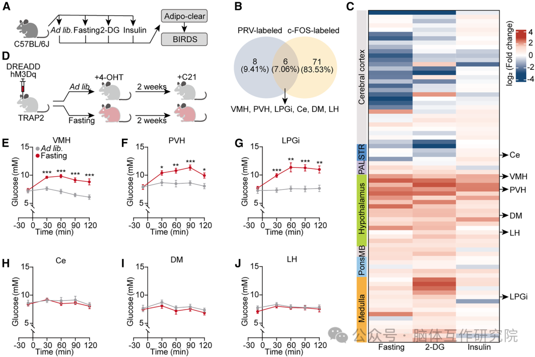
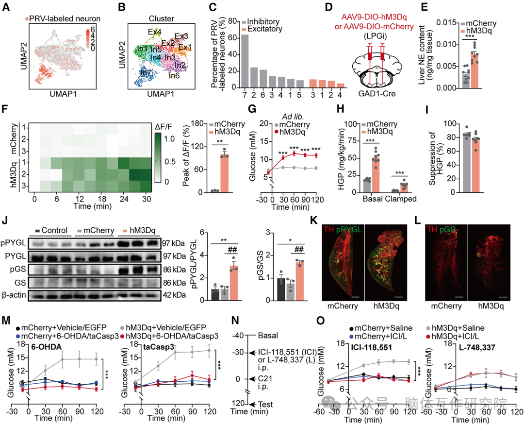
2025年10月14日,中国药科大学郝海平、谢昊等人在Cell Metabolism上发表了一篇名为“Galnt2 neurons in the ventromedial hypothalamus counterregulate hypoglycemia via a brain-liver neurocircuit”的文章,首次揭示,下丘脑腹内侧区(VMH)表达 Galnt2 的糖抑制神经元(GI 神经元)可通过 “VMH→下丘脑室旁核(PVH)→外侧巨细胞旁核(LPGi)→肝脏” 神经回路,直接感知脑内低血糖(神经低血糖)并启动对抗调节反应,为葡萄糖稳态调控提供了全新的神经机制解释。 引言 目前主流观点认为体液信号是机体对抗低血糖的主要机制,但该机制无法完全解释糖生成过程,提示存在其他机制。大脑对葡萄糖依赖且敏感,其糖抑制神经元被认为在葡萄糖平衡中起作用,但这类神经元是否能内源性感知脑局部低血糖及相关信号转化问题仍存争议。本研究发现,低血糖后期下丘脑腹内侧区 Galnt2 神经元可感知脑内低血糖,激活脑 - 肝神经回路促进肝糖生成,形成双相调节机制,补充了激素介导的对抗调节反应。 结果 01 双相调节糖模式与脑-肝神经回路的关联 研究人员先通过小鼠 36 小时禁食实验,发现其血液和下丘脑葡萄糖水平均下降后,下丘脑葡萄糖稳定在 1mM 左右(糖抑制神经元激活阈值),且低血糖后期或存在额外对抗调节机制。接着,用两种方法对小鼠进行肝去神经处理,发现处理后葡萄糖双相变化模式被破坏,对抗调节反应受损,且去神经小鼠在胰岛素诱导低血糖时症状更严重、神经元受损,同时肝内去甲肾上腺素释放缺失,表明肝内交感神经对对抗低血糖至关重要。最后,通过免疫荧光标记发现小鼠和人肝内交感神经分布情况,再用伪狂犬病毒追踪,明确了支配小鼠肝脏的外在交感神经节及病毒在中枢神经系统的迁移路径,发现相关复杂神经网络但功能未明。 图1.脑 - 肝通路是持续血糖监测中双相模式的基础 图2.激活 VMH、PVH 和 LPGi 内的 TRAPed 神经元可升高血糖水平 02 LPGi GABAergic神经元是肝糖生成的“效应开关” 研究人员借助单核 RNA 测序技术,分析外侧巨细胞旁核中经伪狂犬病毒标记的神经元,发现大部分标记神经元属于 γ- 氨基丁酸能神经元(GAD1 阳性),且禁食条件下该类神经元会被优先激活。为探究其功能,他们通过化学遗传学手段(注射特定腺相关病毒)激活这类 γ- 氨基丁酸能神经元,结果显示肝内去甲肾上腺素的含量与实时释放量均显著变化,同时血糖的曲线下面积增大,肝糖生成率在基础状态和钳夹状态下均明显提升。 从作用机制来看,被激活的外侧巨细胞旁核 γ- 氨基丁酸能神经元会通过两种途径共同促进肝糖生成:一方面调节肝内糖原代谢相关酶的活性,增强糖原分解关键酶的功能,同时抑制糖原合成关键酶的功能;另一方面提高糖异生过程中关键酶的活性。 尤为关键的是,上述调节效应的实现完全依赖肝内交感神经与 β2 肾上腺素能受体:无论是对小鼠进行肝内交感神经去神经处理,还是注射 β2 肾上腺素能受体拮抗剂,都能阻断血糖的升高过程;而使用 β3 肾上腺素能受体拮抗剂时,并未观察到明显的调节效果。这一结果证实,外侧巨细胞旁核 γ- 氨基丁酸能神经元是通过 “交感神经 -β2 肾上腺素能受体” 通路来实现对肝脏代谢的调控。 图3.LPGi GABA 能神经元通过激活肝内交感神经促进肝糖生成(HGP) 03 VMH GI神经元是神经低血糖的“感知传感器” 为验证 VMH 神经元的葡萄糖感知能力,研究人员对 VMH TRAPed 神经元开展离体钙离子成像与电生理记录。结果显示,当葡萄糖浓度降低时,该神经元钙离子波动幅度和放电频率显著增加,提示其具备糖抑制(GI)神经元特性。 在体双光子成像进一步发现,禁食小鼠的 VMH TRAPed 神经元钙离子信号强度明显高于自由进食组;且当血液和下丘脑葡萄糖分别降至 4mM 和 1mM 时,神经元活性会 “爆发式” 增强,这一浓度也被明确为 VMH GI 神经元的激活阈值。 为排除外周信号干扰,研究人员向 VMH 原位注射 2 - 脱氧葡萄糖(2-DG)以诱导局部神经低血糖。注射后 5 分钟内,小鼠即出现血糖升高,同时伴随神经元 ATP 减少、钙离子信号增强及肝内去甲肾上腺素释放增加。而肝去神经处理会完全消除这一效应,激素阻断仅对后期血糖有轻微影响。这表明 VMH GI 神经元可直接感知脑内葡萄糖变化,通过脑 - 肝回路快速调控肝糖生成,且该通路比激素调节更迅速、更关键。 图4.神经低血糖状态下,VMH TRAPed 神经元为 GI 神经元且可激活脑 - 肝神经回路 04 Galnt2是VMH GI神经元的“分子刹车器” 研究人员通过对比下丘脑腹内侧区(VMH)中 TRAPed 神经元与非 TRAPed 神经元的转录组差异,筛选出 Galnt2 作为差异最显著的基因。原位杂交结果显示,大部分 Galnt2 阳性神经元与 TRAPed 神经元存在重叠,且近半数 Galnt2 阳性神经元会共表达 ANO4、CCKBR 等经典糖抑制(GI)神经元标志物,由此证实 Galnt2 可作为 VMH 区域 GI 神经元的特异性标志物。 在功能验证层面,研究人员构建了 VMH 区域 Galnt2 敲低(cKD)的小鼠模型。在高胰岛素 - 低血糖钳夹实验中,该模型小鼠对葡萄糖输注的需求明显低于对照组,且低血糖引发的损伤症状也显著减轻,这一现象提示 Galnt2 敲低后,小鼠对抗低血糖的能力得到增强。 从作用机制来看,Galnt2 通过 O - 糖基化修饰过程调控神经元的兴奋性:无论是对 Galnt2 进行敲低处理,还是使用特定药物(OSMI-1)抑制 Galnt2 的功能,都会使神经元在较高葡萄糖浓度环境下即可被激活;而补充 O - 糖基化反应的底物 UDP-GalNAc,则能抑制低葡萄糖浓度诱导的神经元活性。这一结果表明,Galnt2 借助 “糖基化 - 兴奋性阈值” 的调控机制,可避免 VMH 区域的 GI 神经元在正常血糖状态下出现异常激活,是维持机体代谢稳态的关键 “刹车” 分子。 图5.VMHGalnt2 神经元的转录组谱分析与功能激活 图6.Galnt2 调控低血糖感知的血糖阈值与代谢稳态 研究意义及未来展望 该研究首次完整解析了 “感知 - 传导 - 效应” 三级脑 - 肝神经回路,提出 “双相对抗调节模型”:生理血糖波动由激素系统调控,而神经低血糖状态下,VMH Galnt2+ GI 神经元感知信号后,经 PVH 传递至 LPGi,最终通过 GABAergic 神经元 - 交感神经通路促进肝糖生成,形成快速防御机制。这一发现不仅填补了脑葡萄糖感知的机制空白,更为糖尿病、医源性低血糖等代谢疾病的治疗提供了新靶点 —— 调控 Galnt2 活性或脑 - 肝回路节点,可能成为改善葡萄糖调节的新型策略。





参考文献:Wang J, Sun X, Gong X, Dai W, Hong H, Jiang L, Wang Z, Tang Z, Wu X, Sun P, Zhang Y, Hao K, Zhou F, Cui Y, Tang T, Zheng X, Mao L, Wang G, Hao H, Xie H. Galnt2 neurons in the ventromedial hypothalamus counterregulate hypoglycemia via a brain-liver neurocircuit. Cell Metab. 2025 Oct 14:S1550-4131(25)00391-2. doi: 10.1016/j.cmet.2025.09.006. Epub ahead of print. PMID: 41092902.
创作声明:本文是在原英文文献基础上进行解读,存在观点偏向性,仅作分享,请参考原文深入学习。
想了解更多内容,获取相关咨询请联系 电 话:+86-0731-84428665 伍经理:+86-180 7516 6076 工程师:+86-180 7311 8029 邮 箱:consentcs@163.com


订购和售后
邮箱:consentcs@163.com
地址:湖南省长沙市高新技术开发区青山路699号湖南省军民融合科技创新产业园8栋B座1609室
微信公众号
Copyright © 康森特生物科技(长沙)有限公司 2024
本网站销售的所有产品均不得用于人类或动物之临床诊断或治疗,仅可用于工业或者科研等非医疗目的。
售前:+86-0731-84228665
+86 -180 7516 6076
售后:+86 -180 7516 7741
传真:+86-0731-84228665