
1、慢性社会挫败应激诱导葡萄糖向乙酸的代谢转变以驱动肝脏乙酰辅酶A生成
慢性社会挫败应激(CSDS)是一种应用广泛的抑郁样行为模型。在经历慢性社会挫败应激后,易感小鼠(存在显著社交障碍)的肝脏能量代谢发生显著紊乱,表现为丙酮酸、乙酰辅酶A和乙酸水平下降,同时柠檬酸水平降低,线粒体复合物 I 和 III 表达减少,并伴随 ATP 含量下降。肝脏中酰基辅酶A 合成酶短链家族成员2 (ACSS2,促进乙酰辅酶A合成的酶)蛋白水平升高。相关性分析显示,肝脏乙酸、柠檬酸和 ATP 水平均与社会接触比率呈正相关。体外实验发现,易感小鼠乙酸依赖的乙酰辅酶A合成速率升高,提示存在向乙酸依赖性乙酰辅酶A合成的代谢转变。

图1、慢性应激诱导葡萄糖向乙酸的代谢转变以驱动肝脏乙酰辅酶A生成
2、应激通过转录抑制 ACOT12 降低肝脏乙酸输出并增加应激易感性
ACOT12是主要的乙酰CoA水解酶,通过水解产生乙酸盐,在肝脏中高表达。分子实验发现应激易感小鼠在肝脏和结肠中ACOT12表达显著降低。利用病毒工具 过表达肝脏 ACOT12能够恢复 CSDS 诱导的肝脏及血浆乙酸下降,并改善抑郁样行为;相反,ACOT12 敲低降低血浆乙酸水平并诱发抑郁样行为。在阈下社会挫败应激下,ACOT12 敲低导致血浆乙酸下降、社交回避和快感缺失,而乙酸补充可逆转这些变化。
乙酰辅酶A通过组蛋白乙酰化调控基因转录。应激敏感小鼠腹侧海马(vHip)H3K9ac和H3K27ac乙酰化蛋白水平显著降低,敲低肝脏ACOT12后也能引起类似的乙酰化蛋白水平变化 。补充乙酸盐后可特异性升高vHip组蛋白乙酰化,但不影响前额叶皮层、杏仁核、伏隔核、前扣带皮层、纹状体等脑区组蛋白乙酰化水平。此外,应激敏感小鼠vHip脑区ACSS2蛋白水平也降低。

图2、应激通过转录抑制 ACOT12 降低肝脏乙酸输出并增加应激易感性
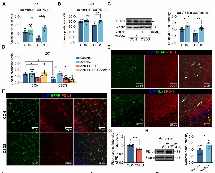
3、乙酸通过促进腹侧海马星胶PD-L1 信号通路发挥抗抑郁作用
单细胞测序实验发现在敲低肝脏ACOT12和慢性应激引起共同显著变化的基因中Cd274(该基因编码细胞程序性死亡配体1-PD-L1 )表达下降。vHip局部注射重组 PD-L1 蛋白在 CSDS 易感小鼠中产生抗抑郁样作用;乙酸处理可特异性上调 vHip 中星形胶质细胞PD-L1 蛋白表达。通过在 vHip 中双侧注射抗 PD-L1 单抗阻断 PD-L1,乙酸的抗抑郁作用被消除,表明 PD-L1 是乙酸抗抑郁作用的关键介质。免疫荧光显示, CSDS 易感小鼠的 vHip 星形胶质细胞中 PD-L1 表达下降,而 PD-1 表达未变。进一步实验表明,诱导 vHip 星形胶质细胞凋亡可阻断乙酸在悬尾和强迫游泳测试中的抗抑郁效应。
CSDS 易感小鼠以及肝脏 ACOT12 敲低小鼠在vHip中表现出小胶质细胞活化表型,包括体积增大、树突分支缩短、分支和终末点减少,以及树突片段和交点下降;这些形态学改变可通过外源性 PD-L1 注射得到缓解。同时,PD-L1 处理降低了易感小鼠及 ACOT12 敲低小鼠 vHip 中促炎小胶质细胞标记 iNOS 水平。功能上,CSDS 导致的 GABA 能功能障碍(mIPSCs 振幅下降)也可被 PD-L1 注射恢复,而频率和 mEPSCs 未受影响。

图3、乙酸通过促进腹侧海马 星胶PD-L1 信号通路发挥抗抑郁作用
总结:
本文发现慢性社会挫败应激导致肝脏乙酰辅酶A代谢发生改变,肝源性乙酸减少,星形胶质细胞 PD-L1 表达受抑,从而扰乱 PD-1/PD-L1 免疫检查点信号,引起小胶质细胞炎症活化并诱发抑郁样行为。