新闻资讯

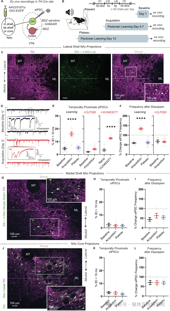
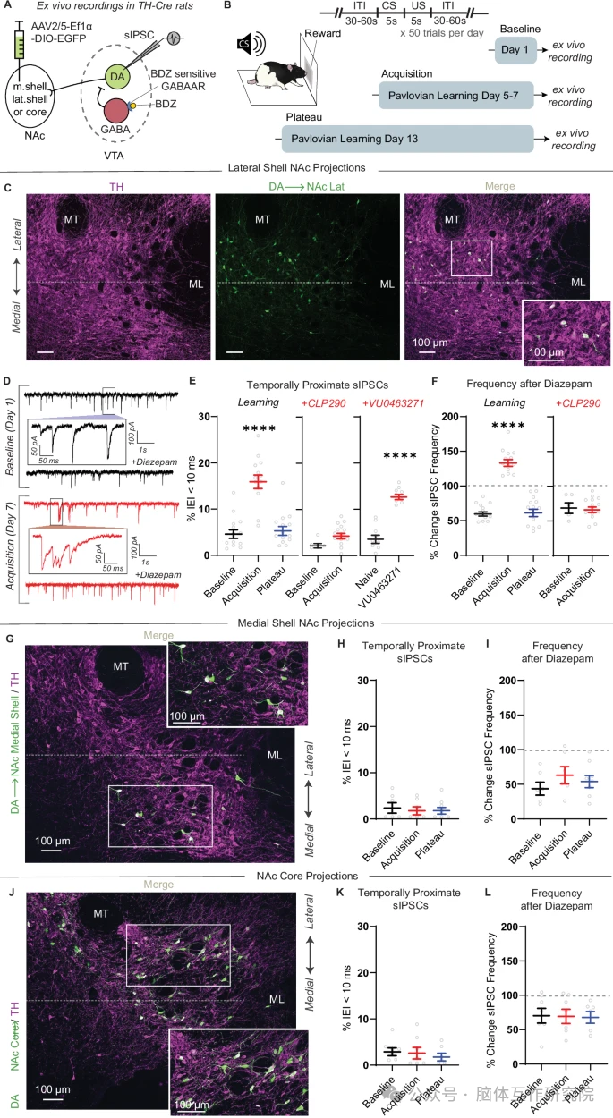
一 研究目的 associative reward learning(联想奖励学习)对生物体生存和适应至关重要,其紊乱与抑郁症、成瘾等神经精神疾病密切相关。现有研究多聚焦于中脑多巴胺(DA)神经元在该过程中的作用,但对塑造 DA 神经元反应的传入通路(如 γ- 氨基丁酸(GABA)能神经元)的学习介导性变化知之甚少。 已知腹侧被盖区(VTA)GABA 神经元是 DA 神经元的关键调控者,且应激、药物滥用等会通过下调钾氯共转运体 KCC2,改变 VTA GABA 神经元的氯离子稳态和 GABA 信号性质。但在自然奖励学习过程中,VTA GABA 神经元的氯离子稳态调控机制尚未明确。 因此,本文的核心研究目的包括:一是明确奖励学习过程中 VTA GABA 神经元的氯离子稳态是否发生动态变化;二是阐明 KCC2 在该过程中的作用及调控机制;三是揭示 VTA GABA 神经元功能重塑对 DA 能环路及线索 - 奖励关联形成的影响;四是验证该调控机制的环路特异性和时间特异性。 二 研究方法 2.1 实验动物与分组 选用 2 月龄、体重 200-500g 的 GAD-Cre、TH-Cre 及野生型 Long-Evans 大鼠,雌雄均有,同窝同性大鼠随机分配至实验组和对照组。大鼠维持 12 小时光暗周期,行为学测试前进行 5 天适应处理,测试期间限制进食以维持体重的 90%。 2.2 行为学实验 采用巴甫洛夫条件反射范式,分为配对训练组和非配对训练组,其中配对训练组设置 5 秒 4.5kHz 音调为条件刺激,糖丸为非条件刺激,二者即时配对,每日开展 50 次实验;非配对训练组的条件刺激与非条件刺激随机呈现,间隔 12-30 秒,两组训练均持续 13 天。通过分析条件刺激期间与条件刺激前 5 秒的端口进入率差异,将学习过程划分为三个阶段,分别是第 1 天的基线期、响应速率快速上升的获取期,以及连续 3 天性能变异小于 10% 的平台期。 2.3 分子生物学技术 病毒注射:向 GAD-Cre 大鼠腹侧被盖区注射 Cre 依赖的腺相关病毒载体,载体类型包括用于标记 γ- 氨基丁酸神经元的蓝色荧光蛋白、强光下由绿变红的钙传感器 CaMPARI2、可敲低钾 - 氯共转运体 2 的短发夹 RNA,以及用于激活的视蛋白 ChR2、用于抑制的视蛋白 Arch 这两种光遗传工具;向 TH-Cre 大鼠伏隔核的不同亚区,包括外侧壳、内侧壳、核心区,注射逆行腺相关病毒增强型绿色荧光蛋白,标记投射特异性多巴胺神经元。 蛋白质印迹法:提取不同学习阶段腹侧被盖区组织蛋白,检测钾 - 氯共转运体 2 总蛋白、磷酸化 S940 - 钾 - 氯共转运体 2 及钠 - 钾 - 氯共转运体 1 的表达水平,以甘油醛 - 3 - 磷酸脱氢酶为内参。 免疫荧光成像:通过免疫组化标记钙传感器 CaMPARI2、钾 - 氯共转运体 2、多巴胺神经元标志物 TH 等,结合共聚焦显微镜观察神经元特异性表达及分布,验证病毒靶向性和蛋白表达变化。 图 1 | 学习依赖的 KCC2 下调改变腹侧被盖区(VTA)γ- 氨基丁酸(GABA)神经元的 GABA_A 受体逆转电位(E_GABA) 2.4 电生理技术 离体膜片钳:制备腹侧被盖区水平脑片,采用穿孔膜片钳记录 γ- 氨基丁酸神经元的 γ- 氨基丁酸 A 型受体逆转电位;全细胞膜片钳记录多巴胺神经元的自发抑制性突触后电流,分析事件间隔和频率。 在体电生理:通过四极管或 128 通道硅探针,结合视蛋白 ChR2 和视蛋白 Arch 的光遗传标记,记录清醒大鼠腹侧被盖区 γ- 氨基丁酸和多巴胺神经元的放电活动,分析同步性和爆发式放电参数;在麻醉大鼠中通过电刺激脚桥被盖核,诱发多巴胺神经元爆发式放电。 图2:VTA GABA神经元在学习习得过程中表现出增强的协调活动 2.5 光学技术 光遗传学调控:通过植入光纤,在行为学训练或电生理记录期间,以 10Hz 频率光刺激视蛋白 ChR2 标记的 γ- 氨基丁酸神经元,实现神经元的激活与同步;或用 520nm 光抑制视蛋白 Arch 标记的 γ- 氨基丁酸神经元。 图3:VTA GABA神经元和KCC2下调对奖励学习有贡献 光纤光度法:向伏隔核外侧壳注射多巴胺传感器 GRAB_DA2m,通过光纤记录线索和奖励诱发的多巴胺释放变化,量化荧光信号的 Z 分数和曲线下面积。 图4:KCC2功能的变化增强了NAc和VTA中的DA信号传导 2.6 药理学干预 向腹侧被盖区局部微注射钾 - 氯共转运体 2 激活剂 CLP290、抑制剂 VU0463271 或苯二氮䓬类药物地西泮,三种药物浓度分别为 60μM、100μM、5μM,分别在学习不同阶段进行干预,观察行为学和电生理指标变化。 图5:学习介导的KCC2下调影响NAc侧壳投射DA神经元 2.7 数据分析 采用 GraphPad Prism 9 进行统计分析,统计方法包括配对 t 检验、单因素方差分析、重复测量方差分析、混合效应模型等,以 P<0.05 为差异显著标准;通过 Kilosort 2.5、Phy2 等软件处理电生理数据,计算交叉相关图分析神经元同步性,采用均匀流形逼近和投影降维法、层次聚类分类神经元响应类型。 三 研究内容 3.1 奖励学习依赖的 VTA GABA 神经元 KCC2 下调 通过巴甫洛夫条件反射训练,配对组大鼠在条件刺激期间的奖励寻求行为显著高于非配对组,表明成功建立线索 - 奖励关联。利用钙传感器 CaMPARI2 标记激活的 GABA 神经元,发现仅在学习获取期,光转换的 VTA GABA 神经元呈现 GABA_A 受体逆转电位去极化,而基线期、平台期及非配对组无此变化。 蛋白质印迹法结果显示,获取期 VTA GABA 神经元的磷酸化 S940-KCC2 与总 KCC2 比值显著降低,总 KCC2 和 NKCC1 表达无变化,表明 KCC2 通过 S940 去磷酸化实现功能下调。TH-Cre 大鼠实验证实,VTA DA 神经元的 GABA_A 受体逆转电位在学习过程中无显著变化,说明该效应具有细胞类型特异性。 3.2 KCC2 下调对 NAc 投射特异性 DA 神经元的影响 向 TH-Cre 大鼠 NAc 外侧壳、内侧壳和核心区注射逆行腺相关病毒增强型绿色荧光蛋白,标记不同投射的 DA 神经元。离体膜片钳记录发现,仅投射至 NAc 外侧壳的 DA 神经元,在获取期出现自发抑制性突触后电流间隔较短的比例显著升高,提示 GABA 释放同步性增强;应用 KCC2 激活剂 CLP290 可逆转该效应,而抑制剂 VU0463271 可在未处理大鼠中模拟该现象。 地西泮处理后,获取期 NAc 外侧壳投射 DA 神经元的自发抑制性突触后电流频率显著升高,CLP290 可阻断该效应;而 NAc 内侧壳和核心区投射 DA 神经元的自发抑制性突触后电流频率反而降低,且无学习相关变化,证实 KCC2 下调的作用具有环路特异性。 3.3 VTA GABA 神经元与 KCC2 对奖励学习的调控作用 光遗传抑制 VTA GABA 神经元可显著降低配对组大鼠的条件性反应,延长达到获取期中点的训练天数,且在获取期干预会阻断后续学习进展。 VTA 局部注射 CLP290 可剂量依赖性降低条件性反应,增加达到获取期中点的天数,且仅在获取期干预有效,平台期干预无显著影响。反之,通过短发夹 RNA 敲低 VTA GABA 神经元的 KCC2,可显著加速线索 - 奖励关联的形成,证明 KCC2 下调是奖励学习获取的必要且充分条件。 3.4 VTA GABA 神经元同步活动的增强及 KCC2 依赖性 在体电生理记录显示,获取期 VTA GABA 神经元对条件刺激和非条件刺激的响应比例升高,且毫秒级同步放电的神经元对比例显著增加,该同步性在条件刺激后特定时段达到峰值,且延伸至间期。 VTA 注射 CLP290 可显著降低 GABA 神经元同步性,而注射 VU0463271 可在未处理大鼠中增强同步性,表明 KCC2 功能双向调控 GABA 神经元同步活动。通过联合刺激前后时间直方图分析,确定获取期 GABA 神经元存在特定同步频率。 3.5 KCC2 调控 DA 信号增强的机制 在体电生理记录显示,获取期 VTA DA 神经元在条件刺激和非条件刺激诱发的爆发式放电中,每个爆发的脉冲数量显著增加,而总爆发数和爆发内频率无变化。 VTA 注射 CLP290 或光遗传抑制 GABA 神经元,均可显著减少 DA 神经元爆发式放电的脉冲数量。光纤光度法结果显示,获取期 NAc 外侧壳的线索诱发 DA 释放显著增强,CLP290 干预可选择性抑制该效应,但不影响奖励诱发的 DA 释放。 通过光遗传学以特定频率同步激活 VTA GABA 神经元,在离体脑片中可增强谷氨酸诱发的 DA 神经元爆发式放电,在麻醉大鼠中可增强脚桥被盖核刺激诱发的 DA 神经元爆发式放电,证实 GABA 神经元同步活动可直接增强 DA 信号。 图6:VTA GABA神经元的光遗传同步增强了刺激诱导的爆发放电 四 创新点 4.1 首次揭示自然奖励学习中 VTA GABA 神经元的氯离子稳态动态调控 突破以往聚焦应激、药物等病理条件的研究局限,首次证实生理状态下的奖励学习可诱导 VTA GABA 神经元 KCC2 短暂去磷酸化(S940 位点),导致氯离子稳态紊乱和 E_GABA 去极化,且该变化仅发生在学习获取期的激活型 GABA 神经元中,具有严格的时间和细胞特异性 4.2 阐明 KCC2 介导的环路特异性调控机制 明确 KCC2 下调仅影响投射至 NAc 外侧壳的 DA 能通路,而对 NAc 内侧壳和核心区投射通路无作用,解释了奖励学习中 DA 信号的环路特异性编码机制,为理解不同 mesoaccumbal 通路的功能分化提供了新视角。 五 启发 环路特异性是神经调控的关键特征:该研究揭示的 KCC2 下调仅作用于 NAc 外侧壳投射通路,提示未来研究需关注神经机制的环路特异性,避免笼统分析中脑 - 伏隔核通路,可通过逆行标记等技术精准靶向特定投射环路。 神经精神疾病的共同病理基础:KCC2 功能紊乱在自然奖励学习和药物滥用、应激等病理状态中均发挥作用,提示 KCC2 可能是成瘾、抑郁症等疾病的共同分子靶点,可通过调控 KCC2 功能干预异常奖励学习过程。 多技术整合的优势:该研究通过 “行为学筛选 + 病毒标记 + 电生理记录 + 光学调控” 的整合策略,实现了从分子到行为的全链条验证,为复杂神经机制研究提供了可借鉴的技术范式。 钙传感器与光遗传的联合应用:利用 CaMPARI2 标记激活神经元、ChR2 同步调控神经元活动,为解析特定功能神经元集群的作用提供了高效工具,可广泛应用于各类学习记忆和疾病相关研究。 解锁神经环路奥秘!我们公司融合在体电生理、光遗传等精准监测离子稳态、神经元放电与递质释放,复刻顶刊研究技术体系,覆盖分子 - 细胞 - 行为全链条,赋能学习记忆与神经疾病研究,助您高效产出高水平成果!





参考文献:Woo J, Uprety A, Reid DJ, Chang I, Ketema Samuel A, de Carvalho Schuch H, Swain CC, Ostroumov A. Dynamic changes in chloride homeostasis coordinate midbrain inhibitory network activity during reward learning. Nat Commun. 2025 Dec 9;16(1):10903. doi: 10.1038/s41467-025-66838-xIF: 15.7 Q1 . PMID: 41365887; PMCID: PMC12689616.
创作声明:本文是在原英文文献基础上进行解读,存在观点偏向性,仅作分享,请参考原文深入学习。
想了解更多内容,获取相关咨询请联系 电 话:+86-0731-84428665 伍经理:+86-180 7516 6076 工程师:+86-180 7311 8029 邮 箱:consentcs@163.com


订购和售后
邮箱:consentcs@163.com
地址:湖南省长沙市高新技术开发区青山路699号湖南省军民融合科技创新产业园8栋B座1609室
微信公众号
Copyright © 康森特生物科技(长沙)有限公司 2024
本网站销售的所有产品均不得用于人类或动物之临床诊断或治疗,仅可用于工业或者科研等非医疗目的。
售前:+86-0731-84228665
+86 -180 7516 6076
售后:+86 -180 7516 7741
传真:+86-0731-84228665