新闻资讯

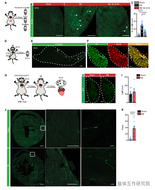
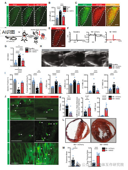
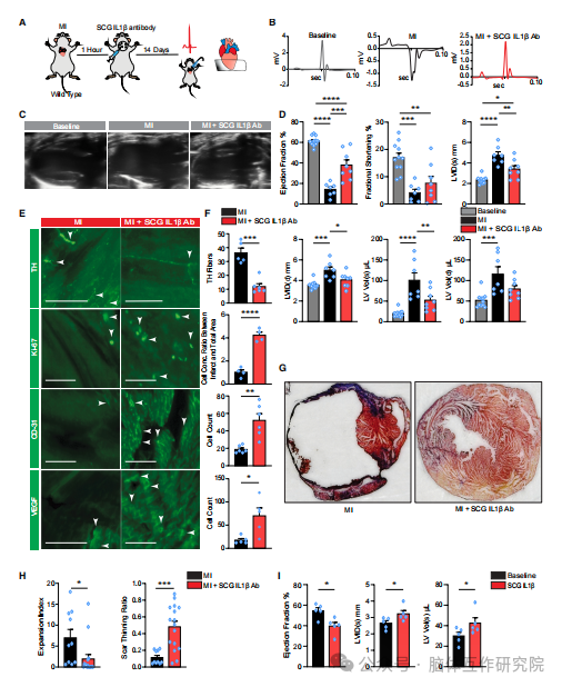
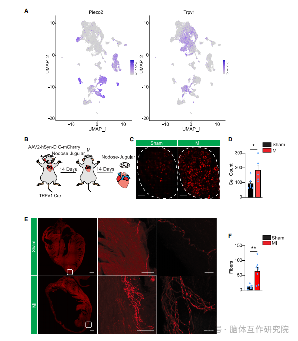
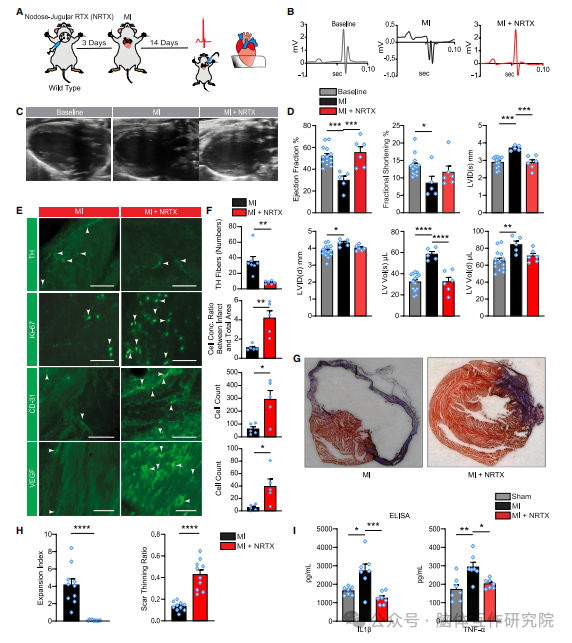
近日,加州大学圣地亚哥分校团队于《cell》发表了一篇名为“A triple-node heart-brain neuroimmune loop underlying myocardial infarction”的文章,其内容指出心肌梗死(MI)发生后,会引发不良心脏事件、免疫反应及神经系统激活,但其中涉及的神经与神经免疫机制尚未被充分研究。心脏与大脑之间的信号交流(心脑轴)对维持心血管健康至关重要,然而在心肌梗死场景下,介导这一过程的特定外周和中枢神经回路、各类细胞间的复杂相互作用及分子机制仍缺乏清晰表征。 现有研究虽已知晓迷走神经是心脑沟通的主要通路,交感神经激活会加剧心肌梗死后的心室重构,但具体参与心肌梗死反应的迷走感觉神经元亚型、其中枢调控靶点,以及颈上神经节等交感神经节在心肌梗死中的作用尚不明确。此外,神经与免疫信号在心肌梗死病理进程中的协同作用机制也有待解析。 基于上述研究空白,本文旨在揭示心肌梗死背后心 - 脑交互的神经免疫调控环路,明确该环路中的关键节点及分子机制,为心肌梗死的靶向治疗提供新的理论依据和潜在治疗靶点。 1 研究方法 1 转录组学分析技术 单细胞 RNA 测序(scRNA‑seq):对结状‑颈静脉神经节测序,划分神经元亚型,明确 TRPV1 与 PIEZO2 阳性神经元为独立转录簇,确定 TRPV1 为心梗相关迷走感觉神经元的特异性标志物。 单细胞核 RNA 测序(snRNA‑seq):提取心梗及干预后小鼠心肌细胞核测序,分析心肌细胞、内皮细胞、成纤维细胞、巨噬细胞等主要细胞类型的亚型与转录组变化,评估干预对心脏细胞的调控作用。 空间转录组学(Visium):对心梗小鼠心脏进行空间转录组分析,结合组织染色划分梗死区、边缘区与远端区,明确不同区域基因表达特征及干预后的区域特异性转录改变。 2 神经调控与靶向干预技术 神经元消融:采用 TRPV1 激动剂树脂毒素(RTX),经心包膜或结状‑颈静脉神经节注射,特异性消融 TRPV1 阳性迷走感觉神经元,比较两种给药方式的特异性与效果。 化学遗传学(DREADDs):构建转基因小鼠,向下丘脑室旁核(PVN)注射携带抑制性受体的病毒,通过药物特异性抑制该区域神经元活性。 细胞因子靶向干预:向颈上神经节注射 IL‑1β 中和抗体以阻断局部信号;通过注射重组 IL‑1β,验证其对心脏功能的直接作用。 3 成像与组织学技术 组织透明化与光片成像:采用 iDISCO 技术对心脏透明化处理,结合荧光标记与光片显微镜,实现心脏内迷走与交感神经纤维的 3D 可视化观察。 免疫荧光 / 组化:检测神经元活化、交感神经、增殖、血管生成及炎症相关因子的表达与定位,通过软件进行图像分析。 心肌组织染色:使用 Masson 三色染色与 TTC 染色,评估心肌纤维化、瘢痕形态及梗死范围,量化相关组织学指标。 4 心脏功能与生理指标检测 清醒动物心电图:植入电极记录自由活动小鼠心电图,分析心电参数,评估心脏电生理与自主神经平衡状态。 经胸超声心动图:检测小鼠心脏结构与功能,动态监测左心室收缩功能等关键指标变化。 基础生理指标:无创检测血压,同时监测体温与体重,排除干预对整体生理状态的非特异性影响。 5 神经示踪技术 逆行示踪:向心肌注射示踪剂,标记颈上神经节神经元,验证颈上神经节与心脏的直接神经连接。 顺行示踪:向颈上神经节注射荧光标记病毒,观察神经纤维在心脏的投射分布,分析心梗后神经支配变化。 6 分子生物学检测 ELISA:检测心肌与神经节中促炎因子的蛋白水平,量化局部炎症反应程度。 GO 功能富集分析:对差异基因进行功能注释,明确干预对心肌发育、细胞连接、血管生成、抗氧化等生物学过程的影响。 2 研究内容 1 TRPV1 阳性迷走感觉神经元(VSNs)在心肌梗死中的作用及机制 单细胞测序结果显示,结状‑颈静脉神经节内 TRPV1 与 PIEZO2 阳性神经元为独立的细胞亚型。利用病毒标记技术对迷走感觉神经元进行示踪观察,发现心肌梗死后,TRPV1 阳性神经元数量明显增多,心脏梗死边缘区的 TRPV1 阳性神经纤维支配与神经末梢密度显著升高。 通过特异性消融 TRPV1 阳性迷走感觉神经元,可显著改善心肌梗死小鼠的心电图异常与左心室收缩功能,减少心脏交感神经纤维过度支配,促进心肌细胞增殖与血管生成,减轻心肌纤维化与瘢痕扩张,降低局部炎症因子水平,从多方面缓解心肌梗死造成的病理损伤。 图1. MI增加VSNs和心肌神经纤维中TRPV1的表达 图2. TRPV1 VSN 消融改善心肌梗死相关病理改变 2 TRPV1 神经元消融对心肌梗死心脏区域特异性转录组的影响 单细胞核测序与细胞亚群分析表明,TRPV1 神经元消融可调控心脏多种细胞类型的组成与功能,提升增殖型内皮细胞与成纤维细胞比例,降低炎症相关成纤维细胞与巨噬细胞比例,并使远端区与边缘区心肌细胞的转录谱发生显著改变,相关差异基因主要富集于心肌收缩、细胞连接及血管生成等生物学过程。 空间转录组结果进一步证实,该干预可扩大正常心肌区域、缩小梗死与边缘病变区域,上调远端与边缘区抗氧化、补体调控相关基因表达,下调梗死区炎症相关基因表达,从区域特异性转录水平增强心脏抗损伤能力。 图3. TRPV1 VSN 消融诱导心肌梗死后心肌细胞转录变化 图4. TRPV1 VSN 消融可减小梗死面积并诱导边界区及缺血区(IZs)的转录变化 3 下丘脑室旁核(PVN)AT1aR 阳性神经元的中枢调控作用 心肌梗死可显著激活下丘脑室旁核神经元,而 TRPV1 神经元消融可使其活化水平恢复正常。免疫荧光结果证实,心梗后活化的 PVN 神经元主要为血管紧张素 II 受体 AT1aR 阳性神经元。 采用化学遗传学特异性抑制 PVN 区域 AT1aR 阳性神经元,可改善心梗小鼠心电图异常,恢复自主神经平衡,提升左心室收缩功能,减少交感神经过度支配,促进心肌修复与血管生成,减小梗死面积与瘢痕厚度,其心脏保护作用与 TRPV1 神经元消融高度相似,提示 PVN AT1aR 阳性神经元是心脑调控环路的关键中枢节点。 图5. 下丘脑 PVN AT1aR神经元介导心肌梗死后心脏病理学改变 4 颈上神经节(SCG)IL‑1β 信号的外周效应及机制 细胞因子检测显示,心肌梗死后颈上神经节内 IL‑1β 水平显著升高,而其他相关神经节无明显变化。神经逆行与顺行示踪证实,颈上神经节与心脏存在直接神经连接,心梗后其向心脏的交感神经支配明显增强,神经纤维主要分布于梗死边缘区域。 在颈上神经节局部阻断 IL‑1β 信号,可改善心梗小鼠心电图与心脏收缩功能,减少交感神经支配异常,促进心肌增殖与血管生成,减轻梗死与瘢痕扩张;反之,在正常小鼠颈上神经节过表达 IL‑1β,可直接诱发心脏功能下降,模拟心梗样损伤。同时,该干预不影响 PVN 神经元活化状态,提示信号传导通路为:心脏→结状‑颈静脉神经节→PVN→颈上神经节。 图6. SCG 对心脏的投射及心肌梗死后神经支配增加 图7. SCG 中IL- 1β 抑制可减轻心肌梗死(MI)后心脏病理改变 3 创新点 1 首次揭示心肌梗死相关的三节点心 - 脑神经免疫环路 突破传统心脑轴研究的单一节点聚焦模式,首次系统鉴定出由 “TRPV1 阳性迷走感觉神经元(感觉输入节点)-PVN AT1aR 阳性神经元(中枢整合节点)-SCG IL-1β 信号(交感输出节点)” 构成的三节点神经免疫环路,明确了该环路的单向信号传导方向(心脏→结状 - 颈静脉神经节→PVN→SCG→心脏),完整解析了心肌梗死从外周损伤感知到中枢信号整合再到外周效应输出的全链条调控机制。 2 明确了关键节点的特异性分子标志物与调控功能 首次证实 TRPV1 是介导心肌梗死损伤信号感知的迷走感觉神经元特异性标志物,而非此前已知的机械感受相关标志物 PIEZO2;明确 PVN 区域 AT1aR 阳性神经元是中枢调控心肌梗死病理进程的核心亚型,其功能与外周 TRPV1 阳性神经元直接关联;发现 SCG 中 IL-1β 信号是连接交感神经与免疫反应的关键分子,且其升高足以直接诱导心脏功能损伤,为神经免疫交叉调控提供了全新的分子靶点。 4 启发 1 理论层面:深化心脑轴神经免疫调控的认知 该研究揭示了心肌梗死病理进程中心脏与大脑之间复杂的神经免疫协同调控网络,打破了 “神经调控” 与 “免疫反应” 相互独立的传统认知,证实神经系统与免疫系统通过特定环路和分子信号(如 IL-1β)紧密耦合,共同介导心肌梗死的病理损伤。这一发现为心脑轴相关疾病(如心力衰竭、高血压性心脏病)的机制研究提供了全新的研究范式,提示未来可关注神经 - 免疫交叉信号在其他心血管疾病中的作用。 2 研究方法层面:为复杂疾病机制解析提供技术参考 本文整合多组学、神经调控、高分辨率成像等跨领域技术,实现了从 “分子标志物鉴定 - 环路解析 - 功能验证” 的完整研究链条。其采用的 “单细胞测序鉴定细胞亚型 - 空间转录组定位区域特征 - 靶向干预验证功能” 的研究思路,可为其他复杂疾病(如神经退行性疾病、肿瘤微环境调控)的机制研究提供参考,尤其为解析多器官、多系统交互调控的疾病提供了可借鉴的技术组合方案。 参考文献:Yadav S, Ninh VK, Lovelace JW, Ma J, Pham A, Salamon RJ, Ji E, Na Y, Fu Z, Ugochukwu SI, Cui W, Sehgal R, King KR, Augustine V. A triple-node heart-brain neuroimmune loop underlying myocardial infarction. Cell. 2026 Feb 5;189(3):800-817.e20. doi: 10.1016/j.cell.2025.12.058. Epub 2026 Jan 27. PMID: 41605213.






创作声明:本文是在原英文文献基础上进行解读,存在观点偏向性,仅作分享,请参考原文深入学习。
想了解更多内容,获取相关咨询请联系 电 话:+86-0731-84428665 伍经理:+86-180 7516 6076 工程师:+86-180 7311 8029 邮 箱:consentcs@163.com


订购和售后
邮箱:consentcs@163.com
地址:湖南省长沙市高新技术开发区青山路699号湖南省军民融合科技创新产业园8栋B座1609室
微信公众号
Copyright © 康森特生物科技(长沙)有限公司 2024
本网站销售的所有产品均不得用于人类或动物之临床诊断或治疗,仅可用于工业或者科研等非医疗目的。
售前:+86-0731-84228665
+86 -180 7516 6076
售后:+86 -180 7516 7741
传真:+86-0731-84228665