新闻资讯

近日,南方医科大学曹雄、赵久波团队于《Cell Metabolism》发表了一篇名为“The gut microbiota alleviates depression by remodeling gut-brain energy metabolism”的文章。该篇文章旨在明确抑郁症患者与抑郁模型小鼠体内肌酸代谢紊乱的具体表现,揭示外周与中枢肌酸分布失衡的特征,探究肠道菌群在肌酸发挥抗抑郁作用过程中的关键调控功能并定位发挥核心作用的菌群物种,解析双歧杆菌调控肌酸吸收、转运的分子机制,明确关键转运蛋白与代谢产物的作用通路,验证双歧杆菌联合肌酸干预方案对抑郁症的临床治疗效果,为抑郁症提供安全高效的新型治疗策略,同时阐明肠 - 脑轴能量代谢紊乱在抑郁症病理生理过程中的核心作用,完善抑郁症发病的代谢调控理论。
01
研究方法
1 临床样本与动物模型构建
临床队列:招募抑郁症患者与健康对照者,采集脑脊液、血浆、粪便等相关样本,依据相关诊断标准与抑郁评估量表筛选合格受试者。
动物模型:构建慢性社会挫败应激抑郁小鼠模型,区分易感小鼠与对照小鼠,同步构建亚阈值社会挫败应激模型,用于神经功能相关检测。
基因编辑小鼠:构建肠道上皮细胞、血管内皮细胞、神经元特异性Slc6a8基因敲除小鼠,用于体内功能验证实验。
2 多组学检测技术
代谢组学:对脑脊液、血浆、粪便样本进行非靶向与靶向代谢组学分析,筛选差异代谢物,并对差异代谢物进行相关通路富集分析。
微生物组学:采用16S rRNA测序与宏基因组测序技术,分析抑郁症相关肠道菌群的结构特征与物种差异。
分子生物学:运用实时荧光定量PCR、蛋白免疫印迹、染色质免疫共沉淀等技术,检测相关基因与蛋白的表达水平及表观修饰状态。
3 菌群干预与移植实验
采用抗生素清除小鼠肠道菌群,验证肠道菌群对肌酸抗抑郁效果的必要性。
粪便菌群移植:将健康人与抑郁症患者的粪便分别移植给无菌小鼠,观察肠道菌群对肌酸代谢及小鼠行为的影响。
菌株定植:向小鼠体内定植假长双歧杆菌、青春双歧杆菌等相关菌株,明确单一菌株的具体功能作用。
4 行为学检测
通过强迫游泳实验、悬尾实验,评估小鼠的抑郁样行为。
采用社会互动实验、蔗糖偏好实验,检测小鼠的社交回避与快感缺失症状。
借助旷场实验,排除小鼠运动能力对行为学检测结果的干扰。
5 细胞与神经生理实验
细胞实验:以Caco-2细胞、原代神经元为实验模型,检测双歧杆菌代谢产物对Slc6a8表达的调控作用。
线粒体功能检测:利用海马能量代谢分析仪,检测神经元线粒体呼吸功能及ATP生成能力。
电生理与光纤光度法:检测前额叶皮层神经元的钙离子信号、动作电位及突触传递功能。
6 临床干预实验
健康人试验:采用随机分组方式,分别给予肌酸、双歧杆菌联合肌酸干预,检测受试者血浆肌酸水平变化。
抑郁症患者试验:在常规抗抑郁药物治疗基础上,采用随机分组方式,分别给予安慰剂或双歧杆菌联合肌酸干预,干预结束后评估患者抑郁评分及血浆肌酸水平。
02
研究内容
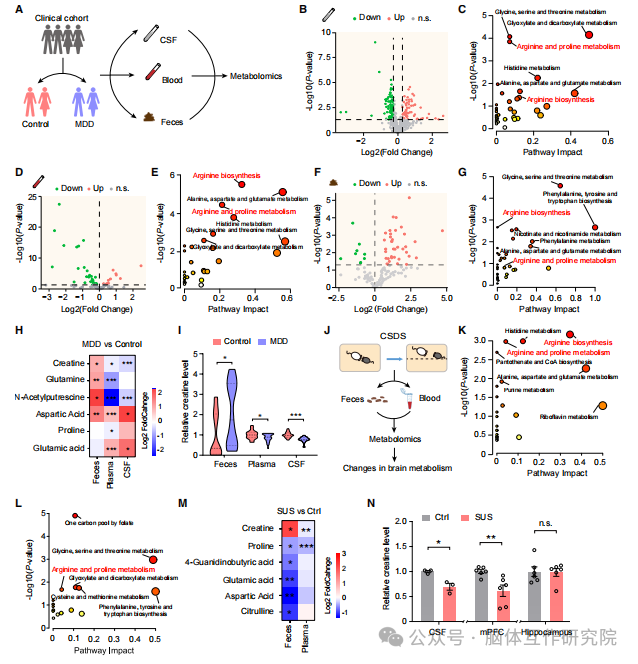
1 抑郁症存在系统性肌酸代谢失衡
通过对抑郁症患者与健康对照者的脑脊液、血浆、粪便进行代谢组学分析,发现精氨酸相关代谢通路在抑郁症中显著紊乱。抑郁症患者粪便中肌酸水平显著升高,而血浆与脑脊液中肌酸水平显著降低,呈现外周堆积、中枢缺乏的分布特征。在 CSDS 抑郁小鼠模型中,肌酸分布变化与人类完全一致,粪便肌酸升高、血浆 / 脑脊液 / 内侧前额叶皮层肌酸降低,证实跨物种存在稳定的肌酸代谢失衡。

图1. 抑郁症患者的外周及脑代谢组学特征
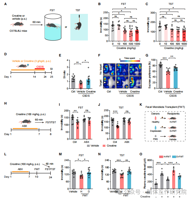
2 外源性肌酸发挥抗抑郁作用依赖肠道菌群
外源性补充肌酸可显著改善抑郁小鼠的抑郁样行为,缓解社交回避与快感缺失,且不影响小鼠自主运动能力。
抗生素清除肠道菌群后,肌酸的抗抑郁效果完全消失,血浆肌酸水平也显著降低,证明肠道菌群是肌酸发挥作用的必需条件。
粪便菌群移植实验显示,移植健康人菌群的小鼠,肌酸干预后抗抑郁效果显著;移植抑郁症患者菌群的小鼠,肌酸无法发挥抗抑郁作用,进一步验证抑郁相关菌群会阻碍肌酸的作用。

图2. 肠道微生物群介导肌酸在小鼠中的抗抑郁样
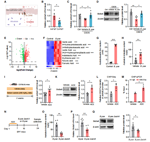
3 双歧杆菌是介导肌酸抗抑郁效果的核心菌群
宏基因组测序结果显示,抑郁症患者与抑郁模型小鼠肠道内假长双歧杆菌、青春双歧杆菌丰度显著降低,且与血浆肌酸水平呈正相关。无菌小鼠定植假长双歧杆菌后,口服标记肌酸的血浆吸收水平显著升高;抗生素处理小鼠定植双歧杆菌后,再补充肌酸,抗抑郁效果显著恢复,血浆肌酸水平也同步提升。在抑郁易感小鼠中,单独补充肌酸无法改善症状,而双歧杆菌联合肌酸可显著逆转社交回避与快感缺失,证明双歧杆菌可增强肌酸的抗抑郁效果。

图3. 双歧杆菌介导肌酸的抗抑郁作用
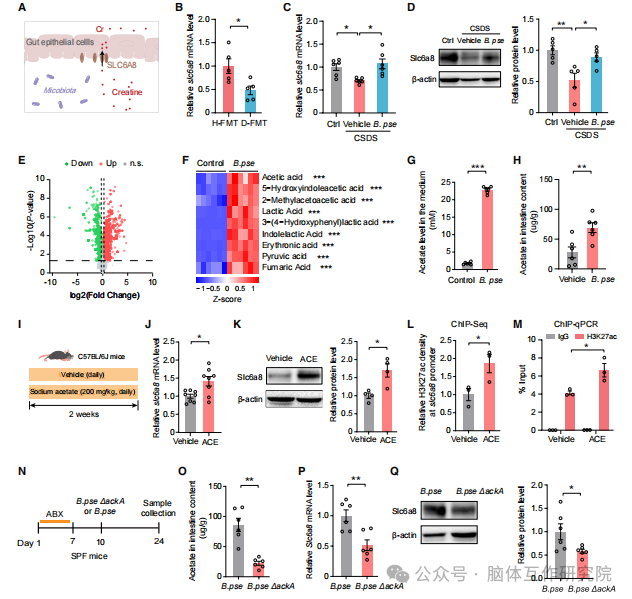
4 双歧杆菌通过乙酸上调 Slc6a8 促进肌酸吸收
肌酸转运蛋白 Slc6a8 是肠道吸收肌酸的关键蛋白,抑郁模型小鼠肠道上皮细胞中 Slc6a8 表达显著降低。
假长双歧杆菌的代谢产物中乙酸含量显著升高,乙酸可通过组蛋白乙酰化修饰,激活 Slc6a8 启动子,上调肠道上皮细胞 Slc6a8 的表达。
构建乙酸合成基因敲除的双歧杆菌菌株,定植小鼠后无法提升肠道乙酸水平,也无法上调 Slc6a8 表达,证实双歧杆菌通过乙酸调控 Slc6a8 的机制。

图4.B. 假长杆菌产生的乙酸通过增强肠上皮细胞(IECs)中组蛋白乙酰化作用促进Slc6a8基因表达
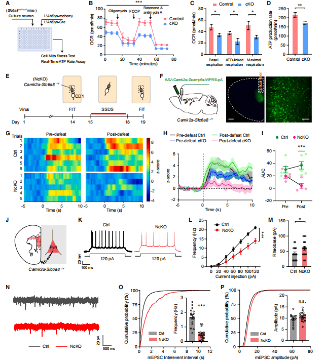
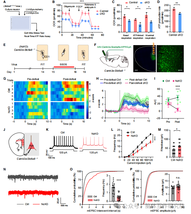
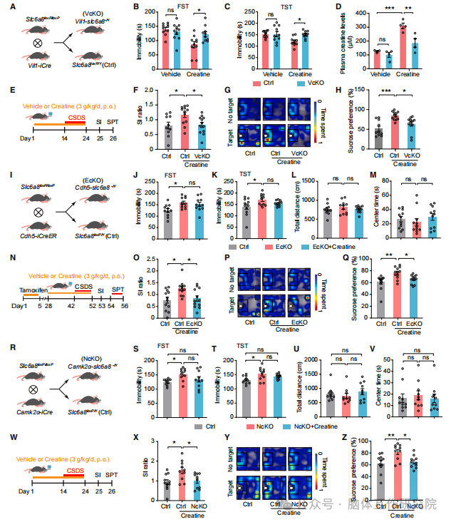
5 Slc6a8 在不同细胞中介导肌酸的抗抑郁作用
肠道上皮细胞特异性敲除 Slc6a8 后,肌酸无法被吸收,抗抑郁效果完全消失,证明肠道 Slc6a8 是肌酸发挥作用的起始环节。
血管内皮细胞特异性敲除 Slc6a8 后,肌酸无法通过血脑屏障进入大脑,抗抑郁效果消失,证实内皮细胞 Slc6a8 负责肌酸向中枢转运。
神经元特异性敲除 Slc6a8 后,肌酸无法进入神经元发挥作用,抑郁样行为无法改善,说明神经元 Slc6a8 是肌酸发挥抗抑郁作用的终端靶点。

图5. Slc6a8介导肌酸的抗抑郁样效应
6 神经元 Slc6a8 调控能量代谢与神经生理功能
敲除神经元 Slc6a8 会导致神经元线粒体功能受损,基础呼吸、最大呼吸与 ATP 生成能力显著下降,破坏细胞能量代谢稳态。
神经元 Slc6a8 缺失会导致前额叶皮层神经元钙离子信号响应应激的能力减弱,神经元兴奋性降低,微小兴奋性突触后电流频率下降。
上述结果证实,肌酸通过 Slc6a8 进入神经元,维持能量代谢与神经生理功能,进而发挥抗抑郁作用。

图6. 锥体神经元中的Slc6a8蛋白影响能量代谢与神经生理学
7 双歧杆菌联合肌酸对抑郁症患者具有治疗效果
健康人试验中,双歧杆菌联合肌酸组的血浆肌酸水平显著高于单独肌酸组,证明双歧杆菌可提升人体对肌酸的吸收效率。
抑郁症患者临床试验中,在常规抗抑郁药物基础上,联合双歧杆菌与肌酸干预 28 天,患者汉密尔顿抑郁评分显著降低,抑郁症状明显改善。
干预后患者血浆肌酸水平显著升高,且无明显不良反应,证实该联合方案安全有效,具有临床转化价值。

图7. 双歧杆菌与肌酸联合治疗对 MDD 患者疗效的影响
03
创新点
首次揭示抑郁症跨物种肌酸代谢失衡特征:明确抑郁症患者与模型小鼠均存在粪便肌酸升高、血浆 / 脑脊液 / 脑内肌酸降低的系统性紊乱,突破既往仅关注单一组织肌酸变化的局限。
阐明肠道菌群调控肌酸抗抑郁的全新机制:证实双歧杆菌通过分泌乙酸,以组蛋白乙酰化方式上调肠道 Slc6a8,促进肌酸吸收与中枢转运,建立 “菌群 - 代谢物 - 转运蛋白 - 肠 - 脑” 的完整调控通路。
定位肌酸发挥抗抑郁作用的多细胞靶点:明确 Slc6a8 在肠道上皮、血脑屏障内皮、神经元的三级转运作用,解析肌酸从外周到中枢的完整递送路径。
04
启发
1 科研思路层面
多组学联合是解析复杂疾病机制的有效手段,代谢组学与微生物组学结合可快速定位关键代谢物与菌群,为神经精神疾病研究提供范式。
跨物种验证是保证研究结论可靠性的关键,临床样本与动物模型结果相互印证,可提升机制研究的可信度与临床转化潜力。
从 “现象 - 机制 - 干预” 层层递进的研究逻辑,从代谢紊乱现象出发,解析分子机制,最终落地临床方案,值得借鉴。
2 疾病机制层面
抑郁症并非单纯的中枢神经疾病,而是全身代谢与菌群紊乱共同驱动的系统性疾病,外周代谢紊乱可通过肠 - 脑轴影响中枢功能。
能量代谢紊乱是抑郁症的核心病理特征之一,肌酸作为关键能量分子,其代谢失衡可作为抑郁症诊断与疗效评估的潜在生物标志物。
肠道菌群可通过调控营养物质吸收、表观修饰等方式影响神经功能,为神经精神疾病的菌群靶向治疗提供理论依据。
参考文献:Lu CL, Ren J, Lei Y, Lian XY, Jiang HT, Guo F, Chen LY, Mo JW, Mao H, Fan J, Wu G, Ye WQ, Wen YL, Sun H, He Y, Zhao J, Cao X. The gut microbiota alleviates depression by remodeling gut-brain energy metabolism. Cell Metab. 2026 Mar 31:S1550-4131(26)00096-3. doi: 10.1016/j.cmet.2026.03.002IF: 30.9 Q1 . Epub ahead of print. PMID: 41923613IF: 30.9 Q1 .
征稿启示
深耕科研之路,每一次实验突破、每一篇论文产出、每一份思路沉淀,都值得被看见、被传播、被借鉴。
为搭建优质学术交流平台,汇聚各领域科研智慧,助力更多科研工作者互通思路、共享成果、碰撞灵感,本公众号正式开启长期科研推文征稿,诚邀广大科研同仁踊跃投稿,让你的学术见解发光发热!
-END-


想了解更多内容,获取相关咨询请联系
电 话:+86-0731-84428665
伍经理:+86-180 7516 6076
工程师:+86-180 7311 8029
邮 箱:consentcs@163.com

订购和售后
邮箱:consentcs@163.com
地址:湖南省长沙市高新技术开发区青山路699号湖南省军民融合科技创新产业园8栋B座1609室
微信公众号
Copyright © 康森特生物科技(长沙)有限公司 2024
本网站销售的所有产品均不得用于人类或动物之临床诊断或治疗,仅可用于工业或者科研等非医疗目的。
售前:+86-0731-84228665
+86 -180 7516 6076
售后:+86 -180 7516 7741
传真:+86-0731-84228665