在阿尔兹海默症,多发性硬化症,帕金森氏病等疾病中存在小胶质细胞诱发的神经炎症反应。泛素化是一种翻译后修饰,在多种生物事件中发挥蛋白质降解的作用。在这个过程中泛素通过泛素激活酶E1、泛素结合酶E2和泛素连接酶E3与靶蛋白的赖氨酸残基进行共价连接。
小胶质细胞
在阿尔兹海默症,多发性硬化症,帕金森氏病等疾病中存在小胶质细胞诱发的神经炎症反应。泛素化是一种翻译后修饰,在多种生物事件中发挥蛋白质降解的作用。在这个过程中泛素通过泛素激活酶E1、泛素结合酶E2和泛素连接酶E3与靶蛋白的赖氨酸残基进行共价连接。
去泛素化酶(DUB)通过去除泛素逆转上述过程。泛素特异性蛋白酶7(USP7)作为DUB的成员,在调节蛋白质稳定性方面起着至关重要的作用。
2022年8月10日北京大学药学院曾克武团队在Science Advances在杂志上发表文章揭示了野马追内酯B通过抑制USP7活性降低小胶质细胞炎症活性的作用。

1.野马追内酯B可抑制USP7
野马追是一味中药,为草本类植物,具有热化痰、止咳利尿、消肿降压的作用,野马追内酯B为从野马追中提取的倍半萜内酯。高通量测序技术发现野马追内酯B具有下调白细胞介素 6 (IL-6) 和 TNFα等炎症因子的表达,抑制小胶质细胞活性的作用。免疫共沉淀发现野马追内酯B可与USP7直接结合,并抑制其活性。离体细胞实验敲低USP7可阻断野马追内酯B抑制小胶质细胞活性的作用。
kelch样ECH相关蛋白1)Keap1-Nrf2(NF-E2相关因子2)信号通路参与炎症调节及抗氧化基因表达调控。通常情况下Keap1与Nrf2在细胞质中结合处于未激活状态,若长期处于该状态,这些蛋白被泛素化。当Keap1活性紊乱后,与Nrf2结合不稳定,Nrf2逃逸到细胞核中启动下游信号通路。
进一步对野马追内酯B的晶体结构进行发现发现其具有抑制USP7的共价变构位点。蛋白组学发现Keap1蛋白是 USP7 去泛素化的直接底物。离体细胞实验表明野马追内酯B可促进Nrf2的表达,敲低USP7可抑制这种促进作用,这就说明野马追内酯B通过激活Keap1-Nrf2信号抑制USP7的活性。

图1:野马追内酯B与USP7结合位点示意图
2.野马追内酯B改善神经系统疾病症状
脂多糖诱发正常小鼠小胶质细胞激活,野马追内酯B可降低这种激活。但在USP7突变体小鼠或Nrf2敲除小鼠中野马追内酯B并不能发挥抑制小胶质细胞活性的作用。
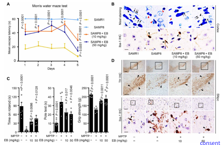
老年痴呆症模型小鼠表现出空间记忆障碍、神经元尼氏体结构减少,大脑小胶质细胞激活增多,TNF-α 和IL-6炎症因子升高。在给与5天的野马追内酯B处理后能够明显改善认知功能障碍,并增加皮层和海马尼氏体结构,降低小胶质细胞炎症反应。
帕金森小鼠模型小鼠黑质致密部多巴胺能神经元丢失,小胶质细胞激活增多,在给与15天的野马追内酯B处理后能够明显改善小鼠的运动能力,降低小胶质细胞炎症反应。这些结果表明野马追内酯B抑制USP7的活性后具有治疗神经退行性疾病的潜能。
图2:野马追内酯B改善帕金森运动障碍
结论
本文发现中药提取物野马追内酯B可通过抑制小胶质细胞的USP7活性进而抑制USP7后促进Keap1的泛素化,激活Nrf2,启动下游信号通路发挥抑制小胶质细胞活性的作用,并进一步揭示通过靶向 USP7 抑制小胶质细胞介导的神经炎症或成为神经退行性疾病治疗的潜在靶点。

想了解更多内容,获取相关咨询请联系
电话 : +86-0731-84428665
联系人:伍经理 +86-180 7516 6076