新闻资讯
在哺乳动物的世界里,雄性性行为是一个复杂且有序的过程,求偶、交配等一系列刻板行为,对物种繁殖起着关键作用。每个行为环节可能由独特的神经元机制调节。此前研究发现,内侧视前区、伏隔核等脑区与雄性性行为相关,但从爬跨到插入再到射精的行为转换,其神经机制尚不清楚。另外,多巴胺和乙酰胆碱信号在雄性性行为中虽有调节作用,可它们之间相互作用的具体机制,以及伏隔核在其中的作用、多巴胺动态调节机制和功能意义,都有待深入探究,这也正是本次研究的重点。


此次研究团队成员来自多国科研机构,专业背景多元。日本筑波大学科研人员在医学方面提供支持并助力数据处理、奈良医科大学专家探究神经机制、中国北大与清华等机构的研究人员在生命科学和生物医学领域贡献见解以及美国德克萨斯大学西南医学中心科研人员从分子遗传学角度带来新思路,多机构与多专业人员的紧密协作推动了研究顺利进行。
研究人员首先聚焦 DA 动力学与雄性性行为的关系。他们以 C57BL/6J 雄性小鼠为研究对象,运用纤维光度法,在小鼠伏隔核(NAc)的不同亚区域插入光纤,监测 DA 动力学变化。给小鼠注射携带 GRABDA2m 传感器的腺相关病毒(AAV),当小鼠与发情期雌鼠互动时,记录 NAc 不同亚区域的 DA 信号。结果发现,vsNAc(伏隔核腹侧壳)和 cNAc(伏隔核核心区)在雄性性行为各转换阶段,GRABDA2m 信号均增加。其中,只有 vsNAc 在插入过程中出现 1 - 2Hz 的节律性波动,且与插入推力节律一致。这表明 vsNAc 可能是调节雄性性行为顺序转换的关键脑区。
随后,研究人员运用运用双色霍乱毒素 B 亚基(CTB)介导的逆行标记、纤维光度法记录等技术展开深入探究。通过双色 CTB 介导的逆行标记,观察伏隔核腹侧壳(vsNAc)和伏隔核内侧壳(msNAc)的神经投射来源;给 DAT-ires-Cre 小鼠单侧注射 AAV-hSyn-DIO-GCaMP6s 并插入光纤,记录多巴胺能神经元活动。结果发现发现 vsNAc 和 msNAc 分别接受来自前外侧(al)和后内侧(pm)腹侧被盖区(VTA)神经元的投射;alVTA 的多巴胺能神经元活动与 vsNAc 中的GRAB DA2m动力学一致,但在插入过程中无节律性波动,而 vsNAc 投射的多巴胺能轴突末梢的 GCaMP 动力学与 vsNAc 中的GRAB DA2m动力学相似,表明 DA 动力学在 vsNAc 中是局部调节的。

图1 vsNAc 中的 DA 动力学与雄性性行为的序列转变密切相关
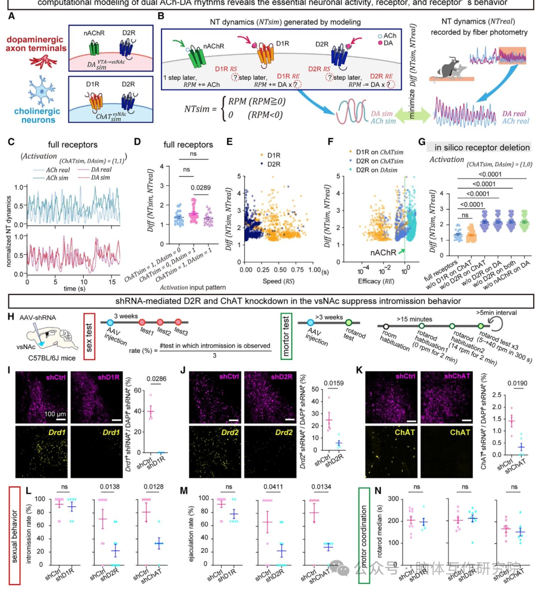
为了探究 vsNAc 中 ACh(乙酰胆碱)和 DA 的关系,研究人员采用免疫组织化学、双纤维光度法、小波相干分析和快速傅里叶变换(FFT)分析等方法。对 DATCre 小鼠进行 ChAT 免疫组织化学染色;让 C57BL/6J 雄性小鼠的 vsNAc 表达 GRABACh 3.0 和 GRABγDA2m,同时监测 ACh 和 DA 动力学变化;运用小波相干分析和 FFT 分析其节律特征。研究证实,vsNAc 中存在胆碱能中间神经元。在插入过程中,观察到 ACh 和 DA 的双节律,ACh 节律在插入前出现,并在插入暂停时持续,1.5 - 2.2Hz 的 ACh 节律在插入 - 射精转换中起到关键作用。
图2在插入过程中,vsNAc 中观察到双 ACh-DA 节律
接着,研究人员通过离体 NAc 脑片成像,结合光遗传学和药理学操作以及计算建模,深入探究 ACh 和 DA 信号的相互作用。给 ChATCre 小鼠的 vsNAc 注射相关病毒,进行离体脑片成像和光遗传学刺激;构建计算模型模拟 ACh - DA 双节律的产生。研究发现,ACh 信号可通过 nAChR 促进 DA 释放,也能通过 mAChR 抑制 DA 释放;DA 信号则通过 D1R 和 D2R 对 ACh 释放进行双向调节。计算建模结果表明,nAChR 和 D2R 信号对双节律的产生至关重要。

图3 离体 NAc 脑片成像揭示 ACh 和 DA 信号的相互调节
研究人员还利用 RNA 干扰(RNAi)技术进行行为学测试和旋转棒测试。结果显示,shD2R 或 shChAT 表达使插入和射精频率降低,潜伏期延长,但不影响小鼠的运动协调能力。这表明 ACh 和 DA 信号在雄性交配行为中发挥着重要作用。

图4计算模型表明,nAChR 和 D2R 信号是产生双 ACh-DA 节律所必需的
最后,研究人员运用光遗传学技术结合纤维光度法记录进行研究。给 DATCre 小鼠的 VTA 注射 AAV-Ef1a-DIO-ChR2 或 AAV-Ef1a-DIO-eNpHR3.0 并插入光纤;给 ChATCre 小鼠的 vsNAc 注射相关病毒,进行光遗传学激活或抑制操作,同时监测 DA 动力学。结果表明,增强 vsNAc 中的 DA 释放可促进插入行为;DA 介导的对 D2RvsNAc 神经元的抑制对维持雄性性行为至关重要;ACh 信号能促进插入和射精的转换,激活 ChAT 神经元可诱导 DA 节律减慢并立即射精。

图5光遗传学激活向 vsNAc 的 DA 释放可增加插入总持续时间

图6在插入过程中光遗传学激活向 vsNAc 的 ACh 释放会导致 DA 节律特定减慢,随后立即射精
研究最终得出结论:雄性小鼠 vsNAc 中的 ACh - DA 双节律通过相互调节产生,并调控雄性性行为的顺序转换。ACh 信号促进插入和射精转换,DA 信号维持性行为。这一结论为理解雄性性行为的神经机制以及相关性功能障碍研究提供了重要依据。
参考文献:Ai Miyasaka, Takeshi Kanda, Naoki Nonaka, el,ta,Sequential transitions of male sexual behaviors driven by dual acetylcholine-dopamine dynamics,Neuron,2025,,ISSN 0896-6273.
创作声明:本文是在原英文文献基础上进行解读,存在观点偏向性,仅作分享,请参考原文深入学习。


想了解更多内容,获取相关咨询请联系
电 话:+86-0731-84428665
伍经理:+86-180 7516 6076
徐经理:+86-138 1744 2250
邮 箱:consentcs@163.com

订购和售后
邮箱:consentcs@163.com
地址:湖南省长沙市高新技术开发区青山路699号湖南省军民融合科技创新产业园8栋B座1609室
微信公众号
Copyright © 康森特生物科技(长沙)有限公司 2024
本网站销售的所有产品均不得用于人类或动物之临床诊断或治疗,仅可用于工业或者科研等非医疗目的。
售前:+86-0731-84228665
+86 -180 7516 6076
售后:+86 -180 7516 7741
传真:+86-0731-84228665