小鼠救援行为背后藏着啥秘密?舌-脑回路大揭秘!
来源:
|
作者:康森特生物科技
|
发布时间: 2025-03-26
|
610 次浏览
|
🔊 点击朗读正文
❚❚
▶
|
分享到:
亲吻等亲社会行为对于物种的生存繁衍意义非凡。无论是人类,还是啮齿动物,都会通过各种各样的方式展现这类行为。
亲吻等亲社会行为对于物种的生存繁衍意义非凡。无论是人类,还是啮齿动物,都会通过各种各样的方式展现这类行为。然而,帮助或救援行为的背后,其驱动因素却极为复杂。在麻醉与唤醒这一领域,麻醉在人类和实验动物中都十分常见。当受到疼痛刺激时,动物往往会加速苏醒,中医针刺人中穴也能起到唤醒的效果。可令人好奇的是,小鼠是否会通过亲社会行为来促进麻醉同伴苏醒呢?这一点目前还不得而知。此外,虽然我们知道伏隔核与社会行为存在关联,但伏隔核内部中等棘状神经元在亲社会互动中,对帮助行为有着怎样的调节作用,同样尚不明确。
本文的研究人员来自中国多所高校及科研机构。中国科学技术大学的 Peng Cao 等人,充分利用该校在科研与医学方面的优势参与研究;安徽医科大学的 An Liu、Wenjuan Tao 等,凭借自身在生理学方面的专长以及口腔医学的丰富经验,为研究助力;徐州医科大学的 Zheng Xu 借助重点实验室的资源开展相关工作;安徽医科大学第一附属医院的 Yuyu Guo、Likui Wang 则从疼痛与麻醉的专业角度,为研究提供了宝贵的见解。多团队的紧密协作,有力地推动了这项研究的进展。
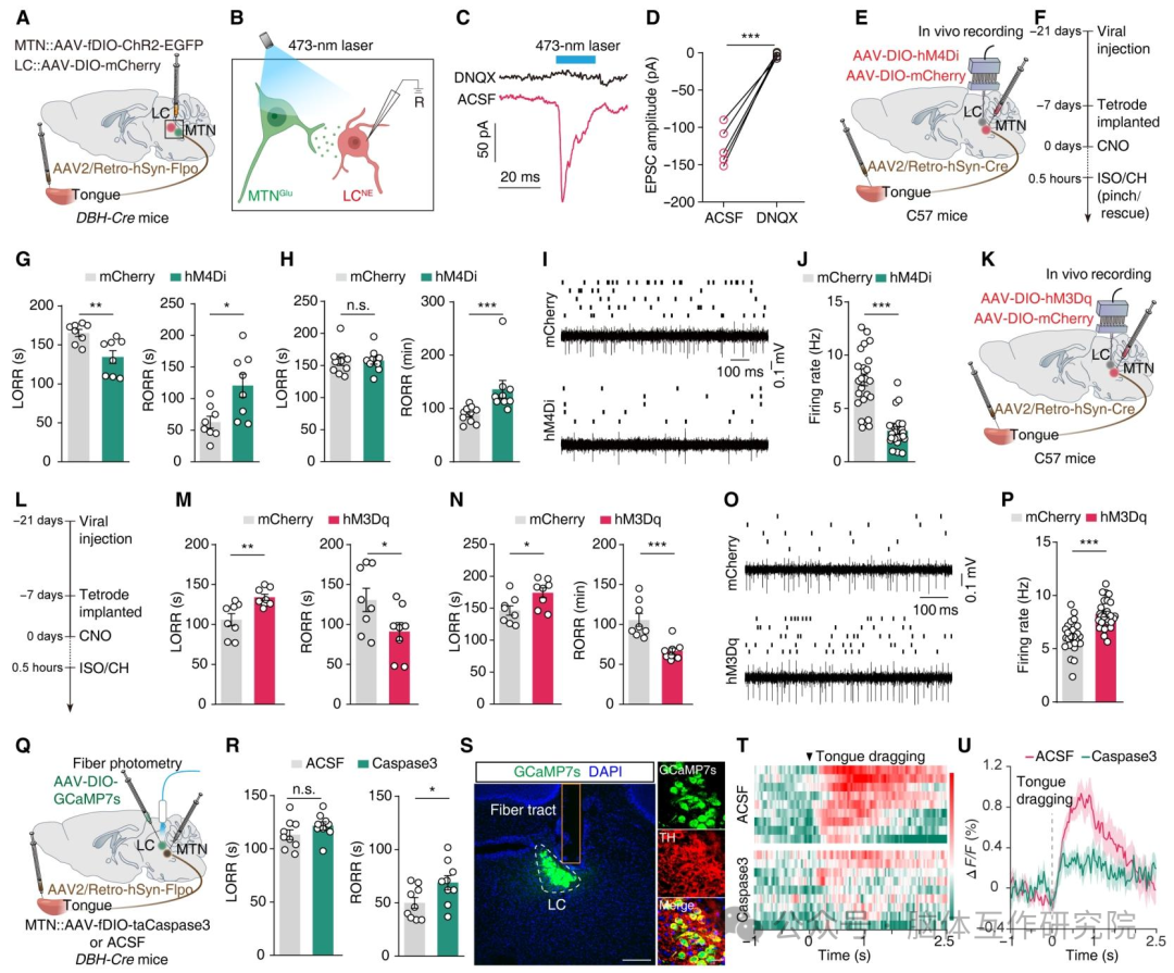
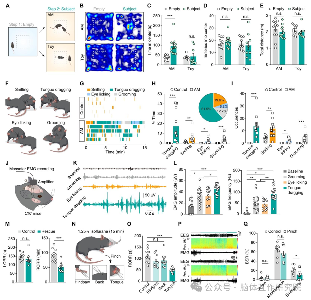
研究人员采用了开放场实验、麻醉行为测试和救援行为测试这几种方法,仔细观察并详细记录小鼠的行为。具体操作如下:把玩具小鼠或者麻醉小鼠放入实验笼中,观察旁观者小鼠会有怎样的行为表现;对小鼠进行麻醉处理后,记录小鼠翻正反射丧失(LORR)和恢复(RORR)所花费的时间;同时,观察旁观者小鼠对麻醉小鼠的救援行为,并对救援行为持续的时间和出现的频率进行量化分析。实验结果显示,旁观者小鼠对麻醉小鼠表现出了浓厚的兴趣,其中 “拖舌” 行为尤为显著。而且,拖舌行为能够有效促进麻醉小鼠苏醒,使麻醉小鼠的 RORR 时间明显缩短。
图1 研究旁观者小鼠对麻醉小鼠的行为及救援行为对麻醉小鼠的影响
随后,研究人员运用逆行单突触追踪、病毒介导的神经连接示踪、免疫荧光染色和电生理记录等多种先进技术展开深入探究。他们向小鼠舌部注射荧光金(FG)、伪狂犬病毒(PRV - EGFP)等示踪剂,以此来观察神经投射情况;对相关脑区进行免疫荧光染色,进而确定神经元的类型;通过记录神经元活动,深入分析神经通路的功能。研究发现,中脑三叉神经核谷氨酸能神经元(MTNGlu)能够直接投射到舌部。在救援行为发生时,麻醉小鼠的 MTN Glu 和蓝斑去甲肾上腺素能神经元(LCNE)被激活。进一步研究还发现,舌部受到刺激能显著增强 LC NE 神经元的活动,并且 MTN Glu 神经元对于救援行为诱导的苏醒过程至关重要。
图3 舌头→MTNGlu→LC NE回路对救援行为诱导苏醒的调控作用
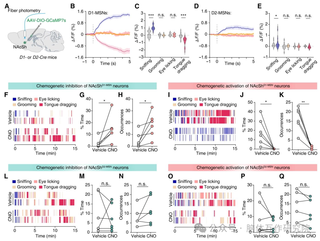
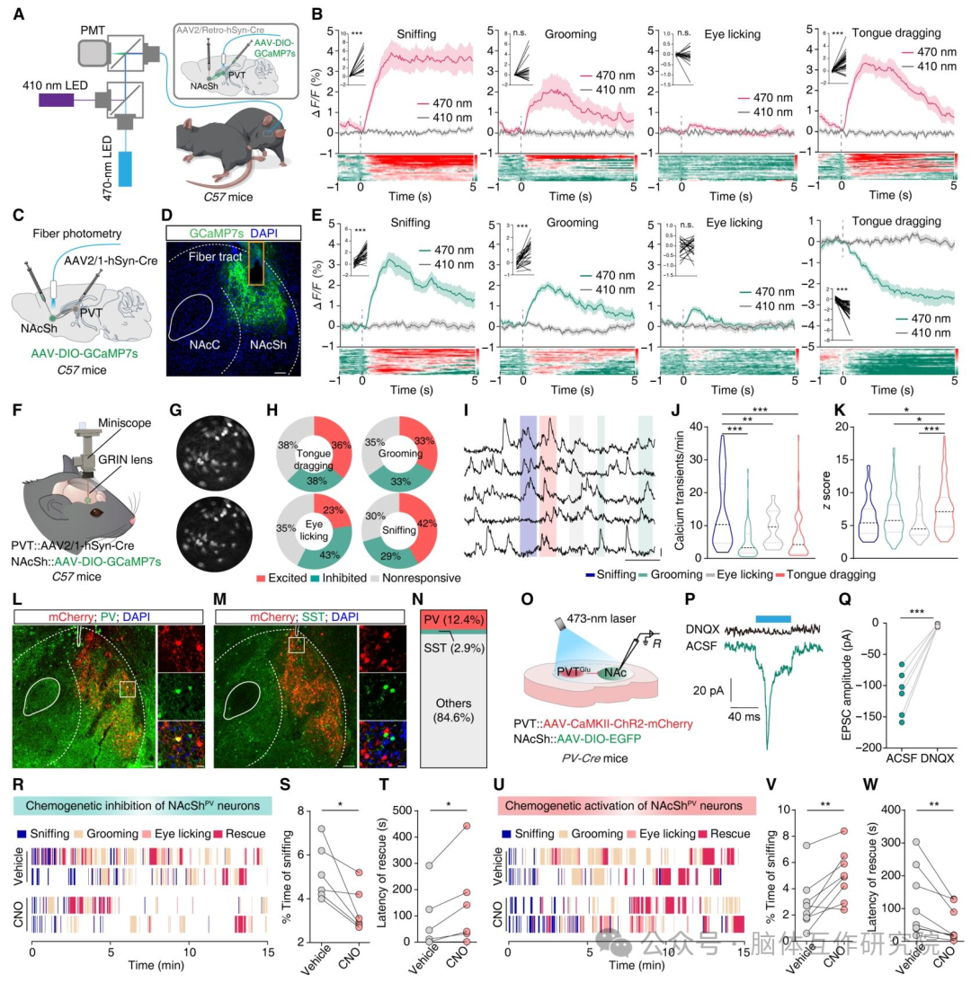
紧接着,研究人员又利用化学遗传学技术、光纤光度法、微内镜钙成像和电生理记录等手段,对相关神经元活动展开进一步研究。他们通过注射病毒来操纵相关神经元的活动,运用光纤光度法记录神经元钙信号的变化情况,借助微内镜钙成像观察单个神经元的活动,再通过电生理记录来分析神经连接的功能。结果发现,丘脑室旁核谷氨酸能神经元(PVTGlu)与伏隔核壳(NAcSh)之间存在功能连接。当激活 PVT Glu→NAcSh PV电路时,能够促进救援行为的发生。此外,研究还表明,NAcShD1−MSN神经元参与了救援行为的调节,而 NAcSh D2−MSN神经元对救援行为则没有明显影响。
图5 研究NAcSh中不同类型MSN神经元对救援行为的调节作用
最终,研究得出重要结论:旁观者小鼠会对麻醉的同伴做出 “拖舌” 这种救援行为。这一行为是借助 PVT Glu→NAcSh PV→D1−MSN 回路驱动产生的,并且通过舌头→MTN Glu→LC NE 回路促进麻醉小鼠苏醒。值得注意的是,这种救援行为还存在性别特异性熟悉度效应,雌性小鼠对麻醉小鼠的救援行为相对较少。另外,这种救援行为在进化上可能具有保守性,不过相关神经回路在灵长类动物和人类中的情况,还有待进一步研究。
参考文献:Peng Cao et al. Rescue-like behavior in a bystander mouse toward anesthetized conspecifics promotes arousal via a tongue-brain connection.Sci. Adv.11,eadq3874(2025).
创作声明:本文是在原英文文献基础上进行解读,存在观点偏向性,仅作分享,请参考原文深入学习。


想了解更多内容,获取相关咨询请联系
电 话:+86-0731-84428665
伍经理:+86-180 7516 6076
徐经理:+86-138 1744 2250
邮 箱:consentcs@163.com
