新闻资讯
研究团队通过微型镜对自由移动小鼠的前梨状皮层(aPC)进行体内钙成像,探究风味、暴饮暴食与食物摄入的相互作用机制,发现缓慢进食时 aPC 会产生针对不同食物风味的特定兴奋性神经元反应以助力饱腹感形成,而从慢速进食切换到暴饮暴食后,这种特定反应会转化为对神经元活动的非特异性全局抑制,且 aPC 抑制程度与食物价值成比例;同时观察到嗅结节(OT)中的 GABA 能神经元投射到 aPC 上,其在不同喂养条件下的活动模式与 aPC 相呼应,符合传递价值信号的特征,闭环光遗传学实验进一步表明暴饮暴食期间抑制 aPC 可通过选择性延长进食时间减少饱腹感,据此研究提出 OT 抑制 aPC 会在暴饮暴食相关高动机状态下减少感觉饱腹感,进而增加食物摄入量的机制,为理解暴饮暴食的神经机制提供了新视角。
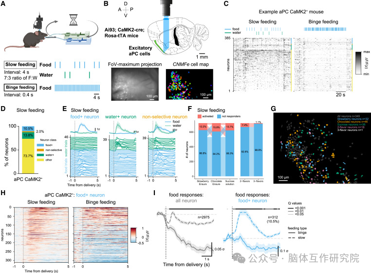
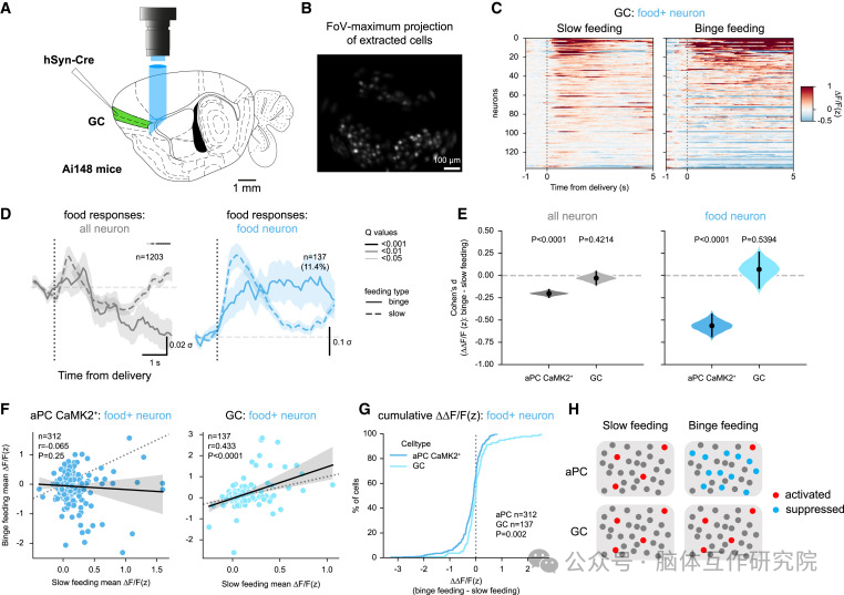
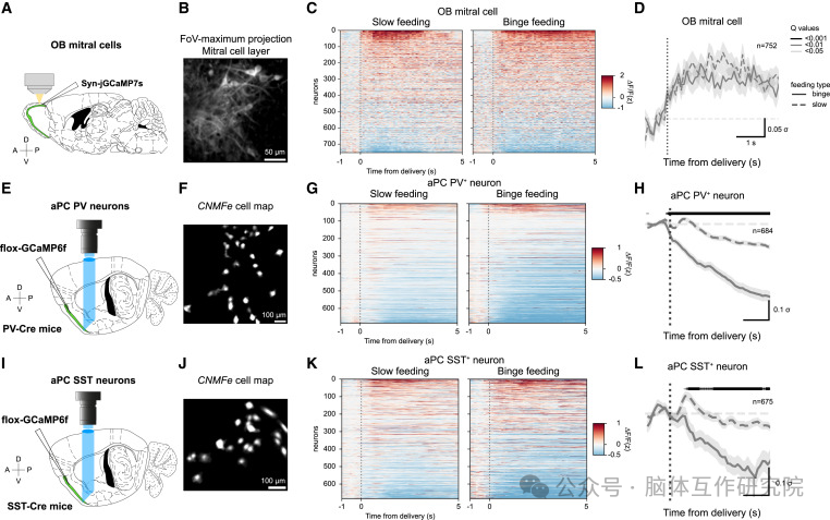
前梨状皮层的风味表现受喂食速率的调节 研究团队以自定进度喂养范式结合小鼠钙成像,探究进食率对感觉表征的影响:搭建液体食物系统诱导小鼠慢速或暴饮暴食(后者消耗更多、舔舐更快,奖励价值更高),发现暴饮暴食时前梨状皮层(aPC)兴奋性神经元呈强烈整体抑制。通过交错输水,将慢速进食时的 aPC 神经元分为食物特异性、水特异性等类别,且发现 aPC 神经元对不同风味(含嗅觉、味觉刺激)反应不同且多不重叠(营养液激活的为食物激活神经元)。进一步研究显示,暴饮暴食的抑制作用覆盖除非选择性神经元外的所有类别(与经典横向抑制不同);虽梨状皮层(PC)以分布式群体代码表征气味且嗅闻不同强度同种气味时表征稳定,但暴饮暴食(同种风味刺激增强)使 aPC 风味种群表征改变,表明进食率会根本调控 aPC 风味表征,且与嗅探时模式不同。 图1 进料速率调节apc中的风味表示 GC中的风味表现在不同进料速率下都是稳定的 为验证暴饮暴食诱导前梨状皮层(aPC)整体神经元抑制是否为普遍现象,研究团队对小鼠味觉皮层(GC)进行钙成像,跟踪不同进食速率下的味觉表征。结果显示,与 aPC 不同:暴饮暴食时 GC 中食物激活神经元仍保持活性(反应延长反映口觉暴露增加),且整体神经元活性无显著抑制;GC 中两种进食模式下神经元反应呈线性相关(aPC 无此相关性),钙信号分析也表明 GC 神经元净减少更少、活性增加更频繁,说明暴饮暴食期间 GC 的风味表征得以保留。 图2 GC 中的风味表示在不同进料速率下保持稳定 暴饮暴食诱导的aPC抑制不是从嗅球遗传的 为探究暴饮暴食致前梨状皮层(aPC)广泛抑制的机制,研究团队先观察 aPC 的感觉传入来源嗅球(OB):通过钙成像发现,与 aPC 不同,暴饮暴食时 OB 二尖瓣细胞(向 aPC 传递气味信息的主要神经元)仍保持激活。随后用 0.5% Triton 溶液洗鼻诱导小鼠暂时性嗅觉减退,虽 aPC 活跃神经元减少 30%,但 OB 仍有完整净兴奋性输出,且 aPC 抑制效应保留,说明 aPC 抑制并非源于外周嗅觉途径。 图3暴饮暴食诱导的aPC抑制不是从OB遗传的,而是扩展到GABA能aPC神经元 OT中的GABA能神经元投射到aPC并在功能上与aPC连接 结合相关研究,团队推测暴饮暴食诱导的 aPC 抑制源于外部,排除了水平相近的血清素、多巴胺的驱动作用。因暴饮暴食价值更高,团队聚焦嗅觉结节(OT),发现 OT 中 VGAT 神经元(GABA 能)单侧投射至 aPC 的 1、3 层,还投射至其他脑区(无显著投射至 GC),且排除结果污染可能。此外,重新分析小鼠数据集发现,aPC 与 OT 在试验间隔期双向相互作用,条件刺激后 OT→aPC 相互作用在奖励前达峰且符合兴奋 - 抑制作用,奖励预测刺激试验中两区域活动调节更强,且 OT 单元被激发、aPC 被抑制。结合解剖与功能连接,团队得出 OT 依据预期奖励结果抑制 aPC 的结论。 图4OT中的GABA能神经元在功能上投射到aPC GABA能OT神经元在不同动机状态下喂食期间反映了aPC中的神经元动力学 结合解剖学与功能连接数据(已知 OT 中 GABA 能神经元可抑制 aPC),研究团队发现:OT VGAT 神经元(GABA 能神经元)在慢速进食时部分激活,暴饮暴食时激活更强且动力学与 aPC 一致,提示 OT 可能驱动 aPC 抑制;稀释营养液降低适口性后,aPC 抑制与 OT 激活均减弱,表明二者与食物奖励大小成比例。对比禁食与随意喂养小鼠,禁食时 aPC 抑制和 OT 激活均更强,说明二者还随代谢状态成比例。此外,禁食时暴饮暴食会使 GC(味觉皮层)抑制增加(与随意喂养时 GC 抑制较低不同),故得出结论:热量需求下风味表征抑制延伸至 GC,随意条件下暴饮暴食相关神经元抑制仅局限于风味表征的嗅觉成分。 图5 OT GABA能神经元在喂食过程中反映aPC中的神经元动力学 暴饮暴食诱导的aPC抑制预测饱腹感降低 已知食物风味表征有助饱腹感,胃内导管绕过风味表征会减少饱腹感、加速胃排空,因此团队假设暴饮暴食期间 aPC 整体抑制是皮质风味反应与饱腹感下降间的机制联系。在随意喂养条件下,小鼠不同实验日食物消耗量不同(代表饱腹感差异),且记录显示暴饮暴食随时间逐渐升级。通过线性混合模型分析,团队发现初始暴饮暴食诱导的 aPC 抑制,与后续食物消耗存在稳健相关性(抑制量化不受喂食回合持续时间影响)。同时,GABA 能 OT 反应也反映不同饱腹度下的 aPC 反应,每次记录中初始暴饮暴食诱导的 OT 激活,与后续食物消耗呈强正相关。 aPC的神经光遗传学作双向调节喂养 研究团队已明确进食率、嗅觉风味表征抑制、适口性、饱腹感与代谢状态的关联,但尚未确定该关联是否直接以饱腹感形式影响进食行为,故通过闭环光遗传学范式展开测试:在暴饮暴食开始时,用通道视紫红质(ChR2)激活 aPC 兴奋性神经元,用高光敏性的 eOPN3 抑制 aPC 复发性兴奋性纤维(适配暴饮暴食的行为时间尺度且减少照明时间)。结果显示,光遗传学抑制 aPC 活性时,小鼠食物消耗量增加(与嗅觉减退时小鼠进食更多的观察一致);激活 aPC 则减少食物消耗,而单独光刺激对对照小鼠摄食行为无影响。进一步分析发现,抑制 aPC 延长了个体进食时间但不改变进食次数,表明其主要减少饱腹感(而非饱腹状态),对应食物喜好度增加;激活 aPC 则增加进食次数、减少个体进食持续时间。综上,团队得出结论:暴饮暴食诱导的 aPC 抑制与进食行为存在因果关系,且通过减少饱腹感、增加食物喜好在食欲调节中发挥功能作用。 图6光遗传学抑制aPC神经元促进进食 讨论 研究提出前梨状皮层(aPC)是感觉饱腹皮质中心,可通过与后梨状皮层(pPC)的连接参与感觉饱腹,也可能借与外侧隔膜的连接,在暴饮暴食时因自身抑制降压力、增食物喜爱度(人类中压力是暴饮暴食风险因素)。研究认为嗅结节(OT)的 GABA 能神经元是 aPC 抑制的潜在来源(OT 是价值信号中心,且已绘制其 GABA 能神经元轴突输出),但不排除 aPC 抑制来自 OT 经前嗅核的多突触途径或基底前脑等其他途径(未查基底前脑通路因有研究显示其神经元进食时活性受抑)。关于 OT 检测食物价值,推测腹侧被盖区多巴胺能神经元可传递食物享乐价值信号给 OT,且 OT 还接收内脏感觉输入。进化上,食物短缺时抑制感官饱腹感促暴饮暴食有益;慢速进食的感官表征或适用于不熟悉食物(aPC 风味编码可能助风味学习)。当下食物过剩环境中,进食率高关联暴饮暴食与肥胖,研究揭示进食率与嗅觉风味表征借感官饱腹感调食欲,并提出高享乐价值食物改皮质风味表征减感官饱腹感的机制。 图7 图形摘要







参考文献:Lo H, Riedel WC, Tantirigama MLS, Schoenherr A, Moreno Velasquez L, Faiss L, Kumar A, Hakus A, Rost BR, Larkum ME, Judkewitz B, Stumpenhorst K, Rivalan M, Winter Y, Russo E, Kelsch W, Schmitz D, Johenning FW. Feeding-induced olfactory cortex suppression reduces satiation. Neuron. 2025 Sep 3;113(17):2856-2871.e8. doi: 10.1016/j.neuron.2025.07.020IF: 15.0 Q1 . Epub 2025 Aug 15. PMID: 40818450.
创作声明:本文是在原英文文献基础上进行解读,存在观点偏向性,仅作分享,请参考原文深入学习。
想了解更多内容,获取相关咨询请联系 电 话:+86-0731-84428665 伍经理:+86-180 7516 6076 工程师:+86-180 7311 8029 邮 箱:consentcs@163.com


订购和售后
邮箱:consentcs@163.com
地址:湖南省长沙市高新技术开发区青山路699号湖南省军民融合科技创新产业园8栋B座1609室
微信公众号
Copyright © 康森特生物科技(长沙)有限公司 2024
本网站销售的所有产品均不得用于人类或动物之临床诊断或治疗,仅可用于工业或者科研等非医疗目的。
售前:+86-0731-84228665
+86 -180 7516 6076
售后:+86 -180 7516 7741
传真:+86-0731-84228665