新闻资讯
2025年7月9日,北京大学基础医学院神经生物学系、IDG麦戈文脑科学研究所张勇研究员课题组在《Neuron》在线发表题为“Dynamic redistribution of AMPA receptors toward memory-related neuronal ensembles in mice barrel cortex during sensory learning”的研究论文。本研究用 RAM 系统确定桶状皮层中与感觉学习相关的神经元集合,发现激活 / 抑制该集合影响动物行为,且感觉学习会带来 L2/3 兴奋性神经元选择性激活、相关神经元脊柱结构变化、AMPAR 重新分布及特定神经元间连接加强,揭示了学习诱导的 AMPAR 向记忆相关神经元集合的重新分布,为理解感官学习记忆神经机制提供提示。
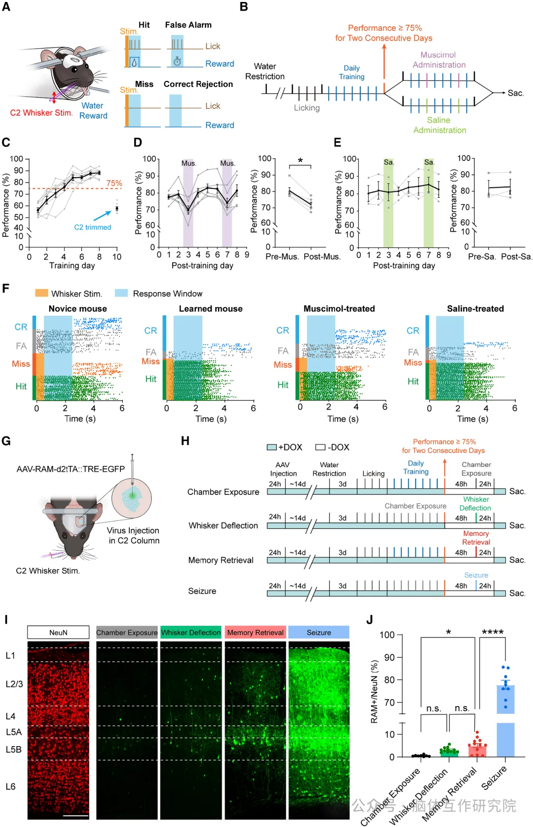
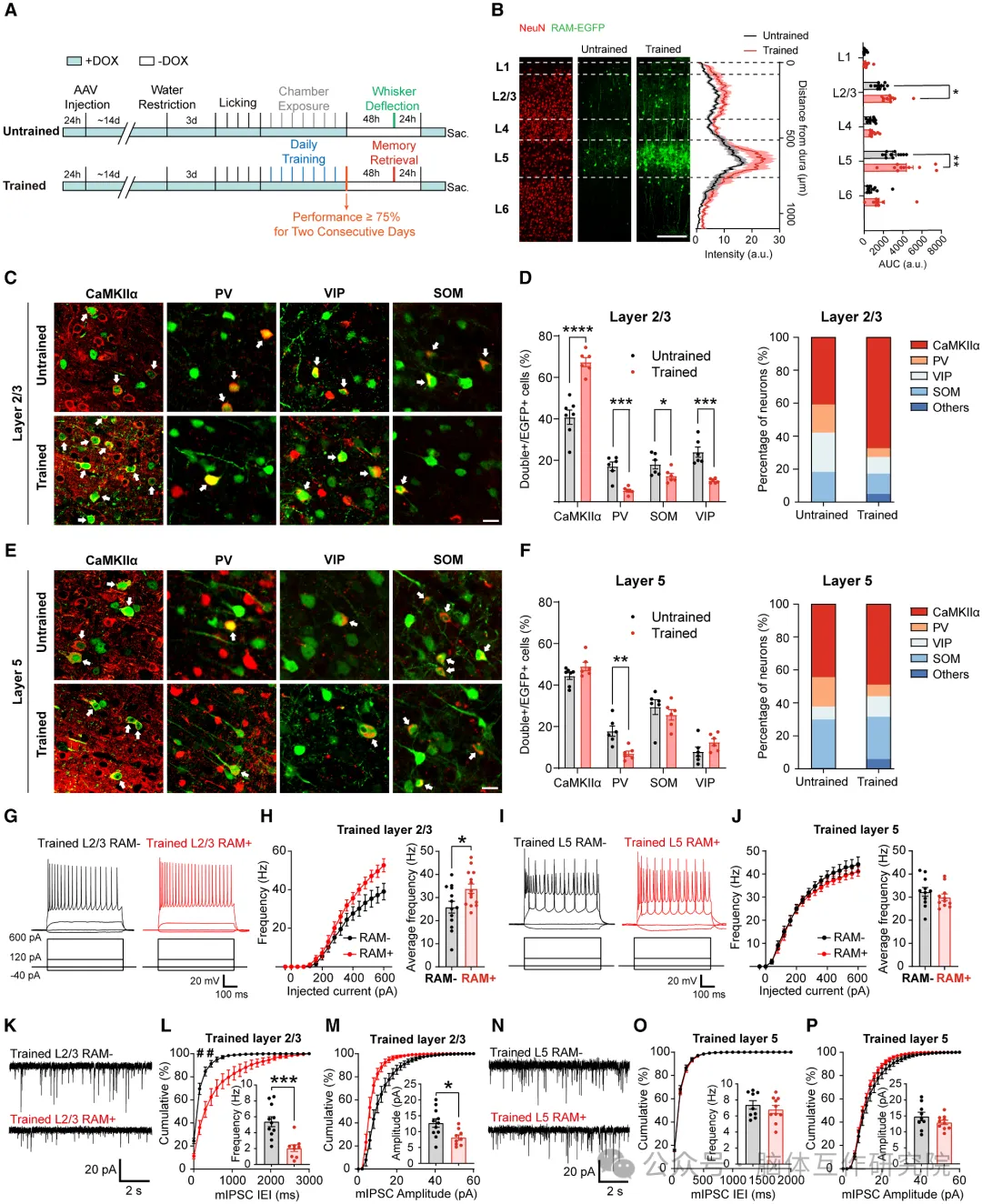
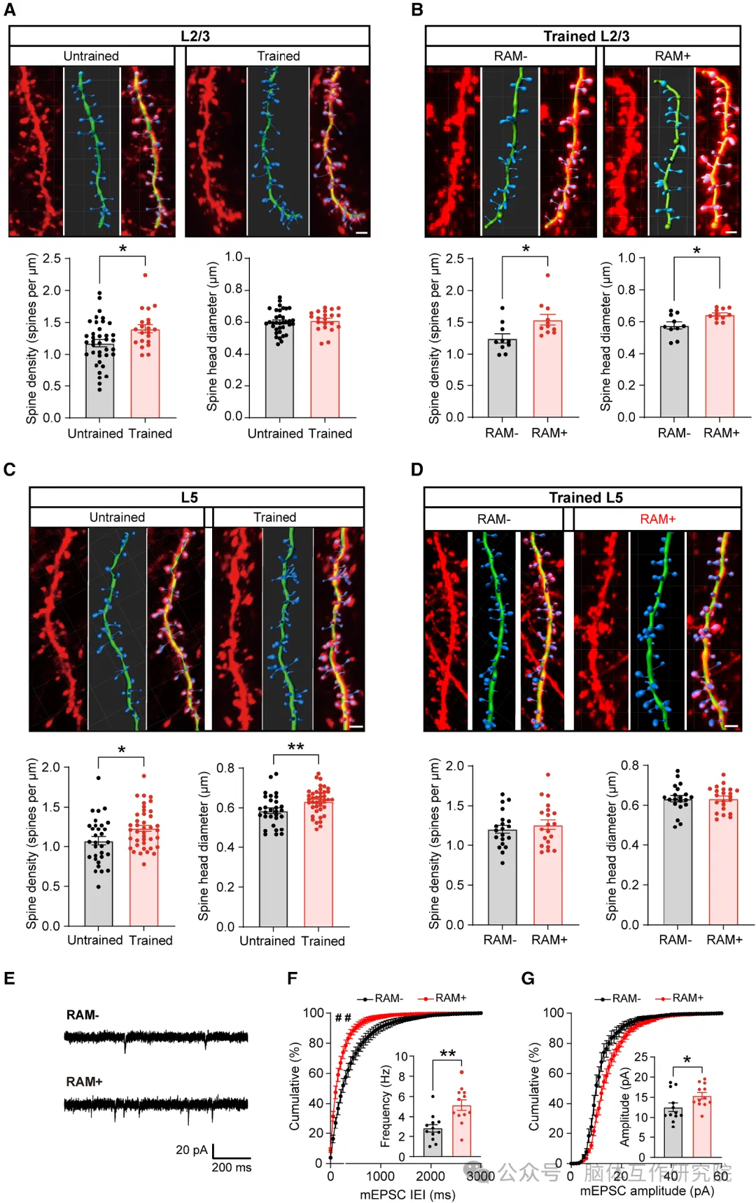
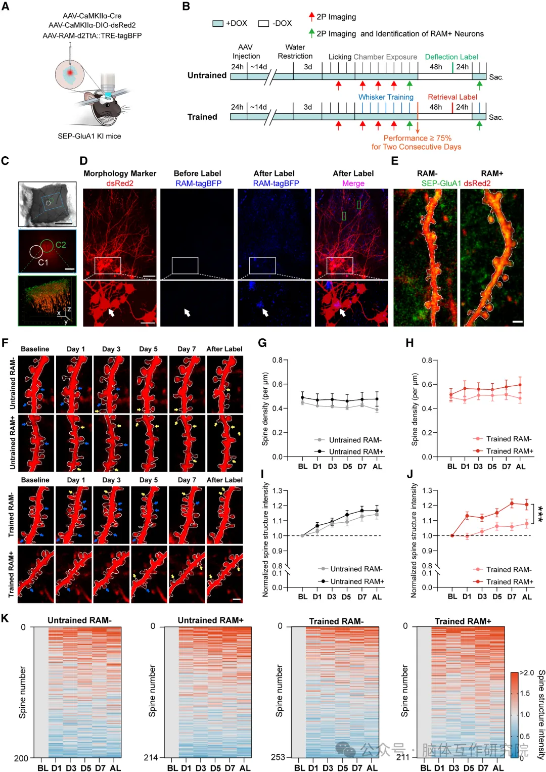
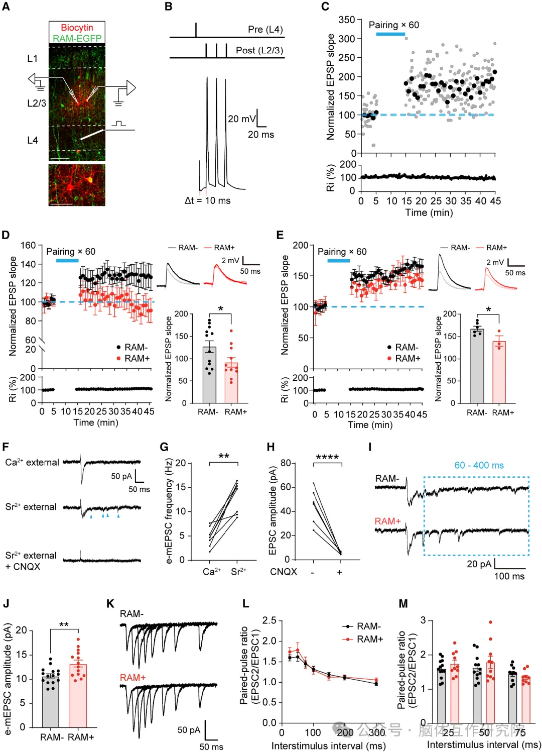
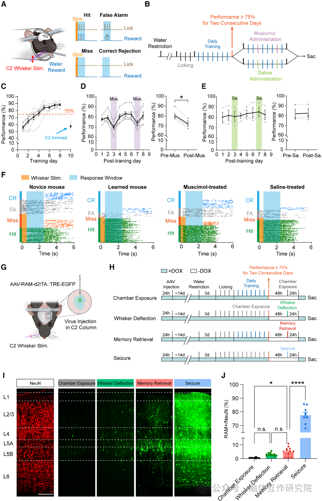
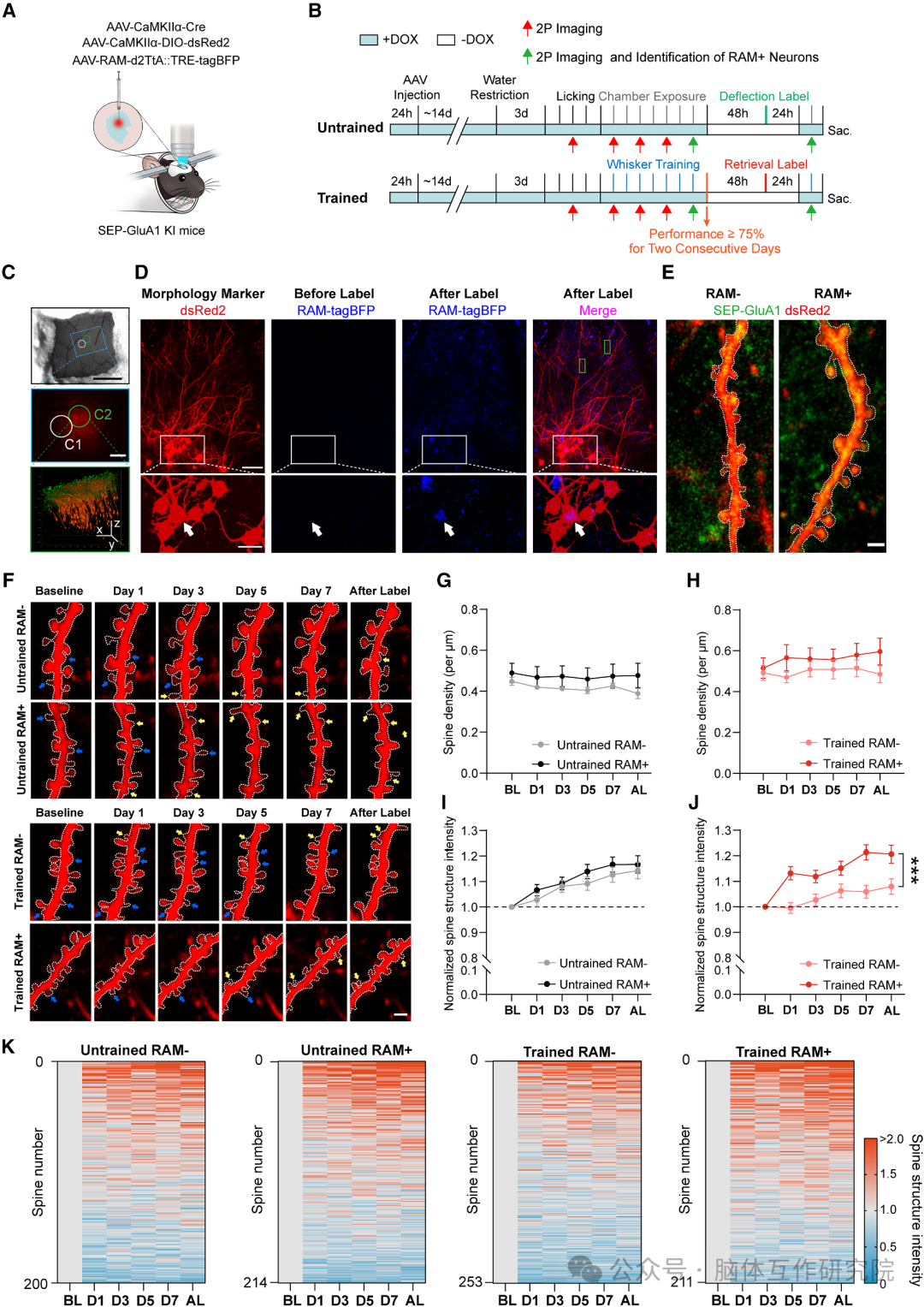
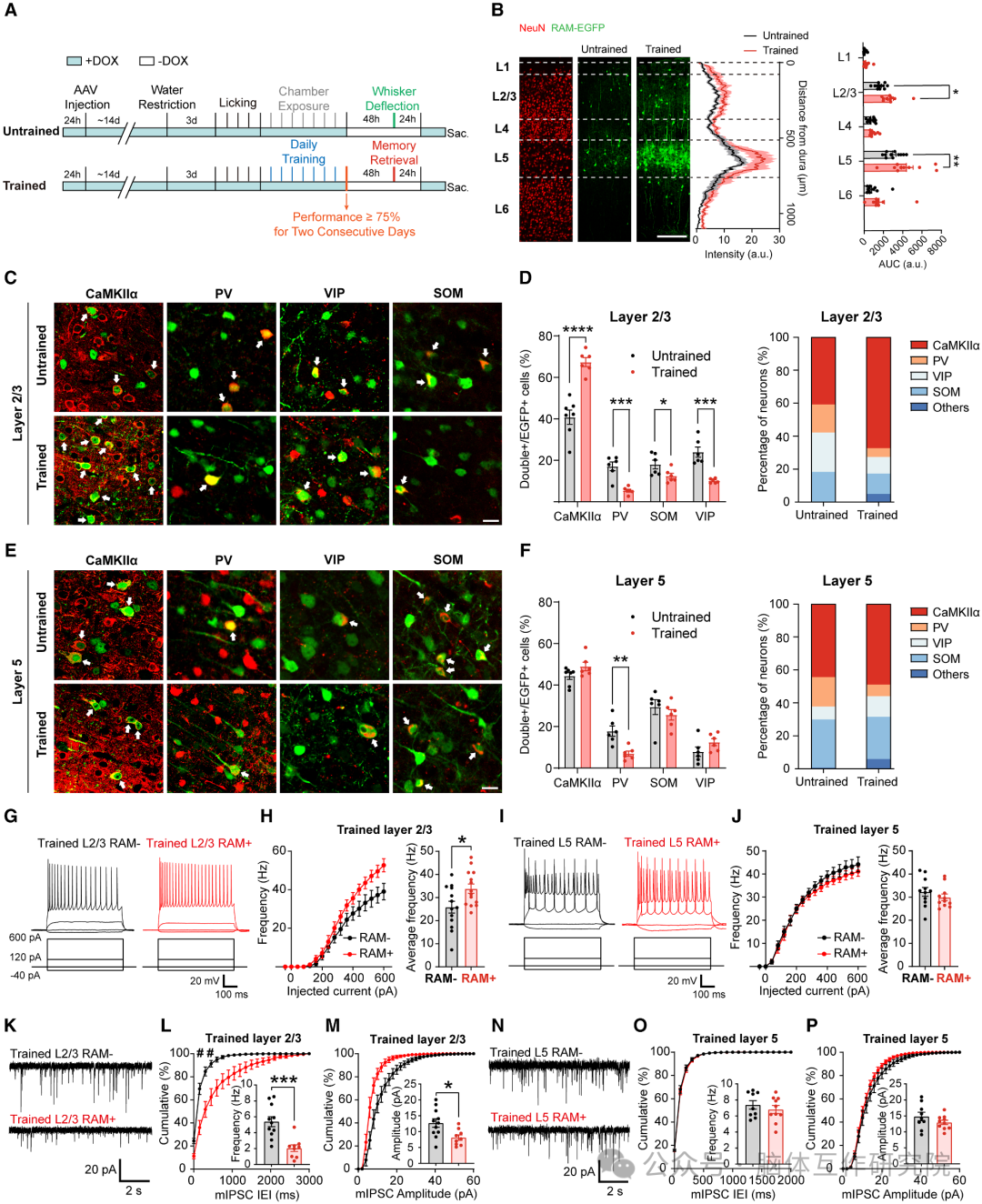
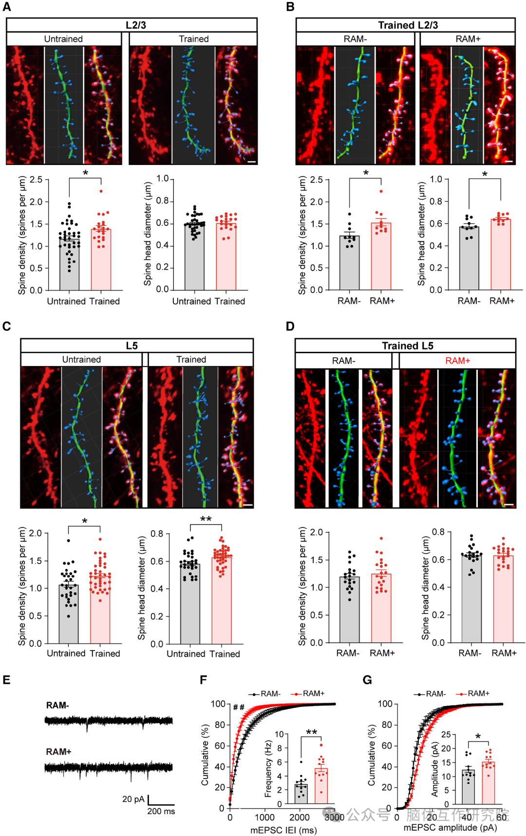
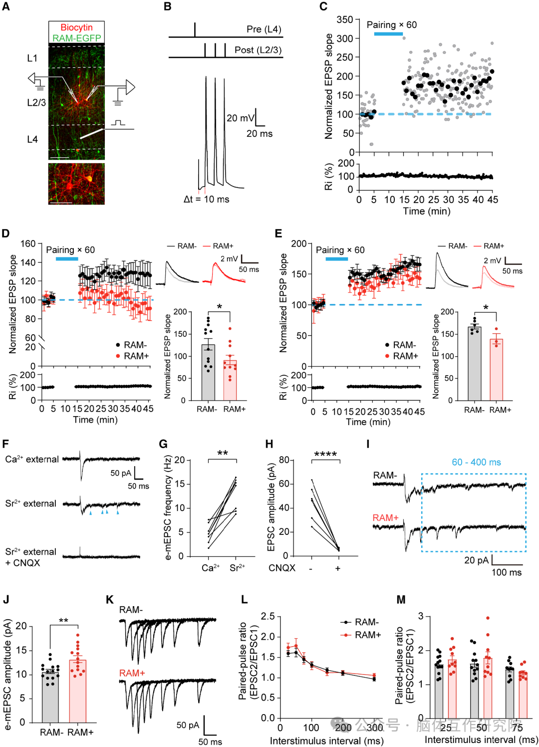
桶状皮层中的RAM+神经元集合有助于感觉检测任务的性能 已知桶状皮层特定神经元群对感觉学习中信息编码存储重要,但神经元集合适应机制不明。研究让小鼠做感觉检测任务(借 C2 胡须偏转舔水报告知觉,连续两天正确率≥75% 为 “习得”,需 5-7 天训练),修剪 C2 胡须或注射蝇蕈醇后小鼠表现显著下降,证明其依赖该感觉信号且桶状皮层直接参与感觉学习。研究用 RAM 系统标记桶状皮层活跃神经元,经四组小鼠实验,发现记忆检索组 RAM + 神经元比例显著高于腔室暴露组,癫痫发作组标记近饱和,说明 RAM 系统标记效率和特异性高。为验证 RAM + 神经元集合作用,标记后光遗传学激活,蓝光可唤起特定神经元动作电位,且该组小鼠命中率显著高于 EGFP 组,进一步证实其作用。 图1 通过感觉记忆检索对桶状皮层中激活的神经元进行标记 为证学习诱导的 RAM 集合特异性,光激活三组标记不同神经元的小鼠,均未提升舔舐率;仅检索 ChR2 小鼠中,激活表现与学习表现正相关,表明学习相关 RAM + 神经元集合激活可引发相关舔舐行为。为证其在感觉记忆中的作用,小鼠达学习水平后,用 RAM-hM4D(Gi)标记相关神经元,注射 CNO 仅降其放电频率,且抑制后小鼠检测性能显著变差,说明该集合活动对任务表现影响显著。 图2 桶状皮层中RAM+神经元集合的活动有助于感觉记忆检索 感觉学习导致桶皮层中的层选择性激活模式 桶状皮层分多层且功能不同,研究用 RAM-EGFP 标记未训练(胡须偏转)和训练(记忆检索)组活跃神经元。结果显示,感觉学习后 C2 柱 L2/3、L5 活跃神经元更多;训练小鼠 L2/3 兴奋性神经元占比更高、抑制性神经元占比下降,L5 仅 PV + 神经元占比降低;训练后 L2/3 RAM + 神经元放电频率高于 RAM−神经元,mIPSC 频率和振幅更低,L5 无此差异,未训练小鼠无相关差异。综上,感觉学习使桶状皮层选择性激活,L2/3 锥体神经元是主要目标。 图3 感觉学习导致桶皮层中的层选择性激活模式 感觉学习诱导L2/3 RAM+和RAM-神经元脊柱结构的明显变化 已知感觉学习可诱导桶状皮层突触变化,但活跃神经元集合在受体水平的突触变化不明。研究给 WT 小鼠桶状皮层注射 AAV-RAM-EGFP 标记记忆检索时的活跃神经元,观察发现:感觉学习后 L2/3、L5 锥体神经元脊柱密度均增加,L5 还伴脊柱头增大,且 L2/3 RAM + 神经元脊柱密度、蘑菇状刺密度均高于 RAM−神经元,L5 无此差异;训练小鼠中 L2/3 RAM + 神经元的 mEPSC 频率和振幅也更高。综上,感觉学习使 L5 两类神经元突触变化较均匀,L2/3 两类差异明显。 图 4 感觉学习诱导 L2/3 RAM+ 和 RAM− 神经元中明显的脊柱密度和形态变化 实验中,RAM-tagBFP + 与 RAM-EGFP + 神经元相关指标无差异,各组基线可比,保证成像质量。结果显示,感觉训练使桶状皮层整体脊柱密度显著增加;训练小鼠 L2/3 RAM + 神经元脊柱密度有高于 RAM−神经元的趋势(无统计学意义),或与低脊柱消除率有关,且学习后其脊柱显著增大、个体脊柱大小增加的更多;未经训练小鼠 L2/3 两类神经元脊柱相关指标稳定且无差异。综上,感觉学习选择性导致 L2/3 RAM + 神经元脊柱结构发生变化。 图5 感觉学习选择性地诱导L2/3 RAM+神经元的脊柱结构变化 感觉学习诱导 AMPAR向L2/3RAM+ 神经元重新分布 为探索感觉学习功能变化,观察脊柱表面 GluA1(sGluA1)发现:未训练小鼠 sGluA1 略增,L2/3 两类神经元无差异;训练小鼠中,L2/3 RAM + 神经元 sGluA1 显著高于 RAM−神经元,且 sGluA1 增加的脊柱更多、密度更高。虽 L2/3 RAM + 神经元 sGluA1 增加,但训练与未训练小鼠总 sGluA1 水平相近;且训练小鼠 L2/3 RAM−神经元 sGluA1 降低,表明感觉学习未改整体 sGluA1 水平,仅使其向 RAM + 神经元重新分布。此外,训练小鼠中 L2/3 RAM + 神经元行为表现与 sGluA1 水平正相关,且其 sGluA1 增加类脊柱比例、RAM−神经元 sGluA1 减少类脊柱比例均随学习上升并与表现正相关,说明两类神经元或均助力感觉学习。 图6 感觉学习诱导RAM+和RAM−神经元中明显的脊柱sGluA1变化,这两种变化都与行为表现相关 感觉学习通过突触后机制选择性地加强L4和L2/3RAM+神经元之间的连接 研究发现感觉学习使 L2/3 RAM + 和 RAM−神经元突触变化明显(RAM + 神经元更多棘 sGluA1 增加),但电路层面变化不明。因 L2/3 神经元主要接收 L4 输入,故研究 L4-L2/3 突触:刺激 L4 记录发现,RAM−神经元突触有强 t-LTP,RAM + 神经元突触无显著增强且前者 t-LTP 更高,提示 RAM + 神经元突触存在 LTP 闭塞。用 Sr²⁺替换 Ca²⁺记录发现,RAM + 神经元接收 L4 投射后的 e-mEPSC 幅度更大,两组 PPR 无差异,表明突触强度改变主要由突触后机制引起。综上,感觉学习使 RAM + 神经元突触增强更显著,限制其 L4-L2/3 突触诱导 LTP 能力,导致 LTP 闭塞。 图7 感觉学习通过突触后机制选择性地加强L4和L2/3 RAM+神经元之间的连接 讨论 该研究采用RAM(Robust Activity Marking)系统标记活性神经元集群,并结合在体双光子成像、光遗传学、化学遗传学和电生理记录等技术,探索了桶状皮层感觉记忆相关印迹细胞的突触重塑规律。 该研究揭示了感觉学习诱导亚层选择性的桶状皮层神经元激活,并阐明了记忆印迹细胞(RAM+)特异性突触可塑性变化。研究发现感觉学习选择性增强特定神经元集群(L4-L2/3 RAM+神经元)的突触连接效率,首次将记忆形成的细胞和突触机制相关联,为理解记忆存储的神经基础提供了重要依据,并为研究自闭症、神经发育疾病等感觉处理缺陷相关疾病的致病机理提供了新的线索。








参考文献:Li J, Zhou R, Wang J, Zhang X, Li Y, Li CE, He B, Li C, Li C, Long S, Lu K, Liu Z, Zhang R, Zhang C, Zhang Y. Dynamic redistribution of AMPA receptors toward memory-related neuronal ensembles in mice barrel cortex during sensory learning. Neuron. 2025 Sep 17;113(18):2979-2996.e8. doi: 10.1016/j.neuron.2025.06.002. Epub 2025 Jul 9. PMID: 40639379.
创作声明:本文是在原英文文献基础上进行解读,存在观点偏向性,仅作分享,请参考原文深入学习。
想了解更多内容,获取相关咨询请联系 电 话:+86-0731-84428665 伍经理:+86-180 7516 6076 工程师:+86-180 7311 8029 邮 箱:consentcs@163.com


订购和售后
邮箱:consentcs@163.com
地址:湖南省长沙市高新技术开发区青山路699号湖南省军民融合科技创新产业园8栋B座1609室
微信公众号
Copyright © 康森特生物科技(长沙)有限公司 2024
本网站销售的所有产品均不得用于人类或动物之临床诊断或治疗,仅可用于工业或者科研等非医疗目的。
售前:+86-0731-84228665
+86 -180 7516 6076
售后:+86 -180 7516 7741
传真:+86-0731-84228665