近日,中山大学孙逸仙纪念医院唐亚梅教授团队在Cell Reports发表题为“Monocyte-derived cells promote transient insult-induced brain injury by enhancing CD8⁺ T cell response”的研究论文。该研究基于放射性脑损伤患者样本,结合单细胞RNA和TCR测序、动物模型、谱系追踪等多维实验,揭示外周单核细胞衍生细胞在脑损伤中作为关键抗原呈递细胞,可通过CD80/CD86共刺激信号增强CD8⁺ T细胞反应,进而加剧神经元损伤和认知功能障碍。
近年来,越来越多研究表明适应性免疫在阿尔茨海默病、帕金森病和肌萎缩侧索硬化症等多种神经系统疾病中发挥重要作用。中山大学孙逸仙纪念医院脑科学中心、神经科唐亚梅教授团队的前期研究同样发现,CD8⁺ T细胞在放射性脑损伤和缺血性卒中后显著浸润脑组织,并参与神经元损伤。然而,在这些疾病的特殊脑内微环境中,CD8⁺ T细胞如何被二次激活,其上游机制尚未明确。
为回答这一核心问题,研究团队首先对RIBI患者的病灶脑组织进行单细胞转录组分析,发现一类浸润损伤区域的cDC2样细胞。这类细胞高表达MHC-II、CD74和其他抗原呈递相关基因,具有典型专职抗原呈递细胞(APC)的转录特征(图1),提示其可能在脑损伤后的T细胞免疫激活中发挥作用(图1)。

图1. cDC2样细胞浸润放射性脑损伤病人和小鼠模型脑组织。
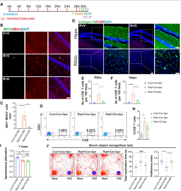
结合单核细胞相关基因特征及拟时序分析,团队推测这些cDC2样细胞可能来源于外周单核细胞。随后,利用Cx3cr1-creER::Ai9转基因小鼠对脑内髓系细胞进行谱系区分,实验结果证实:放射性脑损伤后,外周单核细胞迁入脑组织,并主要分化为树突状细胞样亚群(monocyte-derived dendritic cells, moDCs)。当采用氯膦酸盐脂质体耗竭外周单核细胞后,脑内CD8⁺ T 细胞数量显著下降,同时认知行为缺陷明显减轻,表明单核细胞衍生细胞,尤其是moDCs,是放射后CD8⁺ T细胞反应的重要调控来源(图2)。

图2. 耗竭外周单核细胞后脑内CD8+ T细胞减少及认知功能恢复。
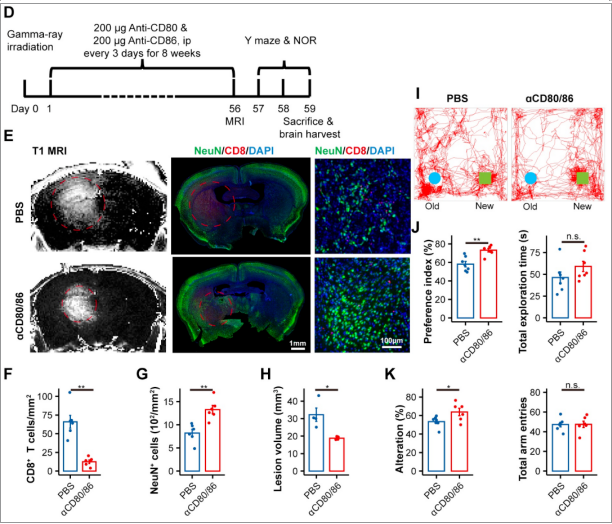
在免疫机制层面,单细胞测序与TCR测序进一步揭示,CD8⁺ T细胞在RIBI脑组织中发生明显的克隆性扩增并获得细胞毒性表型,提示其在脑内经历二次激活。细胞通讯分析显示,moDCs通过CD80/CD86共刺激分子与CD8⁺ T细胞表面的CD28受体发生信号互作,从而增强后者的活化、克隆扩增和效应分化。阻断CD80/CD86后,小鼠脑内CD8⁺ T细胞显著减少,神经元损伤和认知功能障碍改善,进一步证明该共刺激信号轴在调控CD8⁺ T细胞神经毒性反应中的关键作用(图3)。值得强调的是,这一机制在缺血性卒中模型中同样被观察到。

图3. 阻断CD80/86共刺激分子信号抑制CD8+ T细胞反应及脑损伤。
以上发现表明:无论是放射性脑损伤还是缺血性脑卒中,单核细胞衍生细胞均发挥关键作用,可通过提供共刺激信号驱动CD8⁺ T细胞介导的神经损伤,是短暂性脑损伤中共同而重要的免疫机制。
本研究系统揭示了外周免疫在短暂性脑损伤中的关键作用,明确单核细胞及其衍生细胞,尤其是moDCs,能够进入受损脑组织,可通过提供CD80/CD86共刺激信号参与CD8⁺ T细胞的二次激活和细胞毒性反应。该结果不仅解释了放射性脑损伤和缺血性卒中中CD8⁺ T细胞的病理来源,也强调了单核细胞及其衍生细胞在脑内免疫失衡中的重要作用,为中枢神经系统疾病的免疫调控研究提供了新的参考。
尽管研究从患者样本、小鼠模型、单细胞测序和功能阻断实验等多维度支持这一机制,仍存在若干限制。例如,脑内抗原呈递的具体抗原种类尚未明确,单核细胞衍生细胞促进CD8⁺ T细胞反应的分子机制仍需更直接的因果证据;CD80/CD86 阻断并非特异作用于单核细胞衍生细胞,未来需要开发更精准的细胞特异调控策略。此外,单核细胞进入脑内后的分化轨迹仍存在未解区域,不同单核细胞衍生亚群在脑损伤中的相对贡献也值得进一步探索。
基于上述发现,本研究提示未来可从三个方向深化:第一,解析损伤脑组织中特异性TCR及其抗原;第二,发展针对moDCs或其关键共刺激通路的选择性调控手段,评估其在放射性脑损伤和卒中中的干预潜力;第三,探索外周免疫与脑内微环境在其他急慢性脑疾病中的交互模式,以寻找更具普适性的免疫治疗策略。总体而言,本研究为理解脑损伤的免疫病理提供了新视角,并为临床干预开辟了可延展的研究方向。