新闻资讯

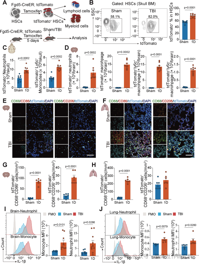
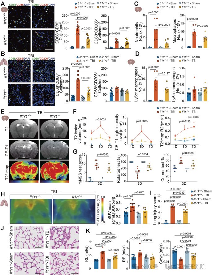
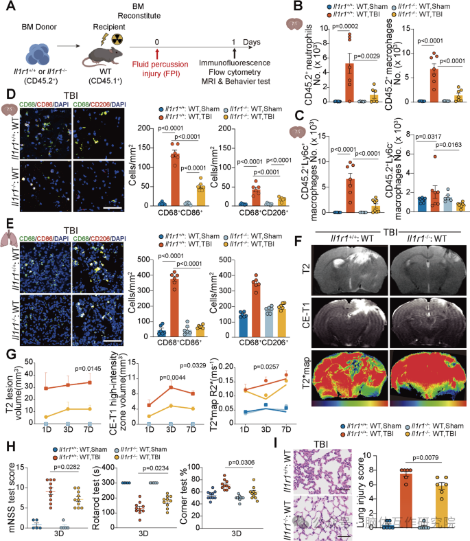
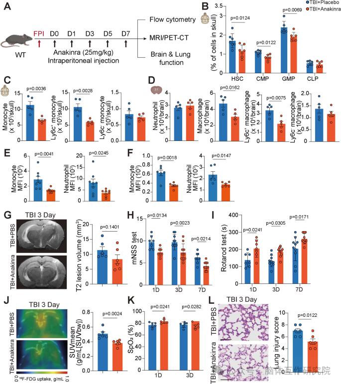
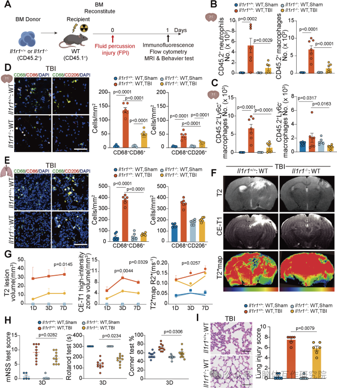
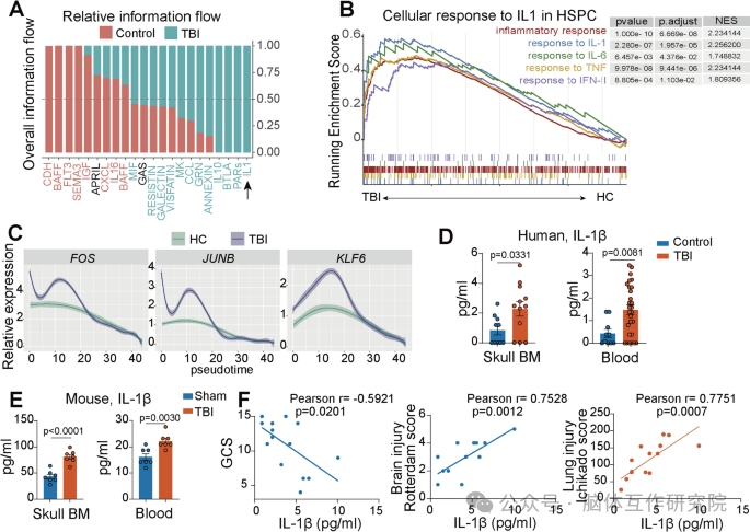
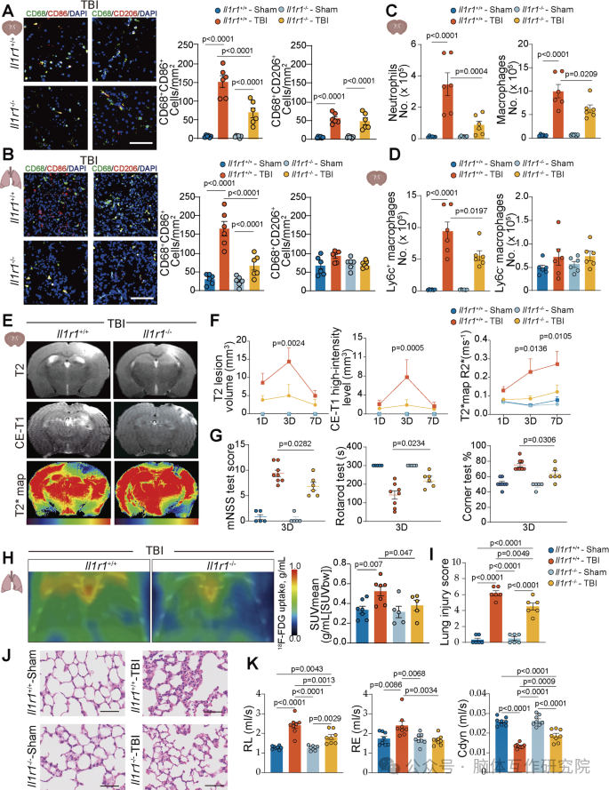
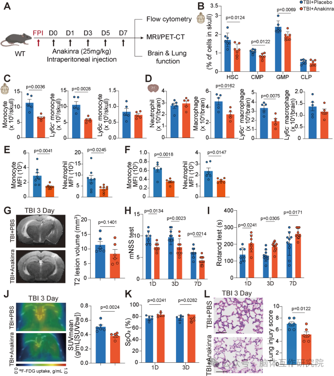
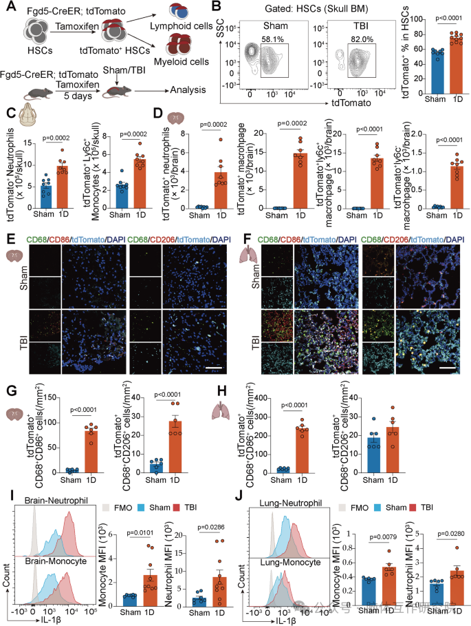
创伤性脑损伤(TBI)是全球性的健康危机,其危害远不止于急性神经功能缺损,常伴随严重的肺部并发症,共同构成致命的“脑-肺轴”损伤。尽管这一临床现象已被广泛认知,但其背后的机制一直不明,导致缺乏有效的干预手段。本文基于天津医科大学赵子龙及其团队等人发表于《Journal of Neuroinflammation》的最新研究,系统阐述TBI如何通过激活白细胞介素-1(IL-1)信号通路,驱动骨髓(特别是颅骨骨髓)发生紧急单核细胞生成,进而导致促炎性免疫细胞向脑和肺组织浸润,最终加剧多器官损伤的全新病理过程。该研究不仅揭示了脑-肺轴损伤的核心驱动机制,还通过基因敲除和药物干预实验,验证了靶向IL-1R1信号通路作为治疗TBI多器官损伤的潜在策略,为改善TBI患者临床预后提供了新的思路。 一 临床证据揭示TBI患者颅骨骨髓存在紧急单核细胞生成并与器官损伤相关 研究的起点源于对临床问题的深入观察。为了探究TBI急性期造血系统的改变,研究者收集了因严重TBI需行去骨瓣减压术患者的颅骨骨髓样本,并以因非创伤性疾患(如寰枕畸形)手术患者的骨髓样本作为对照。通过对骨髓单个核细胞进行高精度的单细胞RNA测序分析,研究发现,与对照组相比,TBI患者的骨髓造血生态发生了显著重塑。其最突出的特征是髓系细胞的异常活跃,表现为单核细胞、中性粒细胞及其祖细胞群体的比例显著升高,而相应的干细胞池则有所减少。这提示骨髓正处于一个加速生产髓系细胞的“紧急造血”状态。更为重要的是,这种骨髓的异常激活状态与患者的临床结局密切相关。分析显示,骨髓中单核细胞群体的扩张程度,与影像学评估的脑损伤严重程度(Rotterdam评分)和肺损伤程度(Ichikado评分)均呈现出显著的正相关性。这一发现首次在人体水平直接将TBI后的骨髓应激反应与远隔器官(脑和肺)的损伤联系了起来,为“脑-肺轴”的存在提供了坚实的细胞学证据。 图1 IL-1 信号传导在 BM 细胞中显着上调,并与 TBI 诱导的脑肺损伤相关 二 IL-1信号通路被鉴定为驱动骨髓病理反应的关键上游因子 在确认了骨髓紧急单核细胞生成的重要性后,研究者进一步探寻其启动的关键信号。对单细胞测序数据的深入挖掘发现,TBI患者的骨髓细胞,尤其是造血干细胞和祖细胞,表现出强烈的炎症反应特征。在众多炎症信号通路中,IL-1通路的信息流在细胞间通讯中显著增强,提示其可能扮演着核心角色。伪时间轨迹分析显示,TBI患者的造血祖细胞高表达一系列促进髓系分化的关键转录因子,这可能是驱动髓系偏斜的分子基础。为了验证这一发现,研究团队检测了TBI患者和小鼠模型骨髓及外周血中IL-1β的蛋白水平,结果一致表明,在损伤早期,IL-1β的表达量急剧升高。回归到临床意义,分析显示患者血浆中的IL-1β水平与昏迷评分呈负相关,而与脑、肺损伤评分呈正相关。这些数据层层递进,共同将IL-1β锁定为连接TBI原发损伤与骨髓异常造血的一个关键信使分子,将其推向了机制研究的中心舞台 图2 TBI诱导的BM单生成促进脑和肺损伤 三 动物模型证实骨髓来源的促炎细胞直接浸润脑与肺并加剧损伤 为了在体内动态追踪并证实骨髓细胞的命运,研究采用了先进的谱系追踪小鼠模型。该模型能够在TBI前特异性标记骨髓中的造血干细胞,从而可以清晰地区分损伤后从骨髓新生成并迁移出去的免疫细胞。利用这一技术,研究直观地证实,TBI后确实发生了快速的骨髓激活,这些新生的细胞主要为造血干细胞来源。随后,这些细胞在骨髓内分化为中性粒细胞和单核细胞,并大量涌入外周。更重要的是,在受损的脑组织和原本健康的肺组织中,均发现了大量来自骨髓的tdTomato阳性细胞,其中以具有促炎表型的巨噬细胞和中性粒细胞为主。这些细胞在靶器官中高表达IL-1β等炎症因子,如同“炎症炸弹”一般,局部放大炎症反应,直接破坏血脑屏障和肺泡结构。这套完整的证据链,在活体动物水平实现了从“因”(TBI)到“果”(多器官损伤)的闭环论证,明确了骨髓紧急单核细胞生成是脑-肺轴损伤的关键中间环节。 图3 Il11 的全球损失缓解了 TBI 引起的紧急垄断 四 基因敲除研究证实IL-1信号是病理性骨髓激活的必要条件 为了确立IL-1信号的因果关系,研究引入了全身性IL-1受体1(IL-1R1)基因敲除(Il1r1-/-)小鼠。PET-CT成像显示,野生型小鼠在TBI后,其全身多处骨髓(包括颅骨、椎骨、股骨)的代谢活性显著增强,而这一现象在Il1r1-/-小鼠中被大幅抑制。流式细胞术分析进一步揭示,Il1r1-/-小鼠骨髓中造血干细胞、各类髓系祖细胞以及成熟单核细胞的扩增反应均明显弱于野生型小鼠。这充分证明,IL-1信号是TBI触发全身性骨髓紧急单核细胞生成不可或缺的分子开关。由于骨髓反应被抑制,Il1r1-/-小鼠在遭受TBI后,其脑和肺组织内促炎巨噬细胞的浸润显著减少。随之而来的是,一系列积极的保护性效应:磁共振成像显示脑损伤范围缩小、血脑屏障泄漏减轻、脑内铁沉积减少;组织学检查可见肺内炎症细胞浸润和肺泡结构破坏得到改善;肺功能测试和神经行为学评分也一致表明,Il1r1-/-小鼠的肺功能和神经功能均得到更好的保全。这些结果强有力地说明,阻断IL-1信号可以通过抑制骨髓的病理反应,从而同时减轻脑和肺的继发性损伤。 图4 通过整体失去 Il1r1 来抑制紧急垄断,减轻了 TBI 引起的脑和肺损伤 五 造血细胞特异性IL-1R1缺失足以模拟全身敲除的保护效应 为了更精确地定位IL-1信号的作用靶点,研究设计了精巧的骨髓嵌合体实验。通过将Il1r1-/-或野生型小鼠的骨髓细胞移植给经过辐照清髓的野生型受体小鼠,成功构建了仅造血系统缺失IL-1R1信号,而其他组织器官信号完整的小鼠模型。对这类小鼠施加TBI后,观察到了与全身敲除小鼠高度一致的表型:脑内炎症细胞浸润减少,脑损伤和肺损伤均得到显著缓解。这一关键实验将IL-1信号驱动病理过程的核心作用明确限定在了造血系统本身。它表明,IL-1(可能来源于受损的脑组织或其他部位)主要是通过直接作用于骨髓中的造血细胞(表达IL-1R1),才能启动后续的恶性循环。这一发现极大地提升了治疗策略的精准性,暗示我们或许不需要全面抑制全身的IL-1信号,而只需靶向造血细胞,即可达到治疗目的,有望减少潜在副作用。 图5通过造血特异性缺失 Il1r1 抑制紧急单噬,减轻了 TBI 引起的脑和肺损伤 六 IL-1受体拮抗剂阿那白滞素展现出潜在的治疗前景 基于上述坚实的机制研究,该工作最终迈向转化医学的探索。研究团队使用了美国FDA已批准的IL-1受体拮抗剂——阿那白滞素(Anakinra)对TBI小鼠进行干预。结果显示,阿那白滞素治疗能够有效模拟基因敲除的效果,显著抑制TBI后骨髓的紧急单核细胞生成,减少促炎细胞向脑和肺的迁移。在功能层面,药物治疗组小鼠的脑损伤和神经功能缺损明显减轻,同时肺部的炎症浸润和功能损伤也得到了有效遏制。这一发现具有重大的临床意义,它表明阿那白滞素作为一种“老药”,可能具有治疗TBI后多器官并发症的“新用”。由于IL-1信号通路在造血环节的核心地位,靶向该通路有望在抑制神经炎症的同时,不显著削弱肺部对抗感染的免疫力,从而规避当前糖皮质激素等非特异性抗炎治疗可能增加肺炎风险的困境,为未来开展临床研究提供了强有力的理论依据和实验支持。 图6 IL-1R的全身药理学抑制减少了TBI小鼠的紧急单穿并保护了脑和肺损伤 七 总结与展望 本研究通过整合临床样本分析与动物模型验证,系统性地揭示了TBI后脑-肺轴损伤的一条新颖机制:原发脑损伤通过释放IL-1等信号,激活颅骨及全身骨髓的紧急单核细胞生成,进而导致大量促炎性免疫细胞产生并浸润至脑和肺,最终加剧多器官损伤。该研究将骨髓这一传统的造血器官,提升为TBI全身性病理过程中的关键调节枢纽和潜在治疗靶点。所提出的靶向IL-1-骨髓轴的治疗策略,相较于现有广谱抗炎方案,更具精准性和安全性前景。未来的研究可进一步探索IL-1信号启动的具体源头、不同骨骼部位骨髓反应的异质性,以及该策略在长期神经功能恢复中的作用,最终推动针对TBI多器官保护的有效疗法从实验室走向临床。 在此文章的研究中,我们认为可以结合稳定、精准的多位点同步微透析采样,尤其是在肺部等复杂组织环境中,对技术的稳定性和灵敏度提出了极高要求。微透析技术具有重要潜在应用价值:它可用于在体、实时监测TBI后大脑细胞外液(甚至肺部组织液)中炎症因子(如IL-1β)的动态变化。这一技术能为本研究带来关键的补充价值:首先,它可直接验证分子机制。本研究通过ELISA和单细胞测序推断IL-1β是关键上游信号,而微透析技术则能在损伤核心区、半暗带或特定脑区(如调控自主神经的下丘脑)实时监测IL-1β的释放动力学,为“IL-1驱动”这一核心假设提供更直接的时空动态证据。其次,它有助于揭示脑-肺通讯。通过在脑和肺同时进行微透析采样,可以更精确地探索炎症因子从脑部向全身扩散的时程和路径,为“脑-肺轴”提供更直接的生化证据。





参考文献:Ma T, Liu J, Gao Z, Li Y, Lin J, Pang K, Li R, Zhang X, Tang L, Liu Y, Zhang H, Zhang Y, Cai LC, Zhou Z, Shi K, Zhu T, Zhang J, Chen J, Cai Z, Fu Y, Zhao Z. Bone marrow-derived emergency monopoiesis drives brain-lung axis injury after traumatic brain injury via IL-1. J Neuroinflammation. 2025 Nov 5;22(1):262. doi: 10.1186/s12974-025-03589-yIF: 10.1 Q1 . PMID: 41194087; PMCID: PMC12590780.
创作声明:本文是在原英文文献基础上进行解读,存在观点偏向性,仅作分享,请参考原文深入学习。
想了解更多内容,获取相关咨询请联系 电 话:+86-0731-84428665 伍经理:+86-180 7516 6076 工程师:+86-180 7311 8029 邮 箱:consentcs@163.com


订购和售后
邮箱:consentcs@163.com
地址:湖南省长沙市高新技术开发区青山路699号湖南省军民融合科技创新产业园8栋B座1609室
微信公众号
Copyright © 康森特生物科技(长沙)有限公司 2024
本网站销售的所有产品均不得用于人类或动物之临床诊断或治疗,仅可用于工业或者科研等非医疗目的。
售前:+86-0731-84228665
+86 -180 7516 6076
售后:+86 -180 7516 7741
传真:+86-0731-84228665