Nature Neuroscience:科学家揭示海马星形胶质细胞Sox9通过MEGF10吞噬Aβ斑块
来源:
|
作者:康森特生物科技
|
发布时间: 2025-11-24
|
262 次浏览
|
🔊 点击朗读正文
❚❚
▶
|
分享到:
转录因子NFIA对维持海马星形胶质细胞的功能至关重要,而Sox9则在嗅球中发挥类似作用。这种依赖特定转录因子的区域化调控,对于维持局部神经回路的正常功能不可或缺。
2025年11月21日贝勒医学院Benjamin Deneen在Nature Neuroscience杂志发表文章揭示在阿尔茨海默病动物模型海马星形胶质细胞Sox9通过MEGF10吞噬Aβ斑块,过表达Sox9可促进这种吞噬作用,改善认知功能。
1、Sox9调控衰老后海马星形胶质细胞形
通过免疫荧光实验发现,与4月龄小鼠相比,18月龄小鼠星形胶质细胞中Sox9的表达水平显著升高。染色质免疫沉淀18月龄转录因子Sox9的DNA结合序列显著减弱。特异性敲除星形胶质细胞Sox9后4月龄小鼠海马星形胶质细胞结构未出现变化,18月龄小鼠星形胶质细胞结构复杂性显著降低,星形胶质细胞钙离子活性减弱,长时程增强作用减弱。
2、Sox9促进星形胶质细胞吞噬Aβ斑块
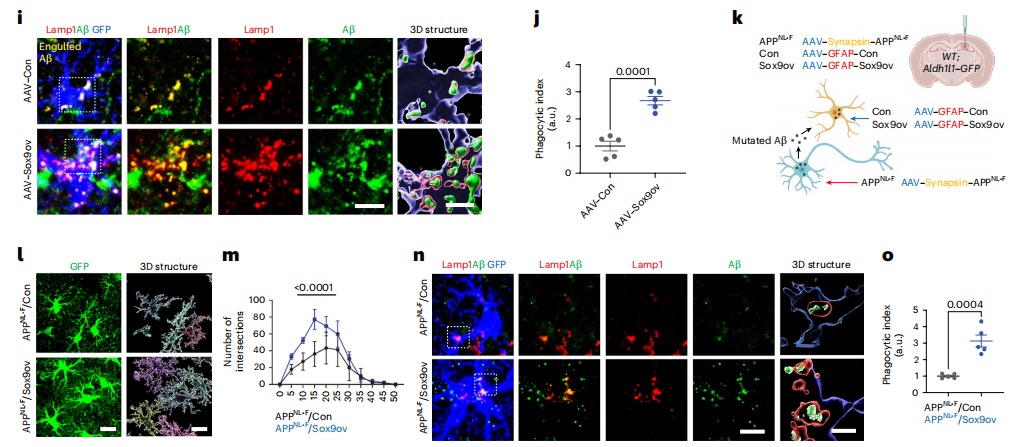
衰老是阿尔茨海默病(AD)最主要的危险因素。AD患者及APP−NLGF模型动物中海马星形胶质细胞中Sox9的表达水平显著升高。特异性敲除星形胶质细胞Sox9后4月龄APP−NLGF模型动物海马神经元萎缩增加,Aβ斑块形成增多。6月龄APP−NLGF模型动物海马注射过表达Sox9后可显著降低Aβ斑块,并能显著改善新物体识别实验的认知功能,并不引起焦虑样行为。
免疫荧光实验表明6月龄APP−NLGF模型动物海马星形胶质细胞吞噬Aβ斑块的作用增强,在敲除星形胶质细胞Sox9这种吞噬作用减弱。过表达星形胶质细胞Sox9可显著促进APP−NLGF模型动物海马星形胶质细胞吞噬Aβ斑块。原代星形胶质细胞离体培养实验发现过表达Sox9可促进星形胶质细胞吞噬Aβ寡聚体。
淀粉样前体蛋白(Amyloid precursor protein,简称APP)经β-分泌酶和γ-分泌酶连续切割生成β淀粉样蛋白(Aβ)。APP可表达在星形胶质细胞、神经元、小胶质细胞等细胞中,为确定星形胶质细胞特异性吞噬神经元来源Aβ,研究人员利用病毒工具特异性实现神经元表达APP-NL-F,结果发现星形胶质细胞可吞噬APP-NL-F,过表达Sox9可促进这一吞噬作用,上述结果表明Sox9可促进星形胶质细胞吞噬Aβ斑块。
3、Sox9通过MEGF10促进星形胶质细胞吞噬Aβ斑块
星形胶质细胞可通过期吞噬受体MEGF10实现吞噬功能。18月龄特异性敲除Sox9小鼠中星形胶质细胞MEGF10表达降低。过表达Sox9后6月龄APP−NLGF模型动物海马星形胶质细胞MEGF10表达增多,提示Sox9可直接调控MEGF10的表达。6月龄APP−NLGF模型动物海马脑区过表达MEGF10后Aβ斑块形成减少,星形胶质细胞吞噬Aβ斑块增多,并能显著改善认知功能。
图3、Sox9通过MEGF10促进星形胶质细胞吞噬Aβ斑块
总结:
本文发现在AD动物模型中海马转录因子Sox9可通过MEGF10吞噬已存在的Aβ斑块,改善认知功能。
参考文献:Choi, DJ., Murali, S., Kwon, W. et al. Astrocytic Sox9 overexpression in Alzheimer’s disease mouse models promotes Aβ plaque phagocytosis and preserves cognitive function. Nat Neurosci (2025). https://doi.org/10.1038/s41593-025-02115-w
创作声明:本文是在原英文文献基础上进行解读,存在观点偏向性,仅作分享,请参考原文深入学习。


想了解更多内容,获取相关咨询请联系
电 话:+86-0731-84428665
伍经理:+86-180 7516 6076
工程师:+86-180 7311 8029
邮 箱:consentcs@163.com
