Neuron:陈忠教授团队揭示丘脑组胺受体调控高脂饮食偏好性的分子-细胞机制
来源:
|
作者:康森特生物科技
|
发布时间: 2025-12-04
|
324 次浏览
|
🔊 点击朗读正文
❚❚
▶
|
分享到:
下丘脑弓状核(ARC)前阿黑皮素原(POMC)神经元是调控饱腹感神经环路的核心,POMC神经元可投射到丘脑室旁核(PVT),激活该环路促进摄入高糖食物,但不影响高脂食物的摄入。
2025年11月27日浙江中医药大学陈忠教授团队在Neuron杂志发表文章揭示了PVT脑区组胺H3受体调控高脂饮食偏好性的分子-细胞机制。
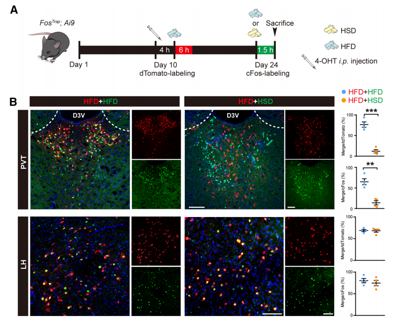
1、PVT脑区介导高脂与高糖的摄食行为
研究人员利用Fos-TRAP; Ai9 小鼠标记首次暴露高脂饮食后红色荧光标记激活的神经元。两周后,小鼠再次接受高脂饮食或接受高糖饮食。通过cFOS免疫荧光染色检测神经元在第二次饮食暴露时的激活情况定义两类神经元:在首次及再次高脂饮食中均被激活的为“高脂神经元”;而在高糖饮食中新激活的则为“高糖神经元”。结果表明,在PVT脑区这两类神经元的分布存在显著差异。
通过光纤钙成像系统结合病毒工具记录神经元活动,进一步证实了这两类神经元的功能特异性:PVT“高脂神经元”仅在高脂饮食后出现钙活性显著增加,而对高糖饮食无响应;反之,“高糖神经元”仅特异性响应高糖饮食,其活性在高脂饮食后保持不变。
化学遗传学实验揭示PVT区“高脂”与“高糖”神经元对摄食行为具有双向且特异性的调控作用。激活“高脂神经元”可特异性减少高脂食物的摄入,而抑制其活性则促进摄入,且两者均不影响高糖摄食。类似的,激活“高糖神经元”特异性抑制摄入高糖食物,抑制其活性则促进摄入高糖食物,该调控对高脂食物亦无影响。化学激活PVT兴奋性神经元抑制摄入高脂和高糖食物,反之抑制则促进高脂和高糖食物摄入。
图1、PVT脑区介导高脂与高糖的摄食行为的特异性神经元群
2、组胺H3受体可作为PVT区
为进一步研究PVT区“高脂”与“高糖”神经元的分子特征,研究人员利用单细胞测序鉴定出多个与膜相关分子、神经递质相关的差异性表达基因,其中组胺H3受体(基因名Hrh3)表达最为显著。原位杂交实验Hrh3在PVT区“高脂神经元”中的表达高于“高糖神经元”,提示其可作为区分这两类功能特异性神经元的分子标志。
利用病毒工具特异性敲低PVT兴奋性神经元Hrh3后促进高脂食物摄入,但不影响高糖食物摄入。然而,过表达这类神经元群Hrh3后可显著减少高脂和高糖食物摄入,提示Hrh3可能具有调控PVT神经元放电活动。选择性敲除PVT区“高脂神经元”Hrh3后增加高脂食物的摄入和偏好性,敲除PVT区“高糖神经元”Hrh3不影响高脂和高糖食物摄入。
图2、组胺H3受体可作为PVT区“高糖神经元”分子标志物
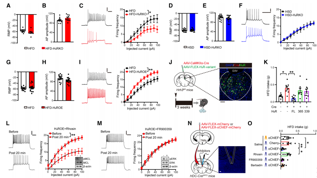
3、H3R通过偏向性G12/13信号传导调控
组胺H3受体(H3R)可以分别介导下游Gi蛋白和阻遏蛋白信号通路。电生理实验发现敲除PVT区“高脂神经元”Hrh3后这类神经元放电活动减弱,过表达Hrh3后这类神经元放电活动增强。然而,敲除PVT区“高糖神经元”Hrh3不影响神经元放电活动。研究人员进一步通过构建G蛋白偏向性的变异型H3受体H3R339,可显著激活Gi 和 Gq信号,但不能激活G12/13。电生理实验发现G12/13拮抗剂可阻断过表达Hrh3引起PVT“高脂神经元”放电活动增强的作用,提示H3R通过偏向性G12/13信号传导调控 PVT“高脂神经元”活性。
图3、H3R通过偏向性G12/13信号传导调控 PVT“高脂神经元”兴奋性
总结:
本文揭示了H3R通过偏向性G12/13信号调控PVT脑区“高脂神经元”兴奋性,驱动高脂食物偏好的分子-细胞机制。
参考文献:Zheng et al., Biased histamine signaling selectively gates fat preference, Neuron (2025), https://doi.org/10.1016/j.neuron.2025.10.035
创作声明:本文是在原英文文献基础上进行解读,存在观点偏向性,仅作分享,请参考原文深入学习。


想了解更多内容,获取相关咨询请联系
电 话:+86-0731-84428665
伍经理:+86-180 7516 6076
工程师:+86-180 7311 8029
邮 箱:consentcs@163.com
