2025年12月12日深圳医学科学院神经调控与认知研究所丹扬资深研究员、姚园园特聘研究员作为共通讯作者在Science Advances杂志上发表文章揭示了疾病促进睡眠的神经环路机制。
1、NTS脑区疾病激活的神经元群调控非快速眼动睡眠
研究人员利用cFOS工具小鼠标记NTS脑区LPS激活的神经元群(称为LPS-TRAP神经元),化学遗传学慢性激活这类神经元群(即便不给与LPS刺激)显著增加非快速眼动睡眠的持续时间,减少觉醒时间。再次暴露LPS后可激活LPS-TRAP神经元,并增加非快速眼动睡眠的持续时间,化学遗传学慢性抑制LPS-TRAP神经元可减少非快速眼动睡眠的持续时间,表明NTS脑区LPS激活的神经元群调控非快速眼动睡眠。
已有研究表明绝大多数NTS脑区LPS激活的神经元表达垂体腺苷酸环化酶激活肽1(Adcyap1)。腹腔注射苯肾上腺素可激活NTS神经元,其中约一半神经元表达可卡因-苯丙胺调节转录肽(CART),且该激活作用具有促进睡眠的作用。然而,在LPS激活的NTS神经元中,仅有约25%表达CART。慢性激活NTS脑区Adcyap1阳性神经元后可促进非快速眼动睡眠,抑制这类神经元群可阻断LPS诱导的非快速眼动睡眠增加作用。
图1、NTS脑区疾病激活的神经元群调控非快速眼动睡眠
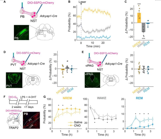
2、 LPS刺激通过NTS→PB神经环路增强非快速眼动睡眠
顺行病毒示踪实验发现NTS脑区Adcyap1阳性神经元主要投射到腹外侧中脑导水管周围灰质(vlPAG)、丘脑室旁核(PVT)、臂旁核( PB)。激活NTS→PB环路可显著增加非快速眼动睡眠持续时间并减少觉醒时间,而激活NTS→PVT或NTS→vlPAG环路则未对非快速眼动睡眠产生明显影响。利用cFOS工具小鼠标记PB脑区LPS激活的神经元群,再次人工激活这类神经元群可促进睡眠。

图2、LPS刺激通过NTS→PB神经环路增强非快速眼动睡眠
3、LPS激活的NTS和PB神经元抑制下游脑区NE释放
LPS可通过去甲肾上腺素(NE)、多巴胺(DA)和乙酰胆碱(ACh)促进觉醒。研究人员通过光纤成像系统结合NE荧光探针发现光激活蓝斑核神经元后可引起NE释放,但在腹腔注射LPS后可阻断NE的释放。光纤钙成像发现光激活蓝斑核神经元后引起钙离子活性降低,LPS可阻断这种增加,提示LPS可通过抑制蓝斑核神经元减少NE的释放。光纤成像系统结合多巴胺荧光探针观察,发现LPS不影响VTA脑区多巴胺的释放;同样,利用乙酰胆碱荧光探针检测也显示LPS对前额叶皮层ACh的释放无显著影响。
进一步实验发现光激活蓝斑核神经元后可引起NE释放,但慢性激活后可阻断NE的释放。慢性激活PB脑区LPS激活的神经元群也可阻断NE的释放。

图3、LPS激活的NTS和PB神经元抑制下游脑区NE释放
总结:
本文揭示疾病样行为促进睡眠的机制:LPS刺激通过激活NTS和PB的特定神经元,特异性抑制蓝斑核NE释放,抑制觉醒,促进睡眠。