新闻资讯

1月27日,美国加州大学Augustine团队在《Cell》期刊发表了一篇名为“A triple-node heart-brain neuroimmune loop underlying myocardial infarction” 的文章,提到心肌梗死(MI)会引发不良心脏事件、免疫反应和神经系统激活,但其中的神经和神经免疫机制尚未被充分研究。该研究旨在解析一条由迷走感觉神经、下丘脑室旁核和交感颈上神经节构成的神经免疫通路,明确该通路在心肌梗死中的作用机制,同时挖掘潜在的治疗靶点。 01 研究目的
1.1 探索心梗神经免疫机制
心肌梗死(MI)会引发不良心脏事件、免疫反应和神经系统激活,但其中的神经和神经免疫机制尚未得到充分研究。该研究旨在系统性地解析MI后心脏与大脑之间的双向通讯机制,特别是迷走神经感觉神经元(VSNs)在感知心肌损伤和调节心室重构中的作用。
1.2 鉴定特异性神经环路
研究致力于识别参与MI反应的特定VSN亚型,明确其如何影响心脏自主神经平衡、免疫反应和脑区活动。通过整合单细胞测序、病毒示踪和高分辨率成像技术,研究团队希望绘制从外周感觉输入到中枢整合再到交感神经输出的完整环路图谱。
1.3 寻找潜在治疗靶点
最终目标是建立"心-脑-免疫"三环路的分子解剖学基础,为开发靶向性MI治疗策略提供理论依据,改善心梗后的心脏功能恢复并降低心力衰竭风险。
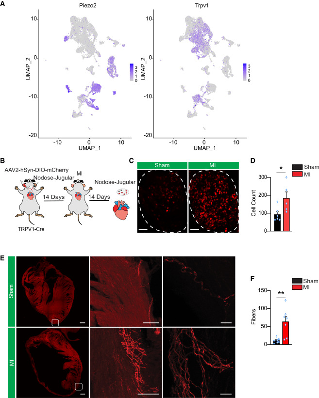
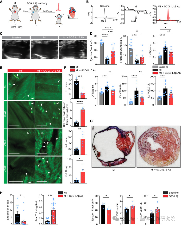
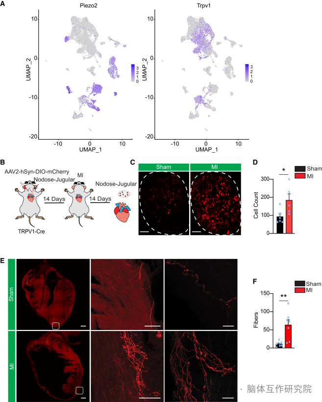
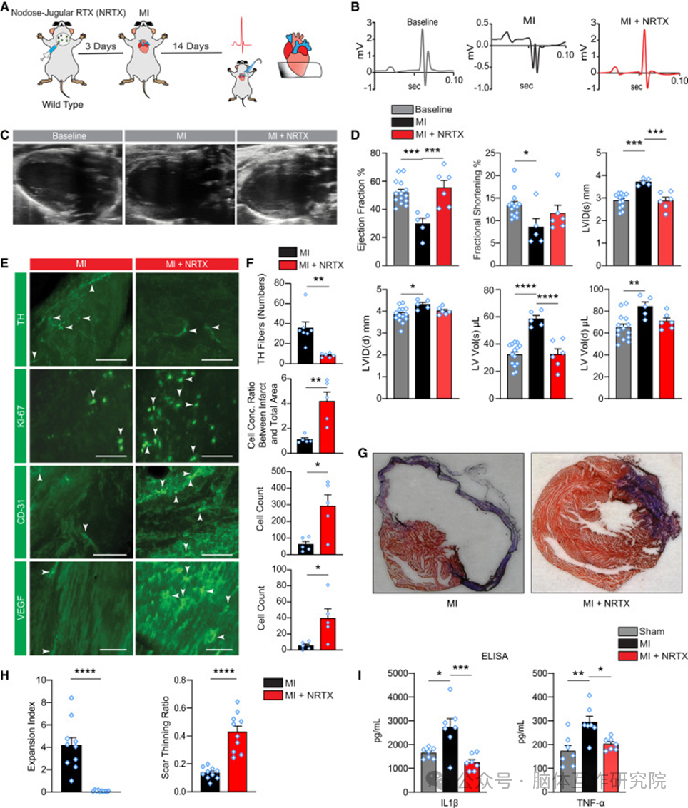
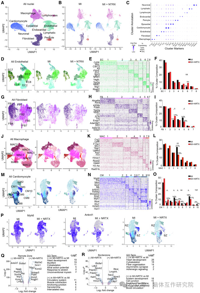
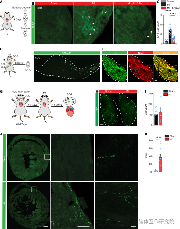
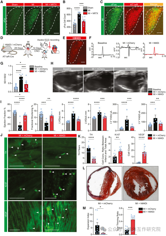
02 研究方法 1.动物模型构建 选用 C57BL/6J、TRPV1-Cre、AT1aR-Cre 等品系小鼠,通过结扎左前降支冠状动脉构建心肌梗死模型。设立假手术组(Sham)作为对照,用于排除手术操作本身对实验结果的干扰。 2.神经元靶向操作技术 消融实验:向结状 - 颈静脉神经节注射树脂毒素(RTX),特异性消融表达 TRPV1 的迷走感觉神经元(VSNs);通过心包外应用 RTX,开展心脏局部 TRPV1 神经元消融的对照实验。 化学遗传学抑制:向 AT1aR-Cre 小鼠的室旁核(PVN)注射携带 hM4Di 的腺相关病毒,结合氯氮平 - N - 氧化物(CNO)给药,实现对 PVN AT1aR 神经元的长效抑制。 免疫阻断实验:向颈上神经节(SCG)注射 IL-1β 中和抗体,阻断局部 IL-1β 介导的炎症反应;同时向健康小鼠 SCG 注射 IL-1β,验证其对心脏功能的直接影响。 3.分子与影像学检测技术 测序技术:运用单细胞 RNA 测序(scRNA-seq)分析结状 - 颈静脉神经节神经元亚型,通过单核 RNA 测序(snRNA-seq)和空间转录组技术,解析心肌梗死后心脏不同区域的细胞转录组变化。 成像技术:借助组织透明化结合光片显微镜技术,实现心脏神经纤维三维结构的可视化;利用免疫荧光染色、Masson 三色染色和 TTC 染色,分别检测细胞标志物表达、心肌纤维化和梗死面积。 功能检测技术:通过植入式心电记录仪获取清醒小鼠心电图(ECG),采用超声心动图评估心脏射血分数、左心室容积等功能指标;使用 ELISA 试剂盒检测心脏组织中 IL-1β、TNF-α 等炎症因子的含量。 4.神经示踪技术 向结状 - 颈静脉神经节注射 AAV2-hSyn-DIO-mCherry 病毒,标记 TRPV1 阳性迷走感觉神经元;向心肌内注射霍乱毒素 B(CTB488),逆向示踪 SCG 向心脏的投射神经。 03 研究内容 1.心肌梗死诱导 TRPV1 迷走感觉神经元激活与心脏神经支配增强 scRNA-seq 结果显示,结状 - 颈静脉神经节中 TRPV1 阳性神经元与 PIEZO2 阳性机械感觉神经元属于不同转录聚类。 心肌梗死后,小鼠结状 - 颈静脉神经节中 TRPV1 阳性神经元数量显著增加,且心室交界区(BZ)的 TRPV1 阳性神经纤维分布密度明显升高。 组织透明化成像证实,TRPV1 神经纤维沿心脏前后轴支配交界区,在梗死区(IZ)周围形成密集的神经网络。 图1 心肌小窍增强了VSNs和心神经纤维中TRPV1的表达 2.消融 TRPV1 迷走感觉神经元改善心肌梗死病理表型 特异性消融 TRPV1 VSNs 后,心肌梗死小鼠的心电图 QRS 波恢复正常,超声心动图显示射血分数、左心室收缩 / 舒张容积等指标显著改善。 免疫荧光检测发现,消融组小鼠心脏交感神经标志物酪氨酸羟化酶(TH)表达降低,细胞增殖标志物 Ki67、血管内皮标志物 CD31 和血管内皮生长因子(VEGF)表达升高。 Masson 三色和 TTC 染色结果表明,消融组梗死面积和心肌纤维化程度显著减小,ELISA 检测显示心脏 IL-1β、TNF-α 水平明显下降。 图2 TRPV1 VSN消融改善心肌梗塞相关病症 3.TRPV1 迷走感觉神经元消融调控心肌梗死心脏细胞转录组与区域功能 snRNA-seq 分析显示,消融 TRPV1 VSNs 后,心脏内皮细胞、成纤维细胞和巨噬细胞亚型比例发生改变,增殖型内皮细胞占比升高,促炎型巨噬细胞占比降低。 心肌细胞亚型分析发现,消融组交界区(BZ)心肌细胞中机械转导相关基因表达下调,细胞连接和血液循环相关通路基因表达上调。 空间转录组结果证实,消融 TRPV1 VSNs 可缩小梗死区面积,扩大正常远端区(RZ)范围,同时增强交界区心肌细胞的抗氧化和抗炎症能力。 图3 TRPV1 VSN消融诱导心肌梗死后CMs的转录变化 图4 TRPV1 VSN消融可减少梗塞大小,并诱导边界和IZ的转录变化 4.抑制 PVN AT1aR 神经元介导心肌梗死心脏保护作用 心肌梗死后,小鼠 PVN 区域 c-Fos 阳性激活神经元数量增加,且与 AT1aR 阳性神经元高度共定位;消融 TRPV1 VSNs 可显著降低 PVN 神经元的激活水平。 化学遗传学抑制 PVN AT1aR 神经元后,心肌梗死小鼠的心电图和超声心动图指标改善效果与 TRPV1 VSNs 消融组一致。 抑制组小鼠心脏交感神经支配减少,细胞增殖和血管生成相关标志物表达升高,梗死面积显著缩小。 图5 下丘脑PVN AT1aR神经元介导心肌梗死后心脏病理 5.颈上神经节 IL-1β 介导的神经炎症参与心肌梗死病理进程 心肌梗死后,小鼠 SCG 中 IL-1β 表达水平显著升高,而结状 - 颈静脉神经节和星状神经节中无明显变化;注射 IL-1β 中和抗体可有效降低 SCG 局部 IL-1β 含量。 神经示踪实验证实,SCG 神经元直接投射到心脏交界区,且心肌梗死后投射纤维密度明显增加。 阻断 SCG 中 IL-1β 信号后,心肌梗死小鼠心脏功能显著改善,交感神经支配减少,梗死面积缩小;向健康小鼠 SCG 注射 IL-1β 可直接导致心脏功能下降。 图6 心肌梗塞向心脏的SCG投射并增强心肌梗塞后神经支配 图7 SCG中IL-1β抑制可减轻心肌梗死后心脏病变 04 创新点 1.首次揭示心肌梗死相关的三重节点心 - 脑神经免疫环路 明确了以 TRPV1 迷走感觉神经元(节点 1)、PVN AT1aR 神经元(节点 2)和 SCG 交感神经元(节点 3)为核心的通路,该通路贯穿外周感觉输入、中枢信号整合和外周交感输出,完整阐释了神经 - 免疫 - 心脏的交互作用机制。 2.整合多维度技术实现神经环路与心肌微环境的精准解析 结合单细胞测序、空间转录组和组织透明化成像技术,从细胞亚型、分子通路和空间结构三个层面,揭示了神经元操作对心肌梗死不同区域细胞命运的调控作用,为神经调控治疗提供了高分辨率的靶点依据。 3.证实颈上神经节 IL-1β 信号是心肌梗死治疗的新靶点 突破了传统交感神经调控研究聚焦星状神经节的局限,发现 SCG 中 IL-1β 介导的神经炎症可直接影响心脏功能,为心肌梗死的靶向抗炎治疗提供了全新方向。 05 启发 1.心肌梗死治疗需重视神经 - 免疫交互作用 传统心肌梗死治疗多聚焦于血流重建和心肌细胞保护,本研究提示,靶向调控神经免疫环路可有效减轻心肌损伤和重构,为开发非药物、非介入的新型治疗策略提供了思路。 2.神经元亚型特异性干预是提高治疗安全性的关键 消融 TRPV1 迷走感觉神经元和抑制 PVN AT1aR 神经元均未对小鼠体重、体温和血压产生明显影响,表明特异性靶向神经亚型可避免传统交感神经阻断疗法的全身副作用。






参考文献:Yadav S, Ninh VK, Lovelace JW, Ma J, Pham A, Salamon RJ, Ji E, Na Y, Fu Z, Ugochukwu SI, Cui W, Sehgal R, King KR, Augustine V. A triple-node heart-brain neuroimmune loop underlying myocardial infarction.Cell. 2026 Jan 27:S0092-8674(25)01506-5. doi: 10.1016/j.cell.2025.12.058IF: 42.5 Q1 . Epub ahead of print. PMID: 41605213.
创作声明:本文是在原英文文献基础上进行解读,存在观点偏向性,仅作分享,请参考原文深入学习。
想了解更多内容,获取相关咨询请联系 电 话:+86-0731-84428665 伍经理:+86-180 7516 6076 工程师:+86-180 7311 8029 邮 箱:consentcs@163.com


订购和售后
邮箱:consentcs@163.com
地址:湖南省长沙市高新技术开发区青山路699号湖南省军民融合科技创新产业园8栋B座1609室
微信公众号
Copyright © 康森特生物科技(长沙)有限公司 2024
本网站销售的所有产品均不得用于人类或动物之临床诊断或治疗,仅可用于工业或者科研等非医疗目的。
售前:+86-0731-84228665
+86 -180 7516 6076
售后:+86 -180 7516 7741
传真:+86-0731-84228665